电脑桌面
添加小米粒文库到电脑桌面
安装后可以在桌面快捷访问

吸塑检验规范标准VIP免费

吸塑检验规范标准_第1页
1/5
吸塑检验规范标准_第2页
2/5
吸塑检验规范标准_第3页
3/5
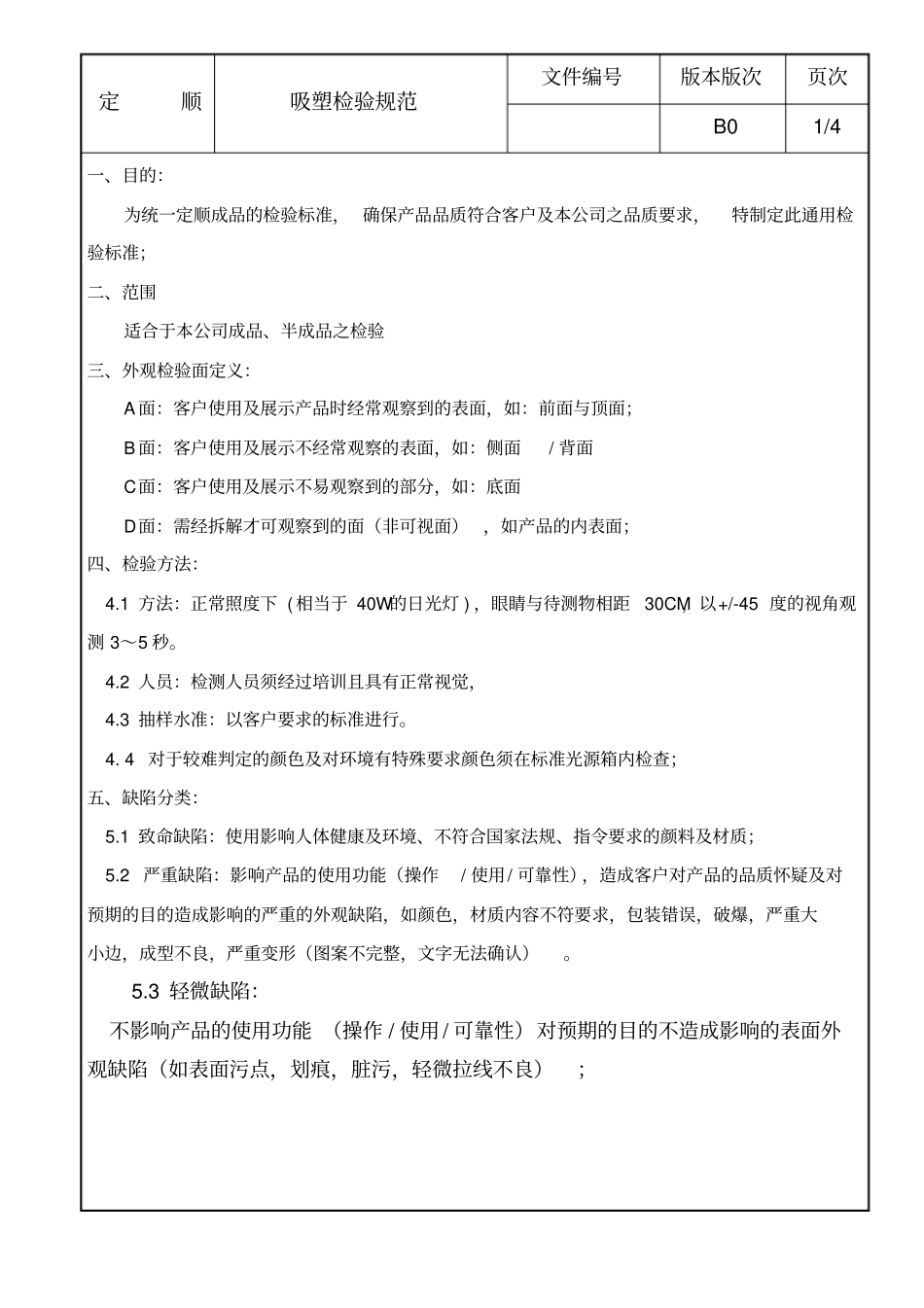
定顺吸塑检验规范文件编号版本版次页次B0 1/4 一、目的:为统一定顺成品的检验标准, 确保产品品质符合客户及本公司之品质要求,特制定此通用检验标准;二、范围适合于本公司成品、半成品之检验三、外观检验面定义:A 面:客户使用及展示产品时经常观察到的表面,如:前面与顶面;B 面:客户使用及展示不经常观察的表面,如:侧面/ 背面C面:客户使用及展示不易观察到的部分,如:底面D面:需经拆解才可观察到的面(非可视面),如产品的内表面;四、检验方法:4.1 方法:正常照度下 ( 相当于 40W的日光灯 ) ,眼睛与待测物相距30CM,以+/-45 度的视角观测 3~5 秒。4.2 人员:检测人员须经过培训且具有正常视觉,4.3 抽样水准:以客户要求的标准进行。4. 4 对于较难判定的颜色及对环境有特殊要求颜色须在标准光源箱内检查;五、缺陷分类:5.1 致命缺陷:使用影响人体健康及环境、不符合国家法规、指令要求的颜料及材质;5.2 严重缺陷:影响产品的使用功能(操作/ 使用/ 可靠性),造成客户对产品的品质怀疑及对预期的目的造成影响的严重的外观缺陷,如颜色,材质内容不符要求,包装错误,破爆,严重大小边,成型不良,严重变形(图案不完整,文字无法确认)。5.3 轻微缺陷:不影响产品的使用功能 (操作 / 使用/ 可靠性)对预期的目的不造成影响的表面外观缺陷(如表面污点,划痕,脏污,轻微拉线不良);定顺吸塑检验规范文件编号版本版次页次2/4 检验标准据点分类检验方法检验工具1 材质依客户规格及承认样为定,不得用错主要目视2 尺寸1、根据图纸测量产品的长、宽、高、外径、内径等相关尺寸符合图纸要求2. 必要时以实际组合代替尺寸测量。主要目视直尺 ,千分尺3 结构由客户指定或跟客户承认样板一致。主要目视4 内容1、产品成型完整、 饱满,轮廓分明,四边厚薄均匀,表面平整。不允许有变形、拉线、泡点及凹点。2、产品外形切口完整, 基本无缺口、无毛刺等现象。3、产品表面应清洁,无灰尘、油斑、粉末、色点、污渍、杂物等附着。目视应无刮花、磨花、黑点、破洞;次要目视5 包装方式A.以公司成形包装方式为依据。B.客户如有特别要求按客户规定判定。次要目视标准项目6 外观6.1 外吸塑6.1.1 刮痕刮痕A面①表面放工件处无刮痕、气泡、杂点。②刮痕允许下限。2.1 表面内任何间距50MM。有三条以内刮痕30MM×0.1MM2 允收,超过其范围 NG。③表面平滑,无凹凸不平。B 面/C 面:表面无感刮痕可接...

1、当您付费下载文档后,您只拥有了使用权限,并不意味着购买了版权,文档只能用于自身使用,不得用于其他商业用途(如 [转卖]进行直接盈利或[编辑后售卖]进行间接盈利)。
2、本站所有内容均由合作方或网友上传,本站不对文档的完整性、权威性及其观点立场正确性做任何保证或承诺!文档内容仅供研究参考,付费前请自行鉴别。
3、如文档内容存在违规,或者侵犯商业秘密、侵犯著作权等,请点击“违规举报”。

碎片内容

吸塑检验规范标准

您可能关注的文档

确认删除?
VIP
微信客服
  • 扫码咨询
会员Q群
  • 会员专属群点击这里加入QQ群
客服邮箱
回到顶部