电脑桌面
添加小米粒文库到电脑桌面
安装后可以在桌面快捷访问

家长培训材料 (2)VIP免费

家长培训材料 (2)_第1页
1/3
家长培训材料 (2)_第2页
2/3
家长培训材料 (2)_第3页
3/3
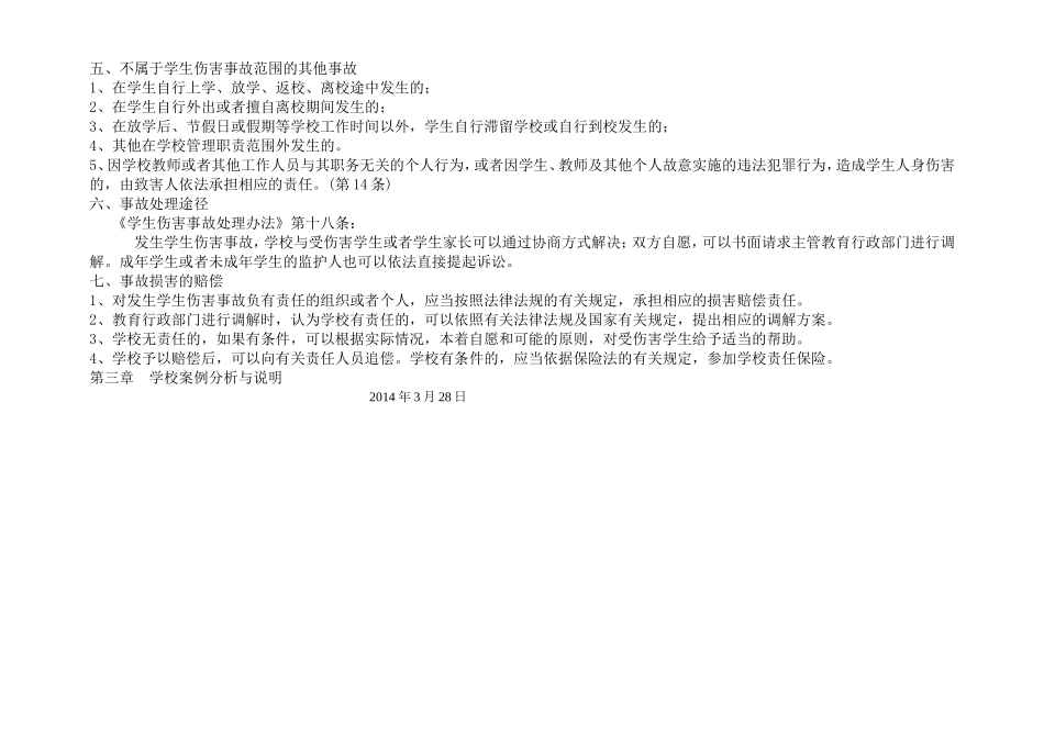
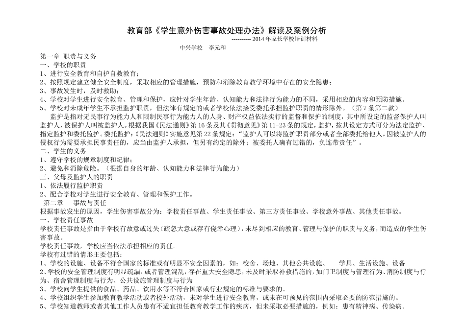
教育部《学生意外伤害事故处理办法》解读及案例分析---------- 2014 年家长学校培训材料中兴学校 李元和第一章 职责与义务一、学校的职责1、进行安全教育和自护自救教育;2、按照规定建立健全安全制度,采取相应的管理措施,预防和消除教育教学环境中存在的安全隐患;3、事故发生时,及时救助;4、学校对学生进行安全教育、管理和保护,应针对学生年龄、认知能力和法律行为能力的不同,采用相应的内容和预防措施。5、学校对未成年学生不承担监护职责,但法律有规定的或者学校依法接受委托承担监护职责的情形除外。(第 7 条第二款)监护是指对无民事行为能力人和限制民事行为能力人的人身、财产权益依法实行的监督和保护的制度,其中所设定的监督保护人叫监护人,被保护人叫被监护人。根据我国《民法通则》第 16 条及其《贯彻意见》第 11-23 条的规定,监护,按其设定方式可分为法定监护、指定监护和委托监护。委托监护:《民法通则》实施意见第 22 条规定:“监护人可以将监护职责部分或者全部委托给他人。因被监护人的侵权行为需要承担民事责任的,应当由监护人承担,但另有约定的除外;被委托人确有过错的,负连带责任”。二、学生的义务1、遵守学校的规章制度和纪律;2、避免和消除危险。(根据自身的年龄、认知能力和法律行为能力)三、父母及监护人的职责1、依法履行监护职责2、配合学校对学生进行安全教育、管理和保护工作。 第二章 事故与责任根据事故发生的原因,学生伤害事故分为:学校责任事故、学生责任事故、第三方责任事故、学校意外事故、其他责任事故。一、学校责任事故学校责任事故是指由于学校有故意或过失(疏忽大意或存有侥幸心理),未尽到相应的教育、管理与保护的职责与义务,而造成的学生伤害事故。学校责任事故,学校应当依法承担相应的责任。学校有过错的情形主要包括:1、学校的设施、设备不符合国家的标准或有明显不安全因素的,如:校舍、场地、其他公共设施、 学具、生活设施、设备2、学校的安全管理制度有明显疏漏,或者管理混乱,存在重大安全隐患,未及时采取补救措施的,如门卫制度与管理行为、消防制度与行为、宿舍管理制度与行为、公共设施管理制度与行为3、学校向学生提供的食品、药品、饮用水等不符合国家或行业规定的标准与要求的。4、学校组织学生参加教育教学活动或者校外活动,未对学生进行安全教育,或未在可预见的范围内采取必要的防范措施的。5、学校知道教师或者其他工作人员患有不...

1、当您付费下载文档后,您只拥有了使用权限,并不意味着购买了版权,文档只能用于自身使用,不得用于其他商业用途(如 [转卖]进行直接盈利或[编辑后售卖]进行间接盈利)。
2、本站所有内容均由合作方或网友上传,本站不对文档的完整性、权威性及其观点立场正确性做任何保证或承诺!文档内容仅供研究参考,付费前请自行鉴别。
3、如文档内容存在违规,或者侵犯商业秘密、侵犯著作权等,请点击“违规举报”。

碎片内容

家长培训材料 (2)

您可能关注的文档

确认删除?
VIP
微信客服
  • 扫码咨询
会员Q群
  • 会员专属群点击这里加入QQ群
客服邮箱
回到顶部