电脑桌面
添加小米粒文库到电脑桌面
安装后可以在桌面快捷访问

ug模具设计师试卷答案VIP免费

ug模具设计师试卷答案_第1页
1/7
ug模具设计师试卷答案_第2页
2/7
ug模具设计师试卷答案_第3页
3/7
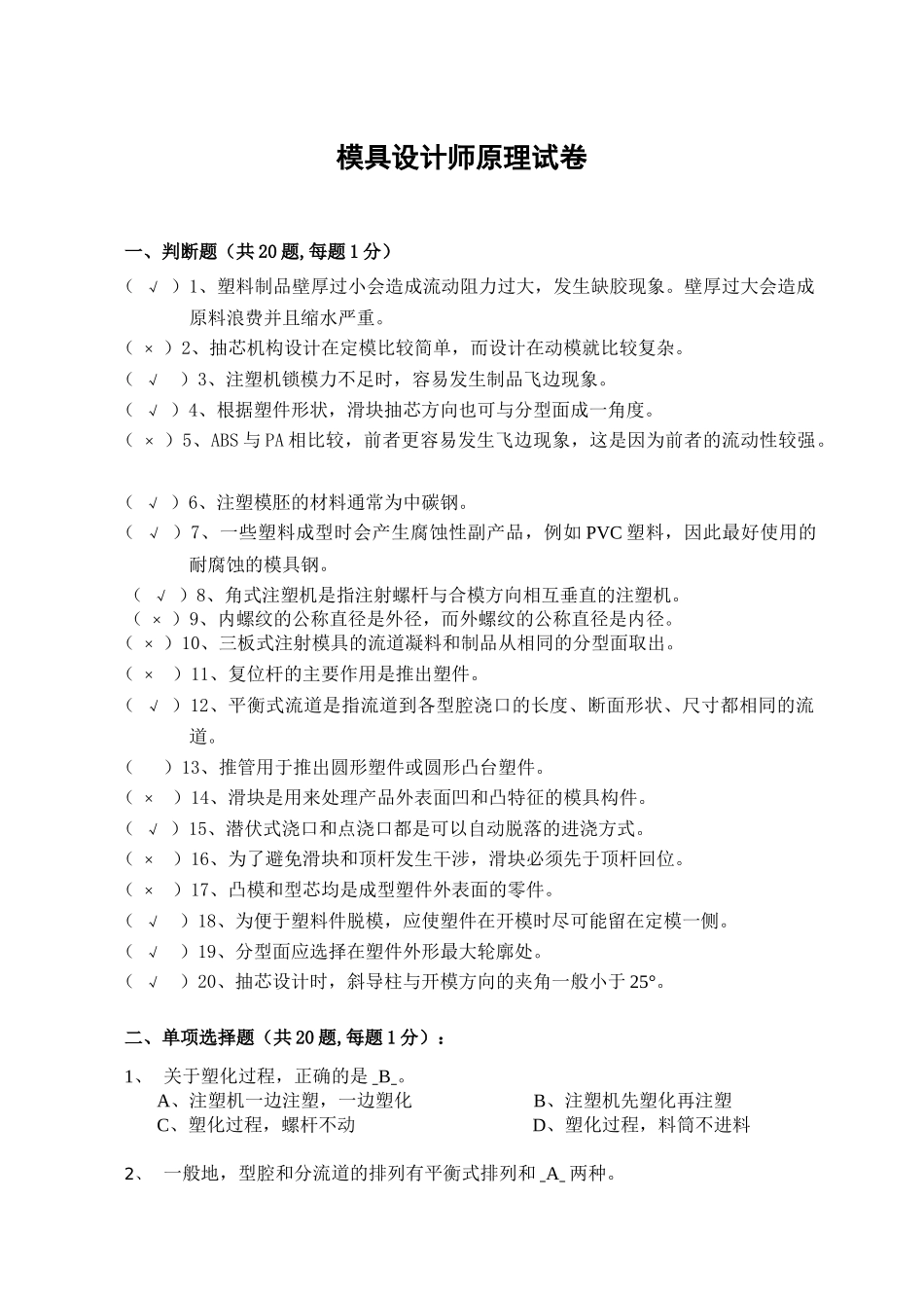
模具设计师试卷上海市模具技术协会评分人得分注 意 事 项1、 考试时间为 180 分钟,原理+上机共 100 分。2、 请首先按要求填写您的姓名、准考证或者身份证号。3、 请仔细阅读各种题目的回答要求。4、 不要在标封区填写无关内容,否则成绩无效。5、 所有结果文件存档位置:E:\IHXX, 其中 XX 自己的姓名,不按位置存放者得 0 分。姓名专业考号身份证模具设计师原理试卷一、判断题(共 20 题,每题 1 分)( √ )1、塑料制品壁厚过小会造成流动阻力过大,发生缺胶现象。壁厚过大会造成原料浪费并且缩水严重。( × )2、抽芯机构设计在定模比较简单,而设计在动模就比较复杂。( √ )3、注塑机锁模力不足时,容易发生制品飞边现象。( √ )4、根据塑件形状,滑块抽芯方向也可与分型面成一角度。( × )5、ABS 与 PA 相比较,前者更容易发生飞边现象,这是因为前者的流动性较强。 ( √ )6、注塑模胚的材料通常为中碳钢。( √ )7、一些塑料成型时会产生腐蚀性副产品,例如 PVC 塑料,因此最好使用的耐腐蚀的模具钢。( √ )8、角式注塑机是指注射螺杆与合模方向相互垂直的注塑机。( × )9、内螺纹的公称直径是外径,而外螺纹的公称直径是内径。( × )10、三板式注射模具的流道凝料和制品从相同的分型面取出。( × )11、复位杆的主要作用是推出塑件。 ( √ )12、平衡式流道是指流道到各型腔浇口的长度、断面形状、尺寸都相同的流道。 ( )13、推管用于推出圆形塑件或圆形凸台塑件。 ( × )14、滑块是用来处理产品外表面凹和凸特征的模具构件。 ( √ )15、潜伏式浇口和点浇口都是可以自动脱落的进浇方式。( × )16、为了避免滑块和顶杆发生干涉,滑块必须先于顶杆回位。( × )17、凸模和型芯均是成型塑件外表面的零件。( √ )18、为便于塑料件脱模,应使塑件在开模时尽可能留在定模一侧。( √ )19、分型面应选择在塑件外形最大轮廓处。( √ )20、抽芯设计时,斜导柱与开模方向的夹角一般小于 25°。二、单项选择题(共 20 题,每题 1 分):1、 关于塑化过程,正确的是 ˍBˍ。A、注塑机一边注塑,一边塑化 B、注塑机先塑化再注塑C、塑化过程,螺杆不动 D、塑化过程,料筒不进料2、 一般地,型腔和分流道的排列有平衡式排列和 ˍAˍ 两种。A、非平衡式排列 B、“×”形排列C、“H”形排列 D、圆形排列3、 一般地,以下哪种因素不会对...

1、当您付费下载文档后,您只拥有了使用权限,并不意味着购买了版权,文档只能用于自身使用,不得用于其他商业用途(如 [转卖]进行直接盈利或[编辑后售卖]进行间接盈利)。
2、本站所有内容均由合作方或网友上传,本站不对文档的完整性、权威性及其观点立场正确性做任何保证或承诺!文档内容仅供研究参考,付费前请自行鉴别。
3、如文档内容存在违规,或者侵犯商业秘密、侵犯著作权等,请点击“违规举报”。

碎片内容

ug模具设计师试卷答案

您可能关注的文档

确认删除?
VIP
微信客服
  • 扫码咨询
会员Q群
  • 会员专属群点击这里加入QQ群
客服邮箱
回到顶部