电脑桌面
添加小米粒文库到电脑桌面
安装后可以在桌面快捷访问

初三化学构成物质的微粒复习提纲VIP免费

初三化学构成物质的微粒复习提纲_第1页
1/8
初三化学构成物质的微粒复习提纲_第2页
2/8
初三化学构成物质的微粒复习提纲_第3页
3/8
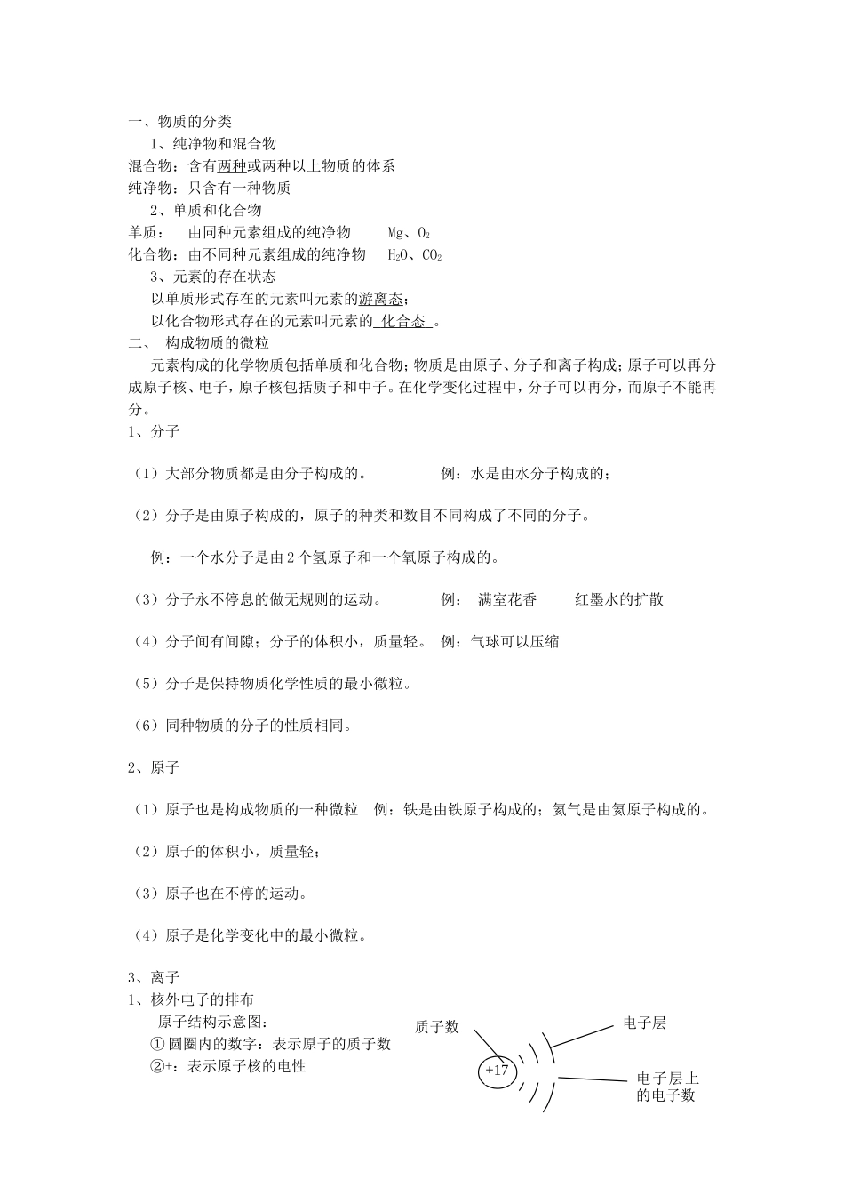
一、物质的分类1、纯净物和混合物混合物:含有两种或两种以上物质的体系纯净物:只含有一种物质2、单质和化合物单质:由同种元素组成的纯净物Mg、O2化合物:由不同种元素组成的纯净物H2O、CO23、元素的存在状态以单质形式存在的元素叫元素的游离态;以化合物形式存在的元素叫元素的化合态。二、构成物质的微粒元素构成的化学物质包括单质和化合物;物质是由原子、分子和离子构成;原子可以再分成原子核、电子,原子核包括质子和中子。在化学变化过程中,分子可以再分,而原子不能再分。1、分子(1)大部分物质都是由分子构成的。例:水是由水分子构成的;(2)分子是由原子构成的,原子的种类和数目不同构成了不同的分子。例:一个水分子是由2个氢原子和一个氧原子构成的。(3)分子永不停息的做无规则的运动。例:满室花香红墨水的扩散(4)分子间有间隙;分子的体积小,质量轻。例:气球可以压缩(5)分子是保持物质化学性质的最小微粒。(6)同种物质的分子的性质相同。2、原子(1)原子也是构成物质的一种微粒例:铁是由铁原子构成的;氦气是由氦原子构成的。(2)原子的体积小,质量轻;(3)原子也在不停的运动。(4)原子是化学变化中的最小微粒。3、离子1、核外电子的排布原子结构示意图:①圆圈内的数字:表示原子的质子数②+:表示原子核的电性+17电子层质子数电子层上的电子数③弧线:表示电子层④弧线上的数字:表示该电子层上的电子数2、核外电子排布的规律:①第一层最多容纳2个电子;②第二层最多容纳8个电子;③最外层最多容纳8个电子(若第一层为最外层时,最多容纳2个电子)3、元素最外层电子数与元素性质的关系金属元素:一般最外层电子数<4容易失电子,形成阳离子非金属元素:一般最外层电子数≥4容易得电子,形成阴离子稀有气体元素:最外层电子数为8(He为2)不易得失电子最外层电子数为8(若第一层为最外层时,电子数为2)的结构叫相对稳定结构因此元素的化学性质主要和由原子的最外层电子数有关。4、离子中质子数与电子数的关系:5、离子与原子的区别与联系粒子的种类原子离子阳离子阴离子区别粒子结构质子数=电子数质子数>电子数质子数<电子数粒子电性不显电性显正电显负电符号用元素符号表示用离子符号表示用离子符号表示相互转化阳离子原子阴离子相同点都是构成物质的基本微粒;质量、体积都很小;在不停运动;有间隙三、原子的构成原子可以再分,它是由原子核和核外电子构成的。原子核是由质子和中子组成的。质子带正电,中子不带电;核外电子带负电。原子不带电。电性关系:核电荷数=质子数=核外电子数=原子序数质量关系:相对原子质量)=质子数+中子数四、元素1、含义:具有相同质子数(或核电荷数)的同一类原子的总称。注意:元素是一类原子的总称;这类原子的质子数相同因此:元素的种类由原子的质子数决定,质子数不同,元素种类就不同。2、元素的分布①地壳中含量前四位的元素:O、Si、Al、Fe②空气中前二位的元素:N、O3、元素周期表(带正电)原子原子核电子(带负电)质子(带正电)中子(不带电)得到电子失去电子得到电子失去电子(1)发现者:俄国科学家门捷列夫(2)结构:7个周期16个族(7个横行18个纵行)(3)元素周期表中每一方格提供的信息:《微粒构成物质》练习题1.下列有关分子、原子、离子说法正确的是()A.分子是化学变化中最小的粒子B.一切原子的原子核都是由质子、中子构成的C.分子的质量总比原子质量大D.分子、原子、离子都能直接构成物质2.农作物的种子经过发酵、蒸馏制得的乙醇被称为“绿色汽油”。乙醇的分子结构如图所示。则下列叙述正确的是()A.乙醇分子是由3种元素组成的有机物B.一个乙醇分子中含有28个质子C.乙醇中碳、氧元素的质量比为3︰2D.乙醇中氧元素的质量分数最大3.下表呈现的是部分元素的原子结构示意图、主要化合价等信息。下列叙述错误的是()A.铝原子结构示意图的最外层有3个电子B.元素的正化合价数一定等于原子的最外层电子数C.核电荷数分别为8和14的元素,组成化合物的化学式为SiO2D.同一周期中,原子的核外电子层数相同,最外层电子数从左向右逐渐增多4.用分子的相关知识解释下列...

1、当您付费下载文档后,您只拥有了使用权限,并不意味着购买了版权,文档只能用于自身使用,不得用于其他商业用途(如 [转卖]进行直接盈利或[编辑后售卖]进行间接盈利)。
2、本站所有内容均由合作方或网友上传,本站不对文档的完整性、权威性及其观点立场正确性做任何保证或承诺!文档内容仅供研究参考,付费前请自行鉴别。
3、如文档内容存在违规,或者侵犯商业秘密、侵犯著作权等,请点击“违规举报”。

碎片内容

初三化学构成物质的微粒复习提纲

您可能关注的文档

文章天下+ 关注
实名认证
内容提供者

各种文档应有尽有

相关文档

确认删除?
VIP
微信客服
  • 扫码咨询
会员Q群
  • 会员专属群点击这里加入QQ群
客服邮箱
回到顶部