电脑桌面
添加小米粒文库到电脑桌面
安装后可以在桌面快捷访问

如何准确定位光缆线路的故障点VIP免费

如何准确定位光缆线路的故障点_第1页
1/8
如何准确定位光缆线路的故障点_第2页
2/8
如何准确定位光缆线路的故障点_第3页
3/8
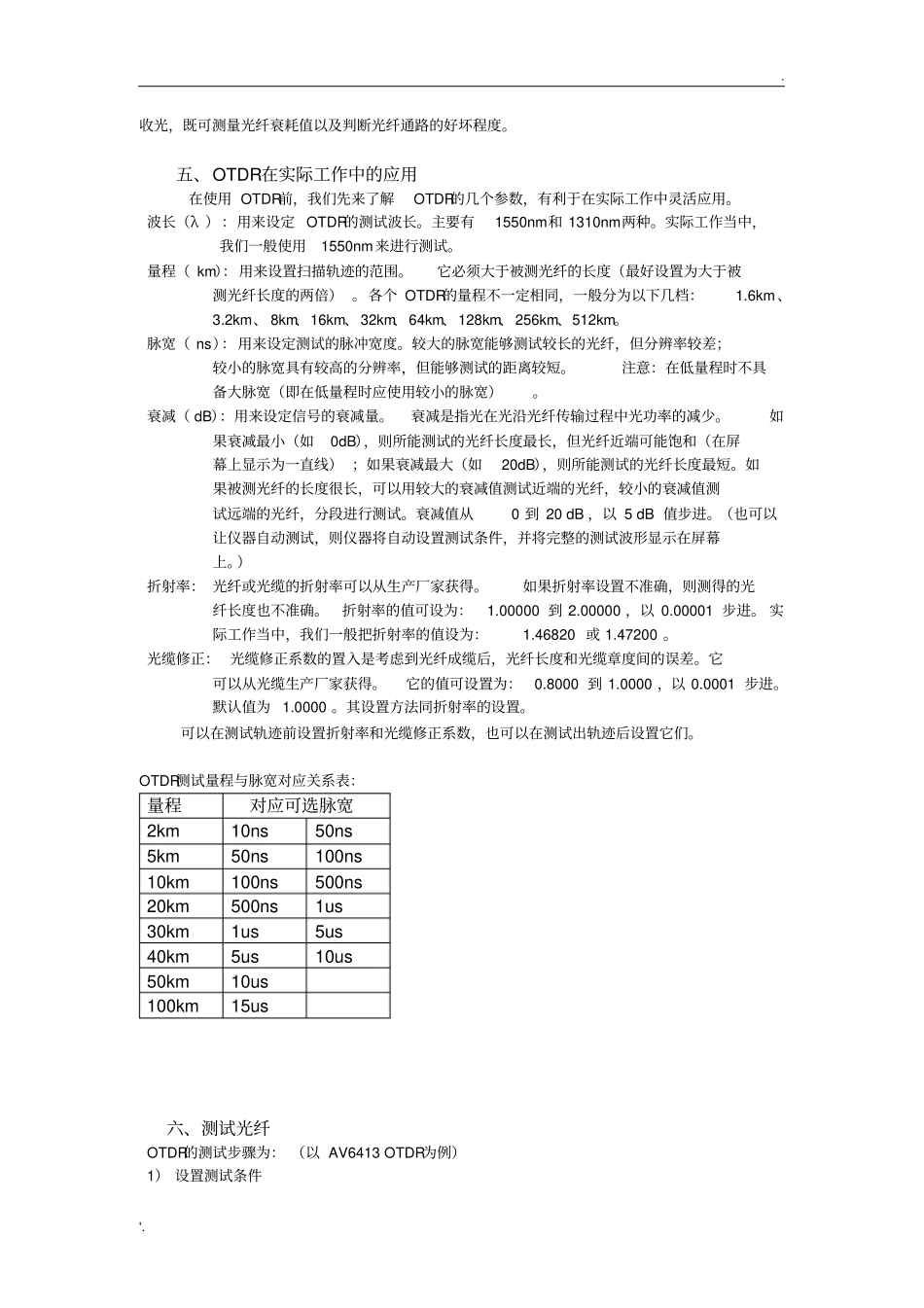
. '. 如何准确定位光缆线路的障碍点线路维护中心在光纤通信系统中,通信中断的主要原因是光线路障碍,在处理光线路障碍定位时,首先要从故障的原因分析,在对障碍点进行测试时要尽量排除影响测试准确性的固有的及人为的因素。 本文通过阐述光纤障碍产生的因素及提高障碍定位的准确性的方法,以提高现场维护人员处理障碍的能力。一、最为常见的光纤故障(1)、人为破坏(包括挖伤、砍断、火烧、砸伤、施工时光缆打绞等等);(2)、不可抗力造成(如杆倒);(3)、中间接头内光纤断;(4)、中间接头内光纤收缩严重或光纤焊接头老化;(5)光缆内断;(6)法兰头衰耗大;(7)、尾纤断、尾纤头端面脏、尾纤弯折严重、尾纤质量问题、尾纤老化;(8)、终端盒里面光纤焊接头接不好。二、光缆障碍处理流程简介(1)接到障碍申告,先由机房人员判断是否机内问题。同时光缆维护人员查找相关光缆线路图纸资料,了解该光缆相关信息:包括芯数、长度、光缆路由等。(2)机房人员确认是光缆障碍后,如果是乡镇光缆障碍,可到机房ODF架用光功率计迅速判明是哪一条纤芯有问题,用OTDR测试有问题的纤芯,判断大致方位,然后查询相关资料,驱车前往处理。(3)如果是城域网光缆障碍,可直接驱车到障碍终端或光缆交接箱,先用光功率计迅速判明是哪一条纤芯有问题(可叫机房人员配合),用 OTDR测试有问题的纤芯,判断大致位置,然后查询相关资料,驱车前往处理。(4)修复后,用电话通报机房,请求确认,机房确认修复后,方可离开现场。三、光缆障碍处理常用工具在处理光线路障碍时我们最常用的工具有:OTDR、光功率计、 光源、熔接机、 发电机等等。OTDR又叫光时域反射仪,是光缆线路工程施工和维护中常用的光纤测试仪表,主要用来测量光纤长度, 光纤故障点, 光纤衰耗以及光纤接头损耗等,是光纤光缆施工和维护中不可缺少的主要工具。光功率计 主要用来测量光纤衰耗值以及判断光纤通路的好坏程度。光源 主要用来给被测光纤通路发光,常常和光功率计配合使用。四、光功率计和光源在实际工作中的应用光功率计 和光源 的使用很简单。使用前先把光功率计 和光源 的波长调为1550nm。方法一: 一人在机房手执光源 给被测光纤发光,一人在终端手执光功率计 收光, 既可测量光纤衰耗值以及判断光纤通路的好坏程度。方法二: 一人在机房利用机房设备发光端口给被测光纤发光,一人在终端手执光功率计. '. 收光,既可测量光纤衰耗值以及判断光纤通路...

1、当您付费下载文档后,您只拥有了使用权限,并不意味着购买了版权,文档只能用于自身使用,不得用于其他商业用途(如 [转卖]进行直接盈利或[编辑后售卖]进行间接盈利)。
2、本站所有内容均由合作方或网友上传,本站不对文档的完整性、权威性及其观点立场正确性做任何保证或承诺!文档内容仅供研究参考,付费前请自行鉴别。
3、如文档内容存在违规,或者侵犯商业秘密、侵犯著作权等,请点击“违规举报”。

碎片内容

如何准确定位光缆线路的故障点

您可能关注的文档

文库当当响+ 关注
实名认证
内容提供者

该用户很懒,什么也没介绍

确认删除?
VIP
微信客服
  • 扫码咨询
会员Q群
  • 会员专属群点击这里加入QQ群
客服邮箱
回到顶部