电脑桌面
添加小米粒文库到电脑桌面
安装后可以在桌面快捷访问

金融产品销售技术及答案VIP专享VIP免费

金融产品销售技术及答案_第1页
1/76
金融产品销售技术及答案_第2页
2/76
金融产品销售技术及答案_第3页
3/76
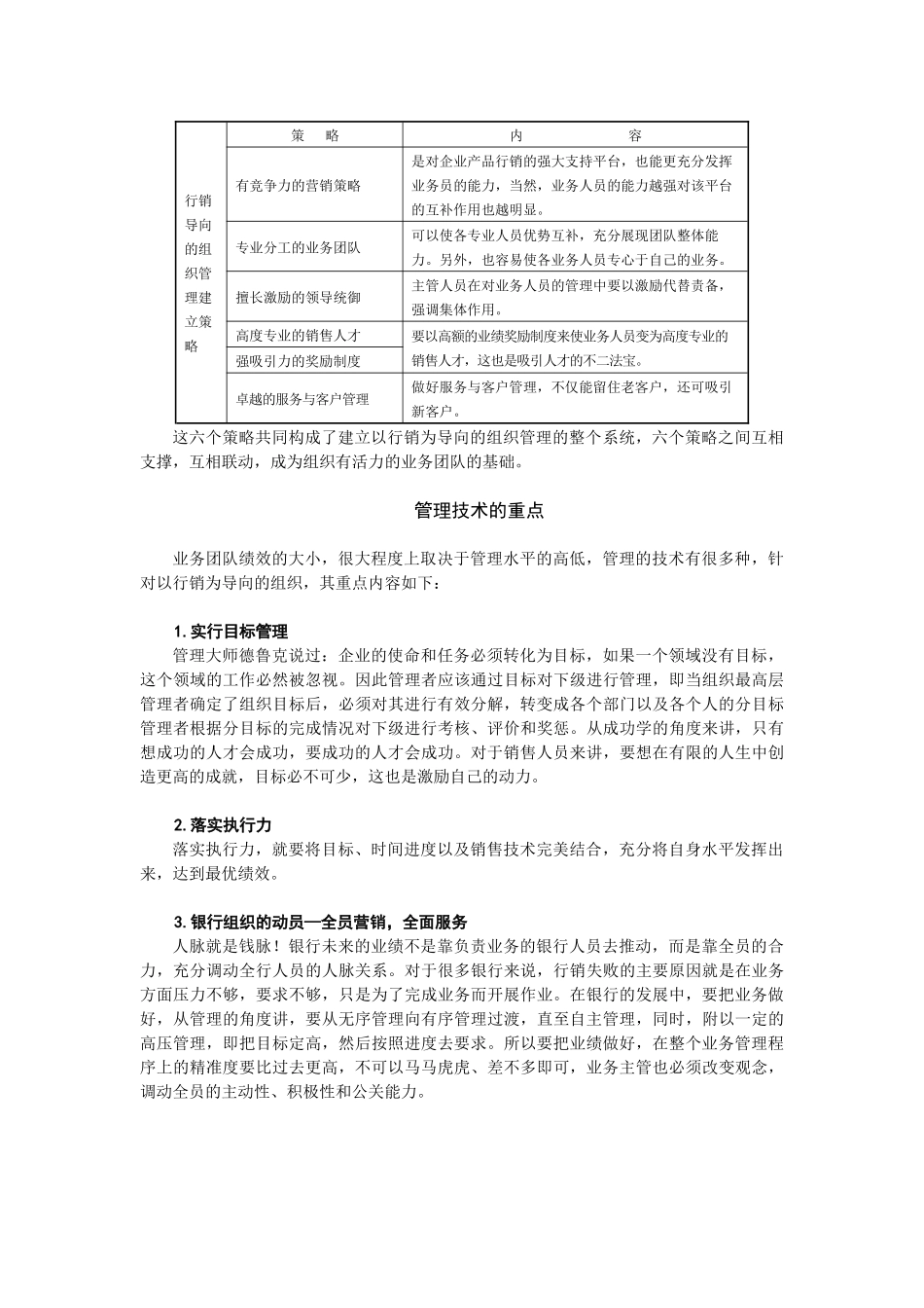
第 1 讲 业务成功学(一) 【本讲重点】1. 前言2. 营销导向的组织管理3. 管理技术的重点(上) 导 语 在已往的课程中我们已深入学习了银行行销的竞争策略,本次课程的主题是如何把竞争策略规划好的金融产品成功地销售出去,即金融产品的销售技术。在进入主题之前,我们先通过一个生活小常识来把我们的观念从一个金融专业人员的转变为销售人员的,如下所示:其实,销售与人际沟通一样,同样体现了照镜原理,这个原理告诉销售人员:销售是一个互动性很强的活动,你要既能鼓励自己,又能激励别人,用你的热情、激情和真诚去打动客户,用你专业的销售技巧去实践你的每一次销售过程。作为销售人员,以下的素质和能力是使你成为优秀销售人员的必备条件:Æ 思想家,你必须在观念上领先客户,用观念来指导客户。Æ 教育家,要能够引导客户的动机,指导客户的行为。Æ 宣传家,要对自己推销的产品有信心,要培养推销自己和产品的勇气和习惯。Æ 沟通高手,销售是个互动的过程,也是一个冲突的消解过程,你要有能力去说服客户,取得他对你和产品的认可甚至赞同,直至购买行为发生。 营销导向的组织管理 在金融机构里,要以行销为导向的理念来组织和管理一个业务团队,主要是对业务的管理,而不是传统的行政作业管理方式。建立一个以行销为导向的业务团队的策略包括以下六个方面:具有竞争力的营销策略、专业分工的业务团队、擅长激励的领导统御、高度专业的销售人才、高吸引力的奖励制度、卓越的服务与客户管理。每个策略具体包含的内容如下表所示: 表 1-1 行销导向的组织管理建立策略行销导向的组织管理建立策略策 略内 容有竞争力的营销策略是对企业产品行销的强大支持平台,也能更充分发挥业务员的能力,当然,业务人员的能力越强对该平台的互补作用也越明显。专业分工的业务团队可以使各专业人员优势互补,充分展现团队整体能力。另外,也容易使各业务人员专心于自己的业务。擅长激励的领导统御主管人员在对业务人员的管理中要以激励代替责备,强调集体作用。高度专业的销售人才要以高额的业绩奖励制度来使业务人员变为高度专业的销售人才,这也是吸引人才的不二法宝。强吸引力的奖励制度卓越的服务与客户管理做好服务与客户管理,不仅能留住老客户,还可吸引新客户。这六个策略共同构成了建立以行销为导向的组织管理的整个系统,六个策略之间互相支撑,互相联动,成为组织有活力的业务团队的基础。 管理技术的重点 业务团队绩...

1、当您付费下载文档后,您只拥有了使用权限,并不意味着购买了版权,文档只能用于自身使用,不得用于其他商业用途(如 [转卖]进行直接盈利或[编辑后售卖]进行间接盈利)。
2、本站所有内容均由合作方或网友上传,本站不对文档的完整性、权威性及其观点立场正确性做任何保证或承诺!文档内容仅供研究参考,付费前请自行鉴别。
3、如文档内容存在违规,或者侵犯商业秘密、侵犯著作权等,请点击“违规举报”。

碎片内容

金融产品销售技术及答案

确认删除?
VIP
微信客服
  • 扫码咨询
会员Q群
  • 会员专属群点击这里加入QQ群
客服邮箱
回到顶部