电脑桌面
添加小米粒文库到电脑桌面
安装后可以在桌面快捷访问

通信终端设计项目VIP免费

通信终端设计项目_第1页
1/7
通信终端设计项目_第2页
2/7
通信终端设计项目_第3页
3/7
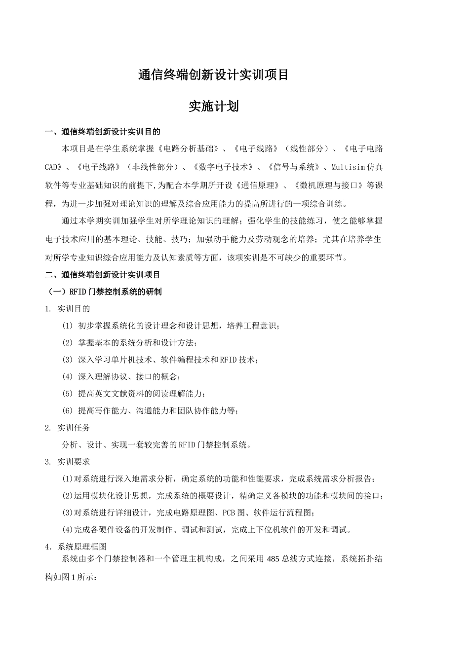
通信终端创新设计实训项目实施计划一、通信终端创新设计实训目的本项目是在学生系统掌握《电路分析基础》、《电子线路》(线性部分)、《电子电路CAD》、《电子线路》(非线性部分)、《数字电子技术》、《信号与系统》、Multisim 仿真软件等专业基础知识的前提下,为配合本学期所开设《通信原理》、《微机原理与接口》等课程,为进一步加强对理论知识的理解及综合应用能力的提高所进行的一项综合训练。通过本学期实训加强学生对所学理论知识的理解;强化学生的技能练习,使之能够掌握电子技术应用的基本理论、技能、技巧;加强动手能力及劳动观念的培养;尤其在培养学生对所学专业知识综合应用能力及认知素质等方面,该项实训是不可缺少的重要环节。二、通信终端创新设计实训项目(一)RFID 门禁控制系统的研制1. 实训目的(1) 初步掌握系统化的设计理念和设计思想,培养工程意识;(2) 掌握基本的系统分析和设计方法; (3) 深入学习单片机技术、软件编程技术和 RFID 技术; (4) 深入理解协议、接口的概念; (5) 提高英文文献资料的阅读理解能力;(6) 提高写作能力、沟通能力和团队协作能力等;2. 实训任务分析、设计、实现一套较完善的 RFID 门禁控制系统。3. 实训要求(1)对系统进行深入地需求分析,确定系统的功能和性能要求,完成系统需求分析报告;(2)运用模块化设计思想,完成系统的概要设计,精确定义各模块的功能和模块间的接口;(3)对系统进行详细设计,完成电路原理图、PCB 图、软件运行流程图;(4)完成各硬件设备的开发制作、调试和测试,完成上下位机软件的开发和调试。4.系统原理框图系统由多个门禁控制器和一个管理主机构成,之间采用 485 总线方式连接,系统拓扑结构如图 1 所示:门控 1门控 2门控 21…………管理主机485 总线直流稳压电源模块输入: AC220V输出: DC12V电控锁控制器读写器继电器485 总线电源线信号线图 1 系统拓扑图每个门禁控制器由直流稳压电源、读写器、控制器、继电器、电控锁等几个模块构成,图 3 门禁控制系统构成框图直流稳压模块:每个门禁控制系统配置一套电控锁专用稳压电源(内置继电器),可为读写器、控制器和电控锁供电。读写器:负责与射频卡进行无线数据通信,主要功能包括识别卡号,读取/写入卡数据。电控锁:采用常闭锁,一般处于关闭状态,控制器可以发信号开锁。控制器:这是整个门禁控制系统的核心。主要功能包括读卡、判断授权状态、开门、响应管理主机的...

1、当您付费下载文档后,您只拥有了使用权限,并不意味着购买了版权,文档只能用于自身使用,不得用于其他商业用途(如 [转卖]进行直接盈利或[编辑后售卖]进行间接盈利)。
2、本站所有内容均由合作方或网友上传,本站不对文档的完整性、权威性及其观点立场正确性做任何保证或承诺!文档内容仅供研究参考,付费前请自行鉴别。
3、如文档内容存在违规,或者侵犯商业秘密、侵犯著作权等,请点击“违规举报”。

碎片内容

通信终端设计项目

您可能关注的文档

确认删除?
VIP
微信客服
  • 扫码咨询
会员Q群
  • 会员专属群点击这里加入QQ群
客服邮箱
回到顶部