电脑桌面
添加小米粒文库到电脑桌面
安装后可以在桌面快捷访问

PP-R给水管安装技术交底000VIP免费

PP-R给水管安装技术交底000_第1页
1/7
PP-R给水管安装技术交底000_第2页
2/7
PP-R给水管安装技术交底000_第3页
3/7
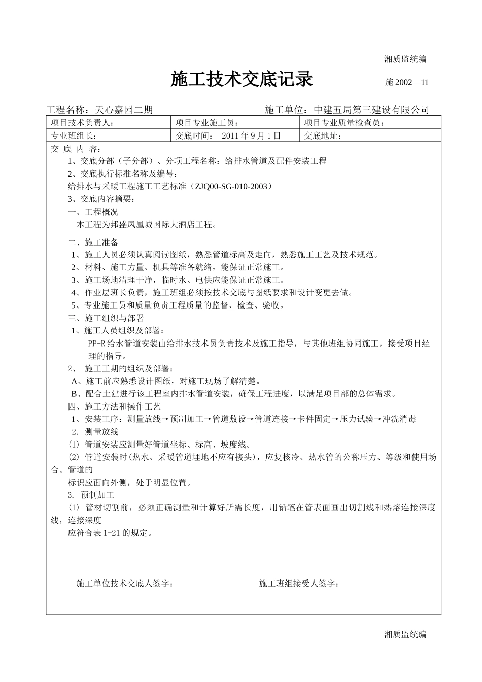
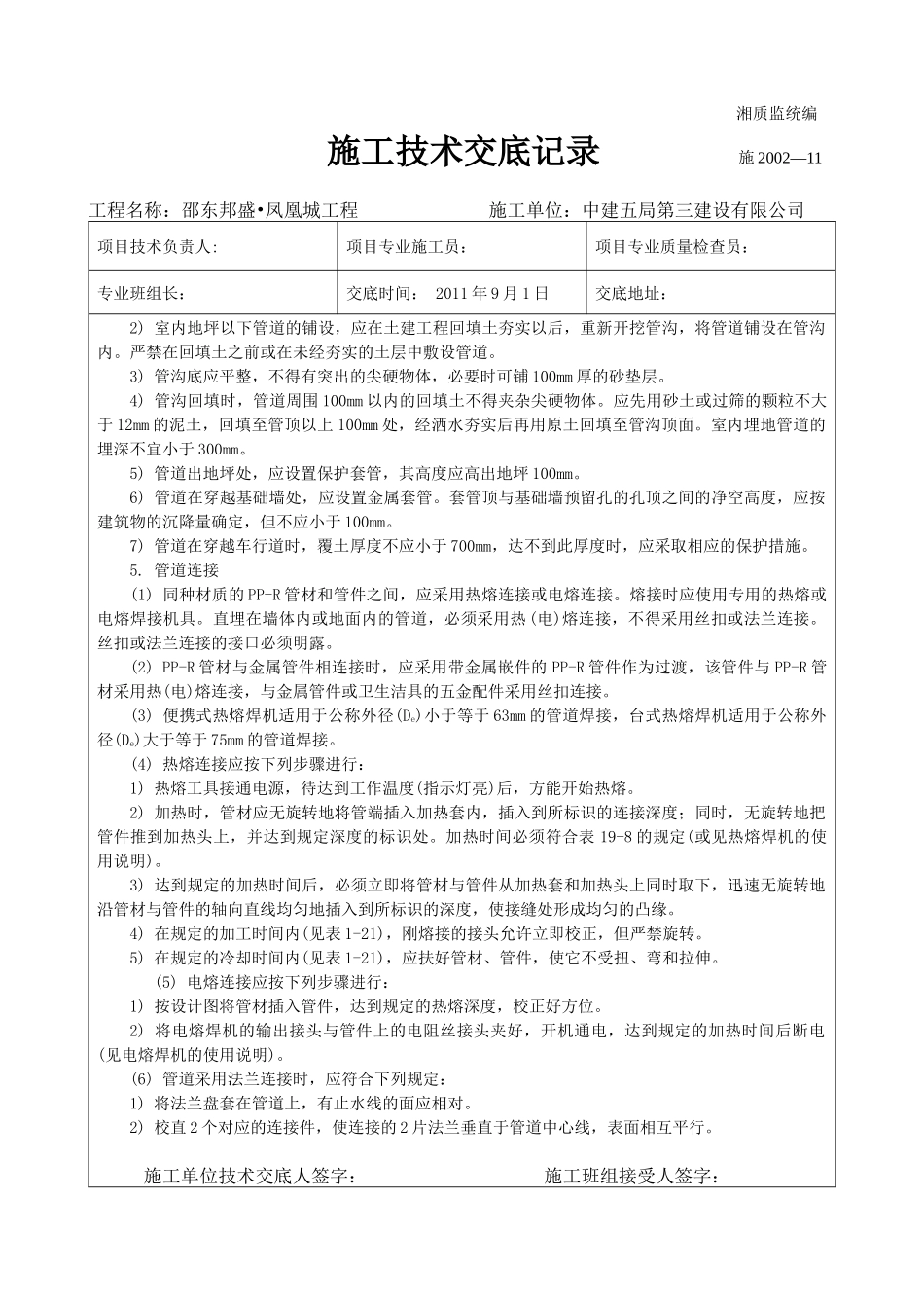
湘质监统编施工技术交底记录 施 2002—11工程名称:天心嘉园二期 施工单位:中建五局第三建设有限公司 项目技术负责人:项目专业施工员:项目专业质量检查员:专业班组长:交底时间: 2011 年 9 月 1 日交底地址:交 底 内 容:1、交底分部(子分部)、分项工程名称:给排水管道及配件安装工程2、交底执行标准名称及编号:给排水与采暖工程施工工艺标准(ZJQ00-SG-010-2003)3、交底内容摘要:一、工程概况 本工程为邦盛凤凰城国际大酒店工程。二、施工准备1、施工人员必须认真阅读图纸,熟悉管道标高及走向,熟悉施工工艺及技术规范。2、材料、施工力量、机具等准备就绪,能保证正常施工。3、施工场地清理干净,临时水、电供应能保证正常施工。4、作业层班长负责,施工班组必须按技术交底与图纸要求和设计变更去做。5、专业施工员和质量负责工程质量的监督、检查、验收。三、施工组织与部署1、施工人员组织及部署:PP-R 给水管道安装由给排水技术员负责技术及施工指导,与其他班组协同施工,接受项目经理的指导。2、 施工工期的组织及部署:A、施工前应熟悉设计图纸,对施工现场了解清楚。B、配合土建进行该工程室内排水管道安装,确保工程进度,以满足项目部的总体需求。四、施工方法和操作工艺1、安装工序:测量放线→预制加工→管道敷设→管道连接→卡件固定→压力试验→冲洗消毒2. 测量放线(1) 管道安装应测量好管道坐标、标高、坡度线。(2) 管道安装时(热水、采暖管道埋地不应有接头),应复核冷、热水管的公称压力、等级和使用场合。管道的标识应面向外侧,处于明显位置。3. 预制加工(1) 管材切割前,必须正确测量和计算好所需长度,用铅笔在管表面画出切割线和热熔连接深度线,连接深度应符合表 1-21 的规定。施工单位技术交底人签字: 施工班组接受人签字:湘质监统编施工技术交底记录 施 2002—11工程名称:邵东邦盛•凤凰城工程 施工单位:中建五局第三建设有限公司 项目技术负责人:项目专业施工员:项目专业质量检查员:专业班组长:交底时间: 2011 年 9 月 1 日交底地址:(2) 切割管材必须使端面垂直于管轴线。管材切割应使用管子剪、断管器或管道切割机,不宜用钢锯锯断管材。若使用时,应用刮刀清除管材锯口的毛边和毛刺。(3) 管材与管件的连接端面和熔接面必须清洁、干燥、无油污。(4) 熔接弯头或三通等管件时,应注意管道的走向。宜先进行预装,校正好方向,用铅笔画出轴向定位线。4. 管...

1、当您付费下载文档后,您只拥有了使用权限,并不意味着购买了版权,文档只能用于自身使用,不得用于其他商业用途(如 [转卖]进行直接盈利或[编辑后售卖]进行间接盈利)。
2、本站所有内容均由合作方或网友上传,本站不对文档的完整性、权威性及其观点立场正确性做任何保证或承诺!文档内容仅供研究参考,付费前请自行鉴别。
3、如文档内容存在违规,或者侵犯商业秘密、侵犯著作权等,请点击“违规举报”。

碎片内容

PP-R给水管安装技术交底000

您可能关注的文档

确认删除?
VIP
微信客服
  • 扫码咨询
会员Q群
  • 会员专属群点击这里加入QQ群
客服邮箱
回到顶部