电脑桌面
添加小米粒文库到电脑桌面
安装后可以在桌面快捷访问

初中化学复分解知识和化学方程式超详细VIP免费

初中化学复分解知识和化学方程式超详细_第1页
1/8
初中化学复分解知识和化学方程式超详细_第2页
2/8
初中化学复分解知识和化学方程式超详细_第3页
3/8
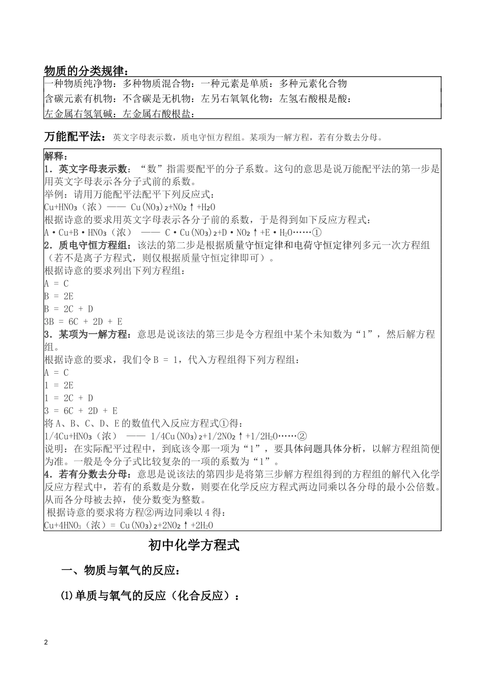
1四种化学反应基本类型:①化合反应:由两种或两种以上物质生成一种物质的反应,如:A+B=AB②分解反应:由一种物质生成两种或两种以上其它物质的反应。如:AB=A+B③置换反应:由一种单质和一种化合物起反应,生成另一种单质和另一种化合物的反应,如:A+BC=AC+B④复分解反应:由两种化合物相互交换成分,生成另外两种化合物的反应如:AB+CD=AD+CB复分解反应发生的条件:反应物类型反应条件生成物条件盐+盐须二者都溶至少具备下列三个条件中的一条:①有沉淀生成;②有气体生成;③有水生成。盐+碱须二者都溶盐+酸盐可溶或难溶,酸可溶酸+碱一种可溶即可初中化学阶段常见不共存离子如下:(离子间不能共存的条件:两种离子相互作用如果有水、气体或沉淀等物质生成,则这两种离子不能共存于)(1)H++OH-→H2O;(2)H++CO32-→H2O+CO2↑;(3)H++HCO3-→H2O+CO2↑;(4)Ca2++CO32-→CaCO3↓;(5)Ba2++SO42-→BaSO4↓;(6)Ba2++CO32-→BaCO3↓;(7)Ag++Cl-→AgCl↓;(8)Cu2++OH-→Cu(OH)2↓;(9)Mg2++OH-→Mg(OH)2↓;(10)Al3++OH-→Al(OH)3↓;(11)Fe3++OH-→Fe(OH)3↓;(12)NH4++OH-→NH3↑+H2O。酸、碱、盐溶解性:钾钠铵盐硝酸盐,全都溶于水中间;溶碱钾钠钡钙铵,碳酸只溶钾钠铵;硫酸盐中钡不溶,氯化物中银也难;常见诸酸皆可溶,记住挥酸盐硝碳。常见物质的化学名称、俗名和化学式:①汞(水银)Hg;②硫(硫磺)S;③氧化钙(生石灰)CaO;④固体二氧化碳(干冰)CO2;⑤氧化铁(铁锈的主要成分)Fe2O3;⑥碳酸钙(大理石、石灰石的主要成分)CaCO3;⑦氯化钠(食盐)NaCl;⑧甲烷(沼气、天然气)CH4;⑨乙醇(酒精)C2H5OH;⑩乙酸(醋酸)CH3COOH;⑪碳酸钠(纯碱)Na2CO3;⑫氢氧化钠(烧碱、火碱、苛性钠)NaOH;⑬氢氧化钙(熟石灰、消石灰)Ca(OH)2;⑭水煤气:氢气和一氧化碳的混合物;⑮爆鸣气:氢气和氧气的混合物2物质的分类规律:一种物质纯净物:多种物质混合物:一种元素是单质:多种元素化合物含碳元素有机物:不含碳是无机物:左另右氧氧化物:左氢右酸根是酸:左金属右氢氧碱:左金属右酸根盐:万能配平法:英文字母表示数,质电守恒方程组。某项为一解方程,若有分数去分母。解释:1.英文字母表示数:“数”指需要配平的分子系数。这句的意思是说万能配平法的第一步是用英文字母表示各分子式前的系数。举例:请用万能配平法配平下列反应式:Cu+HNO₃(浓)——Cu(NO)+NO↑+HO₃₂₂₂根据诗意的要求用英文字母表示各分子前的系数,于是得到如下反应方程式:A·Cu+B·HNO₃(浓)——C·Cu(NO)+D·NO↑+E·H₃₂₂2O……①2.质电守恒方程组:该法的第二步是根据质量守恒定律和电荷守恒定律列多元一次方程组(若不是离子方程式,则仅根据质量守恒定律即可)。根据诗意的要求列出下列方程组:A=CB=2EB=2C+D3B=6C+2D+E3.某项为一解方程:意思是说该法的第三步是令方程组中某个未知数为“1”,然后解方程组。根据诗意的要求,我们令B=1,代入方程组得下列方程组:A=C1=2E1=2C+D3=6C+2D+E将A、B、C、D、E的数值代入反应方程式①得:1/4Cu+HNO₃(浓)——1/4Cu(NO)+1/2NO↑+1/2H₃₂₂2O……②说明:在实际配平过程中,到底该令那一项为“1”,要具体问题具体分析,以解方程组简便为准。一般是令分子式比较复杂的一项的系数为“1”。4.若有分数去分母:意思是说该法的第四步是将第三步解方程组得到的方程组的解代入化学反应方程式中,若有的系数是分数,则要在化学反应方程式两边同乘以各分母的最小公倍数。从而各分母被去掉,使分数变为整数。根据诗意的要求将方程②两边同乘以4得:Cu+4HNO3(浓)=Cu(NO)+2NO↑+2H₃₂₂2O初中化学方程式一、物质与氧气的反应:⑴单质与氧气的反应(化合反应):31.镁在空气中燃烧:2Mg+O22MgO2.铁在氧气中燃烧:3Fe+2O2Fe3O43.铜在空气中受热:2Cu+O22CuO4.铝在空气中燃烧:4Al+3O22Al2O35.氢气中空气中燃烧:2H2+O22H2O6.红磷在空气中燃烧:4P+5O22P2O57.硫粉在空气中燃烧:S+O2SO28.碳在氧气中充分燃烧:C+O2CO29.碳在氧气中不充分燃烧:2C+O22CO⑵化合物与氧气的反应:10.一氧化碳在氧气中燃烧:2C...

1、当您付费下载文档后,您只拥有了使用权限,并不意味着购买了版权,文档只能用于自身使用,不得用于其他商业用途(如 [转卖]进行直接盈利或[编辑后售卖]进行间接盈利)。
2、本站所有内容均由合作方或网友上传,本站不对文档的完整性、权威性及其观点立场正确性做任何保证或承诺!文档内容仅供研究参考,付费前请自行鉴别。
3、如文档内容存在违规,或者侵犯商业秘密、侵犯著作权等,请点击“违规举报”。

碎片内容

初中化学复分解知识和化学方程式超详细

文章天下+ 关注
实名认证
内容提供者

各种文档应有尽有

确认删除?
VIP
微信客服
  • 扫码咨询
会员Q群
  • 会员专属群点击这里加入QQ群
客服邮箱
回到顶部