电脑桌面
添加小米粒文库到电脑桌面
安装后可以在桌面快捷访问

物业保安操作流程VIP免费

物业保安操作流程_第1页
1/46
物业保安操作流程_第2页
2/46
物业保安操作流程_第3页
3/46
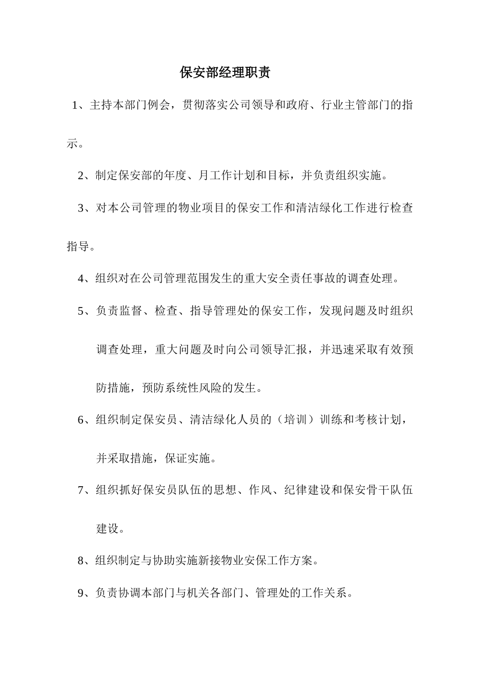
安全保安系统组织框架图 保安部经理消防主管保安主管二班班长一班班长三班班长巡逻岗车库岗道口岗监控中心商铺岗 保安部经理职责 1、主持本部门例会,贯彻落实公司领导和政府、行业主管部门的指示。2、制定保安部的年度、月工作计划和目标,并负责组织实施。3、对本公司管理的物业项目的保安工作和清洁绿化工作进行检查指导。4、组织对在公司管理范围发生的重大安全责任事故的调查处理。5、负责监督、检查、指导管理处的保安工作,发现问题及时组织调查处理,重大问题及时向公司领导汇报,并迅速采取有效预防措施,预防系统性风险的发生。6、组织制定保安员、清洁绿化人员的(培训)训练和考核计划,并采取措施,保证实施。7、组织抓好保安员队伍的思想、作风、纪律建设和保安骨干队伍建设。8、组织制定与协助实施新接物业安保工作方案。9、负责协调本部门与机关各部门、管理处的工作关系。10、组织完成公司领导交办的工作任务。 安全保安主管职责 1、负责本管理处的安全保安管理工作。2、负责拟制本管理处的安全保安工作各项计划,并具体组织实施。3、负责主持召开保安班长会议,及时传达贯彻上级指示。4、负责抓好保安员队伍的思想教育和作风建设,严格执行保安员外出请销假制度。5、组织开展保安员的业务技能培训和考核工作。6、及时发现并正确处置保安员执勤中遇到的疑难问题,重大问题及时向管理处领导和公司报告。7、负责拟定保安用品的采购计划和物品的验收工作。8、对管理区域内发生的重大火灾事故,治安、刑事案件或保安员玩忽职守、违章操作遭致业主、物业使用人投诉,以及由此造成的损失负管理责任。9、健全并妥善保管业主、住户的家庭档案资料,收集、掌握涉及小区保安工作的信息。10、坚持对各岗位工作情况进行日检。11、采取各种有效预防措施,杜绝一切可控事故的发生。12、组织保安员开展力所能及、健康向上的文化体育活动,充分调动保安员的工作积极性,保持保安员队伍的相对稳定。13、选贤任能,善于发现并能公平、公正地挑选、培养、推荐保安班长、保安主管后备人员。 保安班长职责 1、主持本班工作,坚决执行上级的指令,带领和督导全班人员履行岗位职责认真做好安全保安工作。2、负责主持召开班务会,及时传达上级指示和保安班长例会精神,研究提出贯彻意见,并具体组织落实。3、负责本班人员的考勤、抓好训练工作,落实请销假制度。4、做好新保安员的岗前培训工作,充分发挥骨干的传、帮、带作用。5、负责协调本班与其...

1、当您付费下载文档后,您只拥有了使用权限,并不意味着购买了版权,文档只能用于自身使用,不得用于其他商业用途(如 [转卖]进行直接盈利或[编辑后售卖]进行间接盈利)。
2、本站所有内容均由合作方或网友上传,本站不对文档的完整性、权威性及其观点立场正确性做任何保证或承诺!文档内容仅供研究参考,付费前请自行鉴别。
3、如文档内容存在违规,或者侵犯商业秘密、侵犯著作权等,请点击“违规举报”。

碎片内容

物业保安操作流程

确认删除?
VIP
微信客服
  • 扫码咨询
会员Q群
  • 会员专属群点击这里加入QQ群
客服邮箱
回到顶部