电脑桌面
添加小米粒文库到电脑桌面
安装后可以在桌面快捷访问

初中物理化学VIP免费

初中物理化学_第1页
1/6
初中物理化学_第2页
2/6
初中物理化学_第3页
3/6
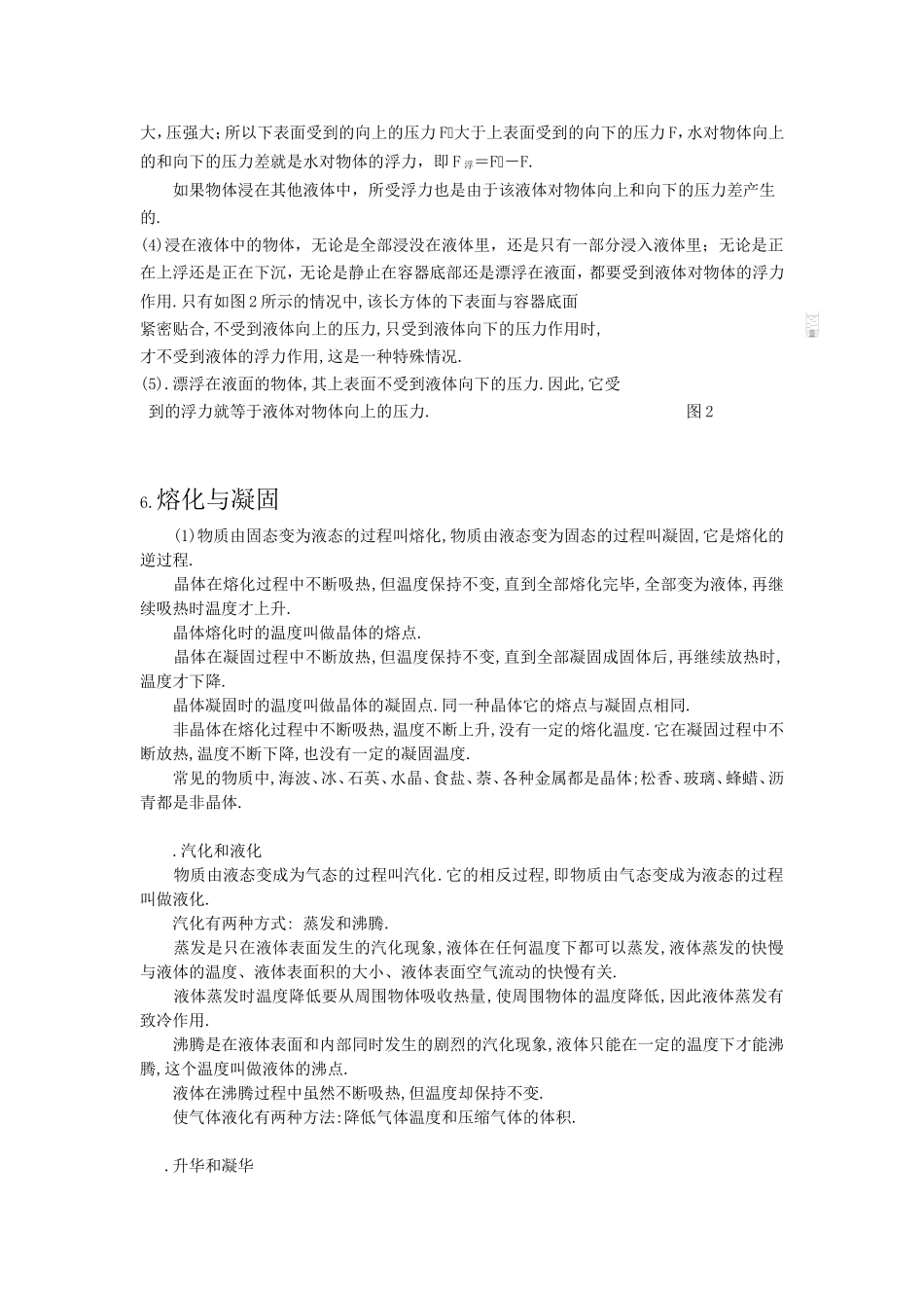
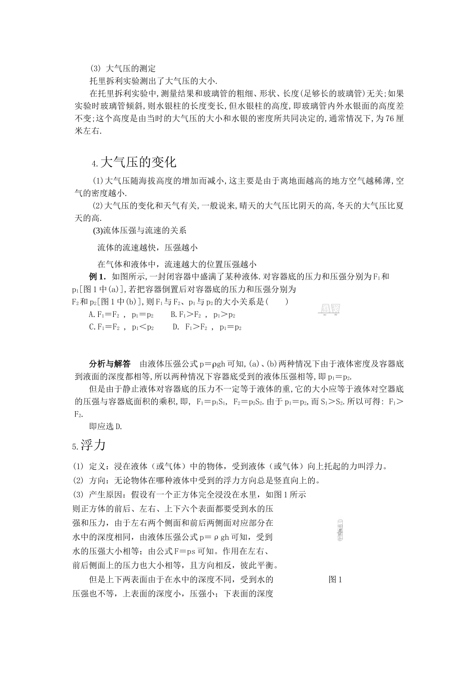
1.压强(1)定义:物体单位面积上受到的压力叫做压强.(2)计算公式:p=上式中F为压力,单位用牛;S为受力面积,单位用米2,p即为压强.(3)单位:国际单位制中,压强的单位是帕斯卡,简称帕.1帕=1牛/米2它表示每平方米面积上受到的压力是1牛.(4)在生产和生活中,如果要减小压强,可减小压力或增大受力面积;如果要增大压强,则可以增大压力或减小受力面积,但从实际出发,压力大小往往是不可改变的,则减小压强应增大受力面积,增大压强应采用减小受力面积的方法.2.液体压强(1)产生原因由于液体受到重力作用,且具有流动性,所以液体对容器底和容器侧壁有压强,液体内部向各个方向都有压强.(2)特点液体对容器底和侧壁有压强,液体内部向各个方向都有压强.液体的压强随深度增加而增大;在同一深度,液体向各个方向的压强相等;不同液体的压强还跟密度有关.(3)计算液体压强的计算公式是p=gh式中为液体密度,单位用千克/米3;g=9.8牛/千克;h是液体内某处的深度,单位用米;p为液体压强,单位用帕.由公式p=gh可知,液体的压强大小只跟液体的密度、深度h有关,跟液体重、体积、容器形状、底面积大小等其他因素都无关.由公式p=gh还可归纳出:当一定,即在同一种液体中,液体的压强p与深度h成正比;在不同的液体中,当深度h相同时,液体的压强p与液体密度成正比.(4)连通器上端开口、下部相连通的容器叫连通器.连通器里如果只装有一种液体,在液体不流动时,各容器中的液面总保持相平.船闸就是连通器原理的应用.3.大气压强(1)产生原因空气受到重力作用,而且空气能流动,因此空气内部向各个方向都有压强,这个压强就叫大气压强.(2)马德堡半球实验:有力地证明了大气压的存在.同时还可说明,大气压强是很大的.(3)大气压的测定托里拆利实验测出了大气压的大小.在托里拆利实验中,测量结果和玻璃管的粗细、形状、长度(足够长的玻璃管)无关;如果实验时玻璃管倾斜,则水银柱的长度变长,但水银柱的高度,即玻璃管内外水银面的高度差不变;这个高度是由当时的大气压的大小和水银的密度所共同决定的,通常情况下,为76厘米左右.4.大气压的变化(1)大气压随海拔高度的增加而减小,这主要是由于离地面越高的地方空气越稀薄,空气的密度越小.(2)大气压的变化和天气有关,一般说来,晴天的大气压比阴天的高,冬天的大气压比夏天的高.(3)流体压强与流速的关系流体的流速越快,压强越小在气体和液体中,流速越大的位置压强越小例1.如图所示,一封闭容器中盛满了某种液体.对容器底的压力和压强分别为F1和p1[图1中(a)],若把容器倒置后对容器底的压力和压强分别为F2和p2[图1中(b)],则F1与F2、p1与p2的大小关系是()A.F1=F2,p1=p2B.F1>F2,p1>p2C.F1=F2,p1<p2D.F1>F2,p1=p2分析与解答由液体压强公式p=gh可知,(a)、(b)两种情况下由于液体密度及容器底到液面的深度都相等,所以两种情况下容器底受到的液体压强相等,即p1=p2.但是由于静止液体对容器底的压力不一定等于液体的重,它的大小应等于液体对空器底的压强与容器底面积的乘积,即,F1=p1S1,F2=p2S2.由于p1=p2,而S1>S2.所以可得:F1>F2.即应选D.5.浮力(1)定义:浸在液体(或气体)中的物体,受到液体(或气体)向上托起的力叫浮力。(2)方向:无论物体在哪种液体中受到的浮力方向总是竖直向上的。(3)产生原因:假设有一个正方体完全浸没在水里,如图1所示则正方体的前后、左右、上下六个表面都要受到水的压强和压力,由于左右两个侧面和前后两侧面对应部分在水中的深度相同,由液体压强公式p=ρgh可知,受到水的压强大小相等;由公式F=ps可知。作用在左右、前后侧面上的压力也大小相等,且方向相反,彼此平衡。但是上下两表面由于在水中的深度不同,受到水的图1压强也不等,上表面的深度小,压强小;下表面的深度大,压强大;所以下表面受到的向上的压力F大于上表面受到的向下的压力F,水对物体向上的和向下的压力差就是水对物体的浮力,即F浮=F-F.如果物体浸在其他液体中,所受浮力也是由于该液体对物体向上和向下的压力差产生的.(4)浸在液体中的物体,无论是全部浸没在液体里,还是只有一部分浸入液体里;无论是正在上浮还是正在下沉,无论是静止在容器底部还是漂浮在液面,都要受...

1、当您付费下载文档后,您只拥有了使用权限,并不意味着购买了版权,文档只能用于自身使用,不得用于其他商业用途(如 [转卖]进行直接盈利或[编辑后售卖]进行间接盈利)。
2、本站所有内容均由合作方或网友上传,本站不对文档的完整性、权威性及其观点立场正确性做任何保证或承诺!文档内容仅供研究参考,付费前请自行鉴别。
3、如文档内容存在违规,或者侵犯商业秘密、侵犯著作权等,请点击“违规举报”。

碎片内容

初中物理化学

确认删除?
VIP
微信客服
  • 扫码咨询
会员Q群
  • 会员专属群点击这里加入QQ群
客服邮箱
回到顶部