电脑桌面
添加小米粒文库到电脑桌面
安装后可以在桌面快捷访问

(完整word版)财务会计制度VIP专享VIP免费

(完整word版)财务会计制度_第1页
1/8
(完整word版)财务会计制度_第2页
2/8
(完整word版)财务会计制度_第3页
3/8
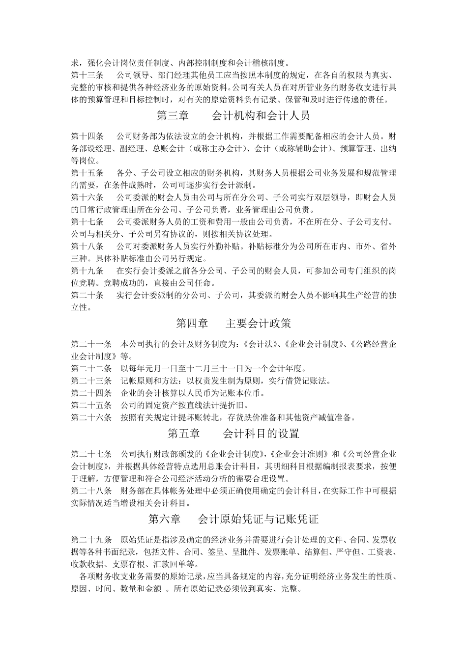
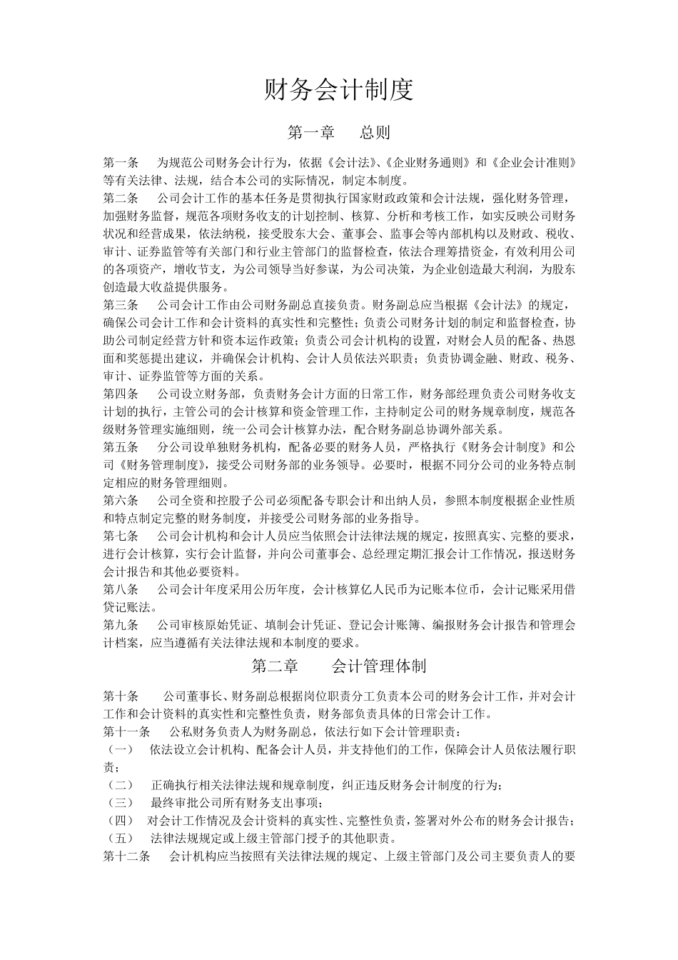
财务会计制度 第一章 总则 第一条 为规范公司财务会计行为,依据《会计法》、《企业财务通则》和《企业会计准则》等有关法律、法规,结合本公司的实际情况,制定本制度。 第二条 公司会计工作的基本任务是贯彻执行国家财政政策和会计法规,强化财务管理,加强财务监督,规范各项财务收支的计划控制、核算、分析和考核工作,如实反映公司财务状况和经营成果,依法纳税,接受股东大会、董事会、监事会等内部机构以及财政、税收、审计、证券监管等有关部门和行业主管部门的监督检查,依法合理筹措资金,有效利用公司的各项资产,增收节支,为公司领导当好参谋,为公司决策,为企业创造最大利润,为股东创造最大收益提供服务。 第三条 公司会计工作由公司财务副总直接负责。财务副总应当根据《会计法》的规定,确保公司会计工作和会计资料的真实性和完整性;负责公司财务计划的制定和监督检查,协助公司制定经营方针和资本运作政策;负责公司会计机构的设置,对财会人员的配备、热恩面和奖惩提出建议,并确保会计机构、会计人员依法兴职责;负责协调金融、财政、税务、审计、证券监管等方面的关系。 第四条 公司设立财务部,负责财务会计方面的日常工作,财务部经理负责公司财务收支计划的执行,主管公司的会计核算和资金管理工作,主持制定公司的财务规章制度,规范各级财务管理实施细则,统一公司会计核算办法,配合财务副总协调外部关系。 第五条 分公司设单独财务机构,配备必要的财务人员,严格执行《财务会计制度》和公司《财务管理制度》,接受公司财务部的业务领导。必要时,根据不同分公司的业务特点制定相应的财务管理细则。 第六条 公司全资和控股子公司必须配备专职会计和出纳人员,参照本制度根据企业性质和特点制定完整的财务制度,并接受公司财务部的业务指导。 第七条 公司会计机构和会计人员应当依照会计法律法规的规定,按照真实、完整的要求,进行会计核算,实行会计监督,并向公司董事会、总经理定期汇报会计工作情况,报送财务会计报告和其他必要资料。 第八条 公司会计年度采用公历年度,会计核算亿人民币为记账本位币,会计记账采用借贷记账法。 第九条 公司审核原始凭证、填制会计凭证、登记会计账簿、编报财务会计报告和管理会计档案,应当遵循有关法律法规和本制度的要求。 第二章 会计管理体制 第十条 公司董事长、财务副总根据岗位职责分工负责本公司的财务会计工作,并对会计工作和会计资料的真...

1、当您付费下载文档后,您只拥有了使用权限,并不意味着购买了版权,文档只能用于自身使用,不得用于其他商业用途(如 [转卖]进行直接盈利或[编辑后售卖]进行间接盈利)。
2、本站所有内容均由合作方或网友上传,本站不对文档的完整性、权威性及其观点立场正确性做任何保证或承诺!文档内容仅供研究参考,付费前请自行鉴别。
3、如文档内容存在违规,或者侵犯商业秘密、侵犯著作权等,请点击“违规举报”。

碎片内容

(完整word版)财务会计制度

确认删除?
VIP
微信客服
  • 扫码咨询
会员Q群
  • 会员专属群点击这里加入QQ群
客服邮箱
回到顶部