电脑桌面
添加小米粒文库到电脑桌面
安装后可以在桌面快捷访问

工会知识竞赛测试题VIP免费

工会知识竞赛测试题_第1页
1/12
工会知识竞赛测试题_第2页
2/12
工会知识竞赛测试题_第3页
3/12
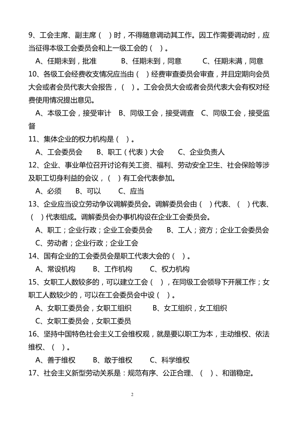
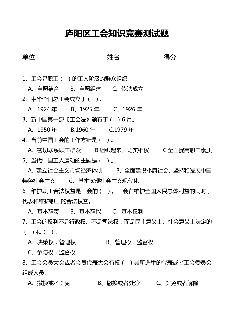
1 庐 阳 区 工 会知识竞赛测试题 单 位 : 姓 名 得 分 1、工会是职工( )的工人阶级的群众组织。 A、自愿结合 B、自愿组建 C、依法成立 2、中华全国总工会成立于( ). A、1924 年 B、1925 年 C、1926 年 3、新中国第一部《工会法》颁布于( )6 月。 A、1950 年 B.1960 年 C.1979 年 4、当前中国工会的工作方针是( )。 A、密切联系职工群众 B.组织起来、切实维权 C.全面提高职工素质 5、当代中国工人运动的主题是( )。 A、建立社会主义市场经济体制 B、全面建设小康社会、坚持和发展中国特色社会主义 C、基本实现社会主义现代化 6、维护职工合法权益是工会的( )。工会在维护全国人民总体利益的同时,代表和维护职工的合法权益。 A、基本职责 B、基本职能 C、基本权利 7、工会的权利不是行政权、不是司法权,而是民主意义上、社会意义上法定的( )和( )。 A、决策权,管理权 B、管理权,监督权 C、参与权,监督权 8、工会会员大会或者会员代表大会有权( )其所选举的代表或者工会委员会组成人员。 A、撤换或者罢免 B、撤换或者处分 C、罢免或者解除 2 9、工会主席、副主席( )时,不得随意调动其工作。因工作需要调动时,应当征得本级工会委员会和上一级工会的( )。 A、任期未到,批准 B、任期未到,同意 C、任期未满,同意 10、各级工会经费收支情况应当由( )经费审查委员会审查,并且定期向会员大会或者会员代表大会报告,( )。工会会员大会或者会员代表大会有权对经费使用情况提出意见。 A、本级工会,接受审计 B、同级工会,接受调查 C、同级工会,接受监督 11、集体企业的权力机构是( )。 A、工会委员会 B、职工(代表)大会 C、企业负责人 12、企业、事业单位召开讨论有关工资、福利、劳动安全卫生、社会保险等涉及职工切身利益的会议,( )有工会代表参加。 A、必须 B、可以 C、应当 13、企业应当设立劳动争议调解委员会。调解委员会由( )代表、( )代表、( )代表组成。调解委员会办事机构设在企业工会委员会。 A、职工;企业行 政 ;企业工会委员会 B、工人;资方 ;企业工会委员会 C、劳动者;企业行 政 ;企业工会 14、国 有企业的工会委员会是职工代表大会的( )。 A、常 设机构 B、工作机构 C、权力机构 15、女 职工人数 较 多 的,可以建 立工会( ),在同级工会领 导 下 开展 工作...

1、当您付费下载文档后,您只拥有了使用权限,并不意味着购买了版权,文档只能用于自身使用,不得用于其他商业用途(如 [转卖]进行直接盈利或[编辑后售卖]进行间接盈利)。
2、本站所有内容均由合作方或网友上传,本站不对文档的完整性、权威性及其观点立场正确性做任何保证或承诺!文档内容仅供研究参考,付费前请自行鉴别。
3、如文档内容存在违规,或者侵犯商业秘密、侵犯著作权等,请点击“违规举报”。

碎片内容

工会知识竞赛测试题

您可能关注的文档

确认删除?
VIP
微信客服
  • 扫码咨询
会员Q群
  • 会员专属群点击这里加入QQ群
客服邮箱
回到顶部