电脑桌面
添加小米粒文库到电脑桌面
安装后可以在桌面快捷访问

第五章患者的安全与护士的职业防护VIP免费

第五章患者的安全与护士的职业防护_第1页
1/8
第五章患者的安全与护士的职业防护_第2页
2/8
第五章患者的安全与护士的职业防护_第3页
3/8
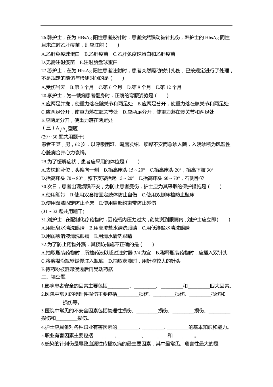
第 五 章 患 者 的 安 全 与 护 士 的 职 业 防 护 一 、选择题 (一 )A1 型题 1.膝部约束带的 规格是( ) A.宽 4cm 长 50cm B.宽 6cm 长 80cm C.宽 8cm 长 100cm D.宽 10cm 长 200cm E.宽 l0cm 长 250cm 2.双腿被开水烫伤的 患 者 ,可考虑为其选用的 保护 具是( ) A.支被架 B.床档 C.肩部约束带 D.腕部约束带 E.踝部约束带 3.宽绷带常用于固定( ) A.双肩 B.手腕 C.头部 D.膝部 E.腹部 4.使用约束带正确的 是( ) A.符合使用指征即可使用 B.使用前不一 定取得患 者 的 同意 C.躁动患 者 约束带可拉紧以防 脱落 D.保护 性制动时间可随意延长 E.约束带下垫的 衬垫松紧要适度 5.不可使用约束带的 患 者 是( ) A.发热谵妄 B.神经官能症 C.麻醉后未清醒者 D.精神病患 者 E.烦躁不安 的 患 者 6.为防 止躁动的 婴幼儿发生意外应( ) A.注射镇静剂 B.使用保护 具 C.特别护 理 D.增加陪护 E.冬眠疗法 7.不需要使用保护 具的 患 者 为( ) A.分娩后产妇 B.昏迷 C.高热 D.躁动 E.谵妄 8.跌倒和坠床属于下列哪种损伤( ) A.机械性损伤 B.温度性损伤 C.压力性损伤 D.放射性损伤 E.生物性损伤 9.因输氧不当所致的 肺水肿属于下列哪种损伤( ) A.机械性损伤 B.温度性损伤 C.压力性损伤 D.放射性损伤 E.生物性损伤 10.由于药物使用不当所引起的 损伤属于( ) A.物理性损伤 B.化学性损伤 C.心理性损伤 D.生物性损伤 E.机械性损伤 11.下列哪种属于压力性损伤( ) A.跌倒,撞伤 B.冰袋、制冷袋所致的 冻伤 C.因导尿不慎所致的 尿道黏膜损伤 D.因石膏、夹板固定过紧所形成的 局部压疮 E.因医务人员言谈或行为的 不慎导致患 者 情绪波动,病情加重 12.肩部约束带的 规格是( ) A.宽 4cm 长 50cm B.宽 6cm 长 80cm C.宽 8cm 长 120cm D.宽 10cm 长 220cm E.宽 10cm 长 250cm 13.以下化学性损伤的 防 范措施不妥的 是( ) A.熟悉各种药物应用知识 B.严格执行药物管理制度和药疗原则 C.进行药疗时,严格执行“三查七对” D.注意药物的 配伍禁忌,及时观察患 者 用药后的 反应 E.为避免患 者 擅自用药,严禁向患 者 及家属讲解用药的 有关知识 14.使用保护 具的 注意事项中,不妥的 是( ) A.使用保护 具时,应保持肢体及各关节处于功能位...

1、当您付费下载文档后,您只拥有了使用权限,并不意味着购买了版权,文档只能用于自身使用,不得用于其他商业用途(如 [转卖]进行直接盈利或[编辑后售卖]进行间接盈利)。
2、本站所有内容均由合作方或网友上传,本站不对文档的完整性、权威性及其观点立场正确性做任何保证或承诺!文档内容仅供研究参考,付费前请自行鉴别。
3、如文档内容存在违规,或者侵犯商业秘密、侵犯著作权等,请点击“违规举报”。

碎片内容

第五章患者的安全与护士的职业防护

您可能关注的文档

确认删除?
VIP
微信客服
  • 扫码咨询
会员Q群
  • 会员专属群点击这里加入QQ群
客服邮箱
回到顶部