电脑桌面
添加小米粒文库到电脑桌面
安装后可以在桌面快捷访问

完整版酒店个性化服务方案VIP免费

完整版酒店个性化服务方案_第1页
1/7
完整版酒店个性化服务方案_第2页
2/7
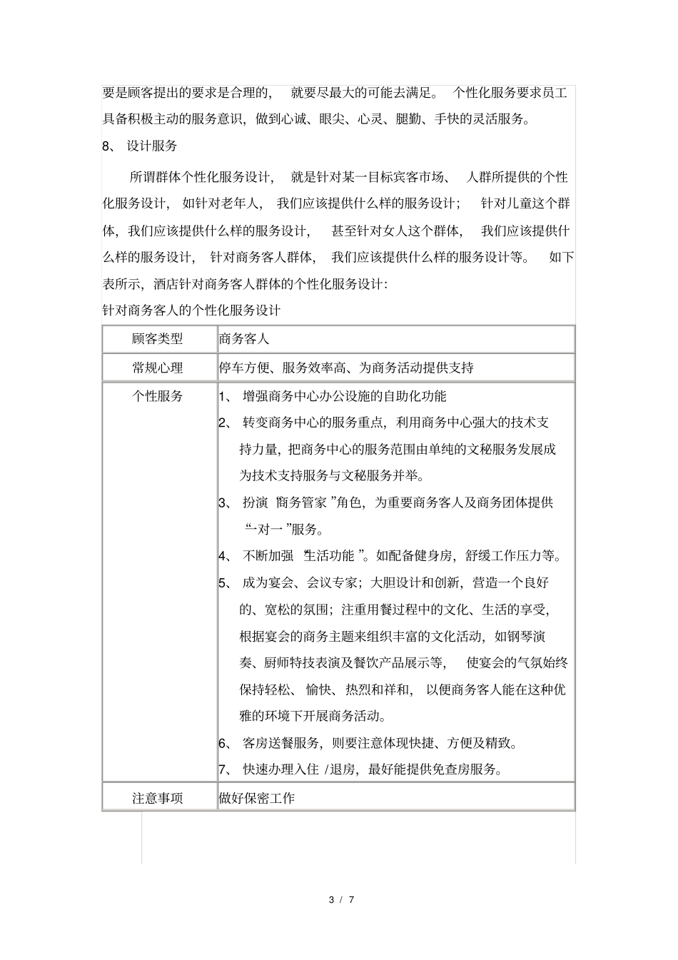
完整版酒店个性化服务方案_第3页
3/7
1 / 7酒店个性化服务方案个性化服务以其鲜明的针对性、 灵活性和超常性成为酒店服务的趋势。个性化服务使客人的独特个性得以施展,获得心理上和精神上的满足和愉悦,并赢得客户的忠诚而成为回头客,为企业增加效益。一、酒店个性化服务的概念个性化服务( Personal Service)是指针对顾客不同需求或潜在需求,提供有别于标准服务,超出顾客想象,具有附加价值的服务。它有两层含义:一是指以标准化服务为基础, 但不拘泥于标准, 而是以顾客需要为中心区提供各种有针对性的差异化服务及常规的特殊服务,以便让接受服务的顾客有一种自豪感和满足感;二是指服务企业提供有自己个性和特色的服务项目。目的是使服务持续改进,使顾客获得持续满足。二、酒店个性化服务的要求1、 建立准确完整的客史档案酒店使用计算机建立顾客数据库,储存每位顾客,尤其是重要宾客和常客的客史档案。 根据其预定与进店办理手续时提供的信息和服务人员在客人住店、用餐时的观察,把客人的生日、照片、爱好、习惯、消费活动、旅游目的等信息储存起来,进行处理、 分析,以利于有针对性地提供特殊服务,投其所好令其满意;并据此进行关系营销、联络感情,提高客人回访率。(1) 客史档案的初步建立( PMS系统中有宾客档案表格);(2) 各岗员工用心观察,记录,上报存档;(3) 通过各种途径不断补充、完善客史档案;(4) 客史档案共享,组织学习,牢记和运用20%的黄金客户的档案,提供有针对性的服务;(5) 各部门维护好自己客户, 在节假日、 生日、周末等发送温馨祝福短信;(6) 定期回访,持续做好跟踪服务。2、加强员工培训工作管理人员通过持之以恒的员工培训工作,向员工宣导服务观念, 丰富员工的服务知识与技能,培养员工的服务营销意识, 鼓励员工发挥创造力和主观能动性。2 / 7使全体员工以优质服务作为自己的行为准则,努力提高服务能力和自信力, 在服务工作中,热情、主动地为顾客解决实际问题,提供体贴、周到、富有人情味的服务。3、加强沟通与协作只有沟通渠道畅通,各部门鼎立合作,才能保证服务的及时、有效提供。管理人员应建立明确的沟通和协作制度,增强部门间理解、 上下级沟通, 奖励内部服务激励协作精神, 使协调工作成为各部门各成员的共同行为准则。这样才能及时准确地把顾客的需求和意见反馈并处理。4、建立奖励机制管理人员可通过顾客意见调查、 工作日志抽查、 班组工作评议等途径收集优质服务信息, 及...

1、当您付费下载文档后,您只拥有了使用权限,并不意味着购买了版权,文档只能用于自身使用,不得用于其他商业用途(如 [转卖]进行直接盈利或[编辑后售卖]进行间接盈利)。
2、本站所有内容均由合作方或网友上传,本站不对文档的完整性、权威性及其观点立场正确性做任何保证或承诺!文档内容仅供研究参考,付费前请自行鉴别。
3、如文档内容存在违规,或者侵犯商业秘密、侵犯著作权等,请点击“违规举报”。

碎片内容

完整版酒店个性化服务方案

爱的疯狂+ 关注
实名认证
内容提供者

该用户很懒,什么也没介绍

确认删除?
VIP
微信客服
  • 扫码咨询
会员Q群
  • 会员专属群点击这里加入QQ群
客服邮箱
回到顶部