电脑桌面
添加小米粒文库到电脑桌面
安装后可以在桌面快捷访问

主厂房上下水管道施工方案VIP免费

主厂房上下水管道施工方案_第1页
1/9
主厂房上下水管道施工方案_第2页
2/9
主厂房上下水管道施工方案_第3页
3/9
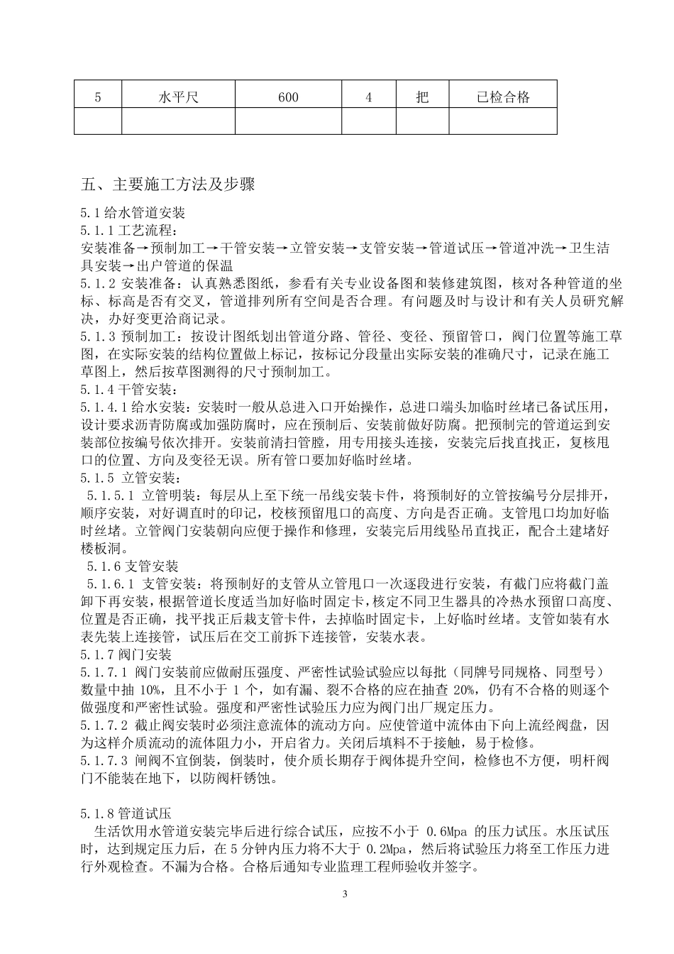
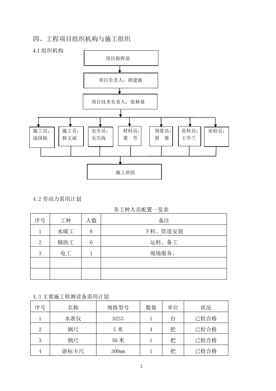
1 农二师绿原工业园2×135MW 热电联产项目 主厂房室内上下水管道施工方案 一、工程概况 工程简介: 本工程为农二师绿原工业园2×135MW 热电联产项目主厂房室内上下水管道安装工程,位于 22 团绿原工业园区内。主厂房室内上下水管道包括汽机房、集控楼、1#、2#锅炉房,以及 22.20m 层垂拉间、28.35~28.50m 输煤层和 34.70m 机房头部。本工程为主厂房上下水管道,全长 米,给水管采用 PP-R 管,热熔连接,管径为 De50、De40、De32、De25、De20、De15,排水管有两种,一种为 PVC-U 管,粘接连接;另一种为铸铁管,卡箍连接柔性接口。 二、编制依据: 各系统施工图纸及相关图集,现场施工条件 《电力建设施工质量验收及评定规程》第一部分:土建工程 《电力建设安全工作规程》 《建筑给水排水及采暖工程施工质量验收规范》(GB50242-2002) 《给水排水管道工程施工及验收规范》(GB50268-2008) 三、施工准备 3.1.材料要求 3.1.1 给水管采用的PP-R 管及管件的规格种类应符合设计要求,管壁内外均匀,无破损。管件无破损、裂缝等现象。管材及管件均应有出厂合格证。 3.1.2 阀门的规格型号应符合设计要求,PP-R 阀体规矩,表 面 光 洁 ,无裂纹 、开 关灵 活 ,关闭 严 密 ,填 料密 封 完 好 无渗 漏 ,手 轮 完 整 无损伤 ,有出厂合格证。 3.2 主要机具 3.2.1 机械 :砂 轮 锯 、台 钻 、电锤 、手 电钻 、电焊 机、电动 试 压 泵 等。 3.2.2 工具 、套 丝 板 、管钳 、压 力钳 、手 锯 、手 锤 、活 扳 手 、链 钳 、煨 弯 器 、手 压 泵 、捻凿 、大 锤 、断 管器 等。 3.2.3 其 它 :水平 尺 、线 坠 、钢 卷 尺 、小 线 ,压 力表 等。 3.3 作业条件: 3.3.1 明 装托 、吊 干 管安装必 须 在 安装层的结 构 顶 板 完 成 后 进 行 。沿 管线 安装位置 的模 板及杂 物 清 理 干 净 ,托 吊 卡件均已 安装牢 固 ,位置 正 确 。 3.3.2 立 管安装应在 主体结 构 完 成 后 进 行 。每 层均应有明 确 的标 高 线 。 3.3.3 支 管安装应在 墙 体砌 筑完 毕 ,墙 面 装修 后 进 行 (包括安装支 管) 2 四、工程项目组织机构与施工组织 4 .1 组织机构 项目指挥部 项目负责人:胡建新 项目技术负责人:张林基 施工员: 施工员: 安全员: 材...

1、当您付费下载文档后,您只拥有了使用权限,并不意味着购买了版权,文档只能用于自身使用,不得用于其他商业用途(如 [转卖]进行直接盈利或[编辑后售卖]进行间接盈利)。
2、本站所有内容均由合作方或网友上传,本站不对文档的完整性、权威性及其观点立场正确性做任何保证或承诺!文档内容仅供研究参考,付费前请自行鉴别。
3、如文档内容存在违规,或者侵犯商业秘密、侵犯著作权等,请点击“违规举报”。

碎片内容

主厂房上下水管道施工方案

您可能关注的文档

确认删除?
VIP
微信客服
  • 扫码咨询
会员Q群
  • 会员专属群点击这里加入QQ群
客服邮箱
回到顶部