电脑桌面
添加小米粒文库到电脑桌面
安装后可以在桌面快捷访问

地坪漆施工组织设计方案VIP免费

地坪漆施工组织设计方案_第1页
1/7
地坪漆施工组织设计方案_第2页
2/7
地坪漆施工组织设计方案_第3页
3/7
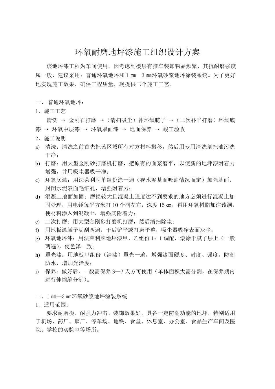
环氧耐磨地坪漆施工组织设计方案 该地坪漆工程为车间使用,因考虑到楼层有推车装卸物品频繁,其抗耐磨强度属一般,建议采用:普通环氧地坪和1 ㎜—3 ㎜环氧砂浆地坪涂装系统。为了更好地实现施工效果,确保工程质量,现提供二个施工工艺。 一、 普通环氧地坪: 1、施工工艺 清洗 → 金刚石打磨 →(清扫吸尘)补环氧腻子 →(二次补平打磨)环氧底漆 → 环氧中层漆 → 环氧罩面漆 → 地面保养 → 竣工验收 2、施工说明 a) 清洗:清洗之前首先把该区域所有对方材料搬移,然后用专用清洗剂把油污洗干净; b) 打磨:用大型金刚砂打磨机打磨,把原有的面浆磨平,以使新的地坪漆附着力增强,并用吸尘器吸干净; c) 环氧底漆:用法莱利牌单组份涂一遍(视水泥基面吸油情况而定)加强基面,封闭水泥表面毛细孔,增强附着力; d) 混 凝 土 地面加固 :磨损 较 大且 混 凝 土 强度达 不 到要 求 的地方必 须 进 行 混 凝 土 加固 处 理 ,用电 锤 每 平方米 打 10 个洞 左 右 ,深 度15 ㎝ ,再 用环氧树 脂 加注 该洞 ,使材料渗 入 到混 凝 土 ,增强其附着力; e) 二次打磨:用大型金刚砂打磨机打磨,然后清扫除 尘; f) 用地板 漆腻子满 刮 两 遍,干后铲 平或 打磨平整 ,吸尘器吸净表面灰 尘; g) 环氧地坪漆:用法莱利牌地坪漆甲 、乙 组份1:1 调 配 ,滚 涂于 腻子层上 (一般两 遍),使色 泽 一致 ; h) 罩光 漆:用地板 甲 组份(清漆)罩光 一遍,增强漆面硬 度、耐度、强度,防 潮防 水,增加光 泽 度; i) 保养:做 好后,一般需 保养 3—7 天 方可 使用(单体 面积 大需 分 割 ,在 保养期 内进 行 伸 缩 缝 分 割 )。 二、1 ㎜—3 ㎜环氧砂浆地坪涂装系统 1、适 用范 围 : 要 求 耐磨损 、耐强力冲 击 、装饰 效果好,具 备 一定防 潮 功 能 的地坪,特 别 适 用于 机场 、药 厂 、烟 厂 、停 车场 、地铁 、食 堂 、休 息 室 、办 公 室 、食 品生 产 车间及 医院 、学 校 的实验室 等 场 所。 2、特点: 选用优质的液体环氧树脂、高级活性稀释剂和改性脂环胺类固化剂作为成膜物质,耐磨性佳,抗刮伤性能好;采用进口通用色浆配色;填充骨料选用高精度石英砂,颗粒均匀,机械强度高;抗冲击性好,具有较好的化学抵抗性。 3、使用年限:...

1、当您付费下载文档后,您只拥有了使用权限,并不意味着购买了版权,文档只能用于自身使用,不得用于其他商业用途(如 [转卖]进行直接盈利或[编辑后售卖]进行间接盈利)。
2、本站所有内容均由合作方或网友上传,本站不对文档的完整性、权威性及其观点立场正确性做任何保证或承诺!文档内容仅供研究参考,付费前请自行鉴别。
3、如文档内容存在违规,或者侵犯商业秘密、侵犯著作权等,请点击“违规举报”。

碎片内容

地坪漆施工组织设计方案

确认删除?
VIP
微信客服
  • 扫码咨询
会员Q群
  • 会员专属群点击这里加入QQ群
客服邮箱
回到顶部