电脑桌面
添加小米粒文库到电脑桌面
安装后可以在桌面快捷访问

小微企业安全标准化制度VIP免费

小微企业安全标准化制度_第1页
1/50
小微企业安全标准化制度_第2页
2/50
小微企业安全标准化制度_第3页
3/50
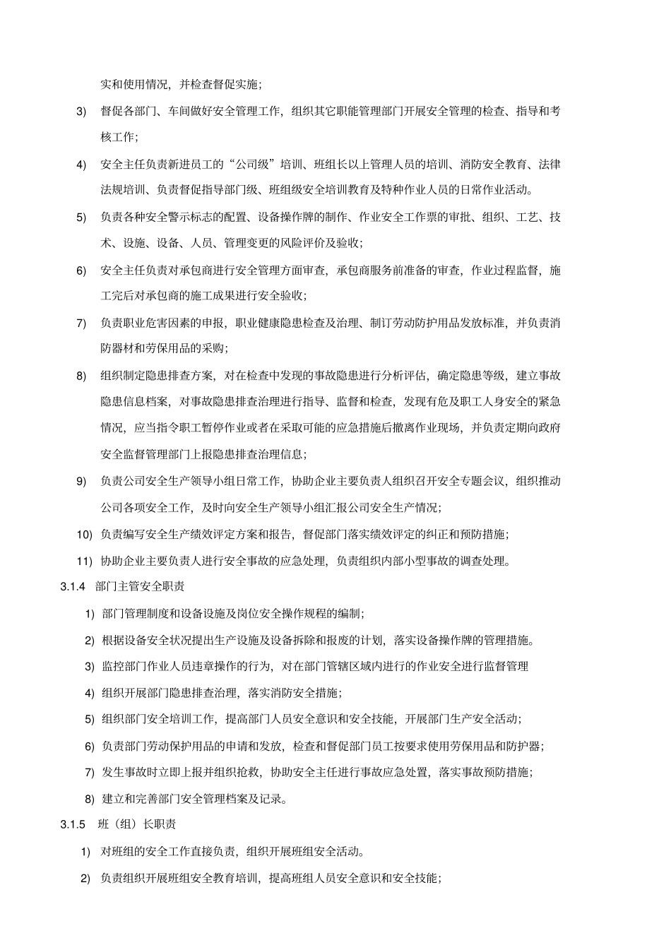
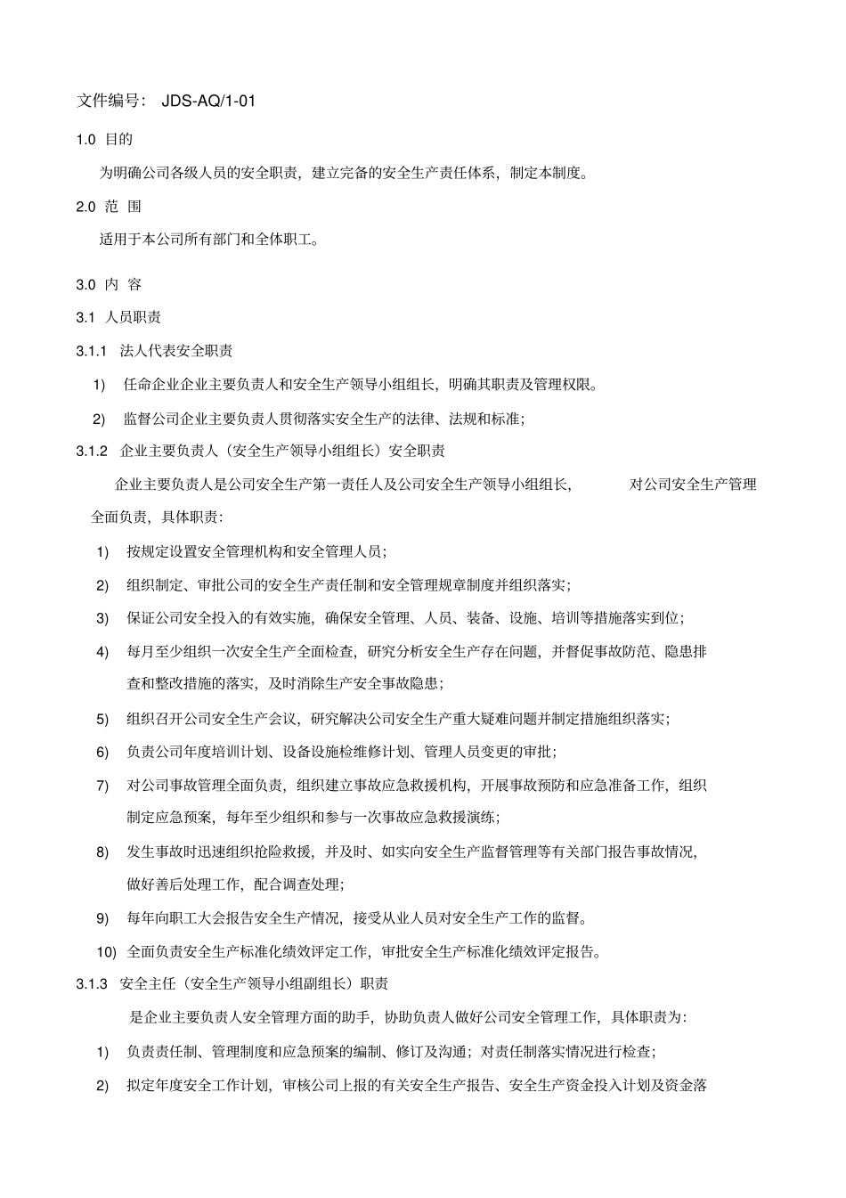
一、安全生产责任制度目录制度名称文件编号一、岗位安全生产责任制文件编号: JDS-AQ/1-01 二、安全生产责任制考核制度文件编号: JDS-AQ/1-02 三、安全生产例会制度文件编号: JDS-AQ/1-03 四、安全生产教育培训制度文件编号: JDS-AQ/1-04 五、安全生产检查与隐患排查治理制度文件编号: JDS-AQ/1-05 六、外包工程项目安全管理制度文件编号: JDS-AQ/1-06 七、作业场所职业安全卫生健康管理制度文件编号: JDS-AQ/1-07 八、危险作业管理制度文件编号: JDS-AQ/1-08 九、特种作业人员管理制度文件编号: JDS-AQ/1-09 十、消防安全管理制度文件编号: JDS-AQ/1-10 十一、用电安全管理制度文件编号: JDS-AQ/1-11 十二、设备设施安全维护保养管理制度文件编号: JDS-AQ/1-12 十三、生产安全事故报告和处理制度文件编号: JDS-AQ/1-13 十四、劳保用品管理制度文件编号: JDS-AQ/1-14 十五、安全投入管理制度文件编号: JDS-AQ/1-15 十六、安全生产奖惩制度文件编号: JDS-AQ/1-16 十七、应急救援管理制度文件编号: JDS-AQ/1-17 十八、危险源辨识和风险评估控制管理制度文件编号: JDS-AQ/1-18 十九、绩效评定和持续改进管理制度文件编号: JDS-AQ/1-19 二十、危险化学品管理制度文件编号: JDS-AQ/1-20 二十二、安全生产事故应急预案文件编号: JDS-AQ/2-01 二十三、安全操作规程汇编文件编号: JDS-AQ/3-01 文件编号: JDS-AQ/1-011.0 目的为明确公司各级人员的安全职责,建立完备的安全生产责任体系,制定本制度。2.0 范 围适用于本公司所有部门和全体职工。3.0 内 容3.1 人员职责3.1.1法人代表安全职责1)任命企业企业主要负责人和安全生产领导小组组长,明确其职责及管理权限。2)监督公司企业主要负责人贯彻落实安全生产的法律、法规和标准;3.1.2企业主要负责人(安全生产领导小组组长)安全职责企业主要负责人是公司安全生产第一责任人及公司安全生产领导小组组长,对公司安全生产管理全面负责,具体职责:1)按规定设置安全管理机构和安全管理人员;2)组织制定、审批公司的安全生产责任制和安全管理规章制度并组织落实;3)保证公司安全投入的有效实施,确保安全管理、人员、装备、设施、培训等措施落实到位;4)每月至少组织一次安全生产全面检查,研究分析安全生产存在问题,并督促事故防范、隐患排查和整改措施的落实,及时消除生产安全事故隐患;5)组织召开公司安全生产会议,研究解决公...

1、当您付费下载文档后,您只拥有了使用权限,并不意味着购买了版权,文档只能用于自身使用,不得用于其他商业用途(如 [转卖]进行直接盈利或[编辑后售卖]进行间接盈利)。
2、本站所有内容均由合作方或网友上传,本站不对文档的完整性、权威性及其观点立场正确性做任何保证或承诺!文档内容仅供研究参考,付费前请自行鉴别。
3、如文档内容存在违规,或者侵犯商业秘密、侵犯著作权等,请点击“违规举报”。

碎片内容

小微企业安全标准化制度

文库响当当+ 关注
实名认证
内容提供者

该用户很懒,什么也没介绍

确认删除?
VIP
微信客服
  • 扫码咨询
会员Q群
  • 会员专属群点击这里加入QQ群
客服邮箱
回到顶部