电脑桌面
添加小米粒文库到电脑桌面
安装后可以在桌面快捷访问

009第四章同位素仪器仪表VIP免费

009第四章同位素仪器仪表_第1页
1/50
009第四章同位素仪器仪表_第2页
2/50
009第四章同位素仪器仪表_第3页
3/50
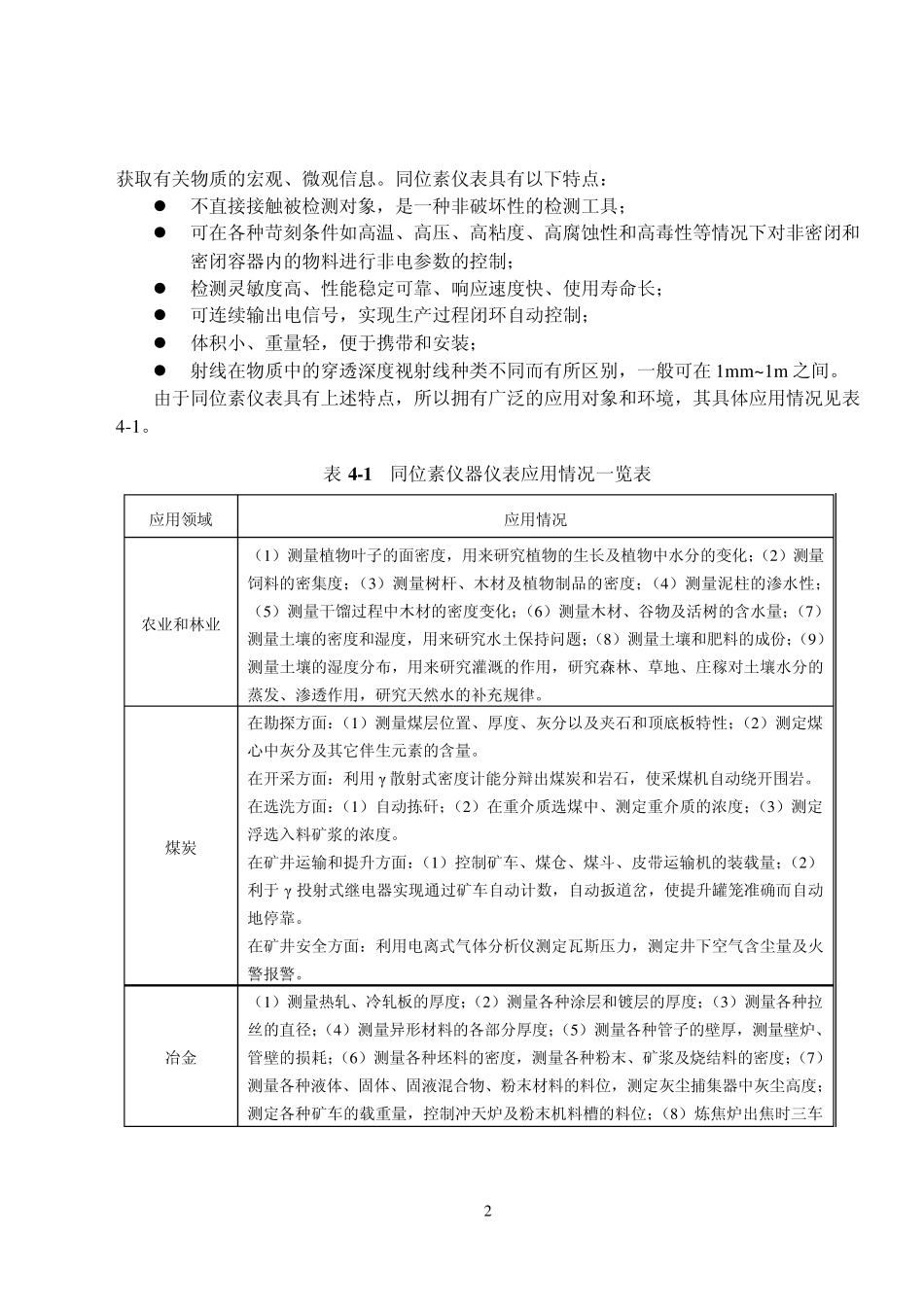
1 第四章 同位素仪器仪表 凡带有放射性核素源或核辐射探测器的检测仪表统称为放射性核素仪表(也称核仪器仪表或同位素仪器仪表)。同位素仪器仪表一般由放射源、核辐射探测器、电转换器、二次仪表等几部分构成。 同位素仪器仪表的最大特点是能进行非接触式无损检测,特别适用于其它仪表难于或不能使用的高温、高压、易爆、有毒等具有腐蚀性的对象和环境的测量控制,因此在特定条件下就成了某些系统中的关键设备,是国民经济建设许多领域中不可缺少的新型检测手段。国际上一些发达国家已在工业等领域中使用了近百万台(套)同位素仪表。在我国,同位素仪表的应用主要集中在冶金、矿山、能源开发、石油化工、造纸等诸多行业。随着上述行业生产技术的发展以及环保的严格要求,作为“世界工厂”的中国制造业将面临严酷的挑战,而同位素仪器仪表的使用是解决这些问题的有效方法。由于传统产业的技术改造、产品升级换代和企业创新的需要,同位素仪表已受到各个行业的重视,因此同位素仪器仪表在我国具有相当大的潜在市场量和发展前景。 自 20 世纪 50 年代第一次国际原子能利用会议上推出“老三计”——γ射线密度计、厚度计和料位计后迅速增添了中子水份计和核子秤。五种强度型同位素仪表(密度计、厚度计、料位计、水份计和核子秤)在工业、农业和水利工程中得到了广泛的应用。随后发展的还有图像型的工业 CT 和辐射成像仪表,以及能谱型的核分析仪器,如 X 射线荧光分析仪和活化分析仪器仪表,主要用于核测井和材料的活化分析等。以活化分析为例,自 50 年代以来活化分析就被用来解决原子能工业和超纯材料中的分析问题;进入 70 年代,活化分析更是大规模的应用于军事、环境学、生物学、医学、考古学等领域。 近年来,这类仪器仪表作为一种获取信息的先进手段与能进行高效处理信息的电子计算机相结合,大大提高了其性能水平,为促进世界传统产业的技术改造和技术进步,实现工业过程的现场实时控制与生产自动化做出了可贵贡献,取得了显著的社会、经济和环境效益,在同位素仪器仪表行业中占有重要地位。 本章主要介绍同位素仪器仪表的发展、基本组成、大致分类、几种主要同位素仪器仪表及其应用等。 第一节 同位素仪器仪表概况 一、同位素仪器仪表的特点和应用 同位素仪表是利用核辐射与物质的相互作用及产生的吸收、散射或电离、激发等效应, 2 获取有关物质的宏观、微观信息。同位素仪表具有以下特点:  不直接接触被检...

1、当您付费下载文档后,您只拥有了使用权限,并不意味着购买了版权,文档只能用于自身使用,不得用于其他商业用途(如 [转卖]进行直接盈利或[编辑后售卖]进行间接盈利)。
2、本站所有内容均由合作方或网友上传,本站不对文档的完整性、权威性及其观点立场正确性做任何保证或承诺!文档内容仅供研究参考,付费前请自行鉴别。
3、如文档内容存在违规,或者侵犯商业秘密、侵犯著作权等,请点击“违规举报”。

碎片内容

009第四章同位素仪器仪表

小辰+ 关注
实名认证
内容提供者

出售各种文档和资料

相关文档

确认删除?
VIP
微信客服
  • 扫码咨询
会员Q群
  • 会员专属群点击这里加入QQ群
客服邮箱
回到顶部