电脑桌面
添加小米粒文库到电脑桌面
安装后可以在桌面快捷访问

SATWE参数(自用私藏版)VIP免费

SATWE参数(自用私藏版)_第1页
1/10
SATWE参数(自用私藏版)_第2页
2/10
SATWE参数(自用私藏版)_第3页
3/10
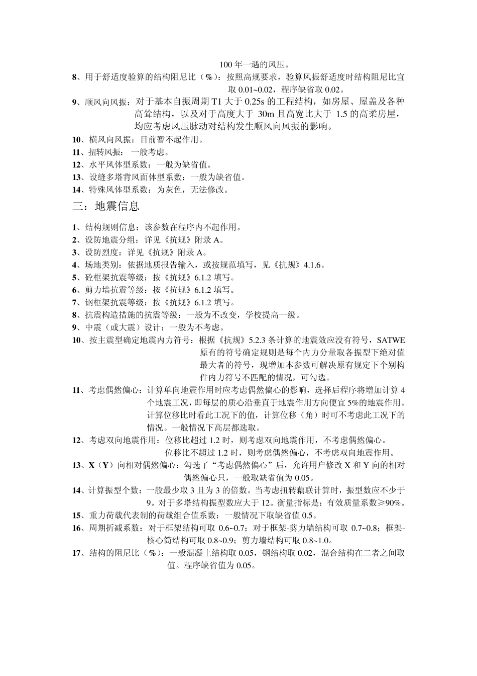
SATWE 参数设置 一:总信息 1、水平力与整体坐标夹角(度):一般为缺省。若地震作用最大的方向大于 15 度则回填。 2、混凝土容重(KN/m3):砖混结构 25 KN/m3,框架结构 26KN/m3。 3、刚才容重(KN/m3):一般情况下为 78.0 KN/m3(缺省值)。 4、裙房层数:程序不能自动识别裙房层数,需要人工指定。应从结构最底层起算(包括地 下室),例如:地下室 3 层,地上裙房 4 层时,裙房层数应填入 7。 5、转换层所在层号:应按 PMCAD 楼层组装中的自然层号填写,例如:地下室 3 层,转换层位于地上 2 层时,转换层所在层号应填入 5.程序不能自动识别转换层,需要人工指定。 对于高位转换的判断,转换层位置以嵌固端起算,即以(转换层所在层号-嵌固端所在层号+1)进行判断,是否为 3 层或 3 层以上转换。 6、嵌固端所在层号:无地下室时输入 1,有地下室时输入(地下室层数+1)。 7、地下室层数: 根据实际情况输入。 8、墙元细分最大控制长度(m):一般为缺省值 1。 9、转换层指定为薄弱层:SATWE 中转换层缺省不作为薄弱层,需要人工指定。如需将转 换层指定为薄弱层,可将此项打勾,则程序自动将转换层号添加到薄弱层号中,如不打勾,则需要用户手动添加。 此项打勾与在“调整信息”页“指定薄弱层号”中直接填写转换层层号的效果是完全一致的。 10、所有楼层强制采用刚性楼板假定:一般仅在计算位移比和周期比时建议选择。在进行结构内力分析和配筋计算时不选择。 11、地下室强制采用刚性楼板假定:一般情况不选取,按强制刚性板假定时保留弹性板面外刚度考虑。特别是对于板柱结构定义了弹性板 3、6 情况。但已选择对所有楼层墙肢采用刚性楼板假定的话此条无意义。 12、墙梁跨中节点作为刚性楼板从节点:一般为缺省勾选。不勾选的话位移偏小。 13、计算墙倾覆力矩时只考虑腹板和有效翼缘:应勾选,使得墙的无效翼缘部分内力计入框架部分,实现框架,短肢墙和普通强的倾覆力矩结果更合理。 14、弹性板与梁变形协调:相当于强制刚性板假定时保留弹性板面外刚度,自动实现梁板边界变形协调,计算结构符合实际受力情况,应勾选。 15、墙元侧向节点信息:这是墙元刚度矩阵凝聚计算的一个控制参数,程序强制为“出口”,即只把墙元因细分而在其内部增加的节点凝聚掉,四边上的节点均作为出口节点,使得墙元的变形协调性好,分析结果更符合剪力墙的实际。 16、结构材料信息:按实际情况填写。 17...

1、当您付费下载文档后,您只拥有了使用权限,并不意味着购买了版权,文档只能用于自身使用,不得用于其他商业用途(如 [转卖]进行直接盈利或[编辑后售卖]进行间接盈利)。
2、本站所有内容均由合作方或网友上传,本站不对文档的完整性、权威性及其观点立场正确性做任何保证或承诺!文档内容仅供研究参考,付费前请自行鉴别。
3、如文档内容存在违规,或者侵犯商业秘密、侵犯著作权等,请点击“违规举报”。

碎片内容

SATWE参数(自用私藏版)

确认删除?
VIP
微信客服
  • 扫码咨询
会员Q群
  • 会员专属群点击这里加入QQ群
客服邮箱
回到顶部