电脑桌面
添加小米粒文库到电脑桌面
安装后可以在桌面快捷访问

圆与多边形知识总结VIP免费

圆与多边形知识总结_第1页
1/6
圆与多边形知识总结_第2页
2/6
圆与多边形知识总结_第3页
3/6
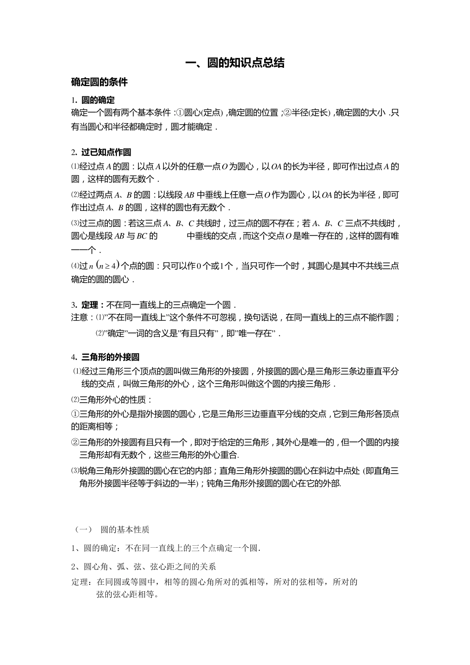
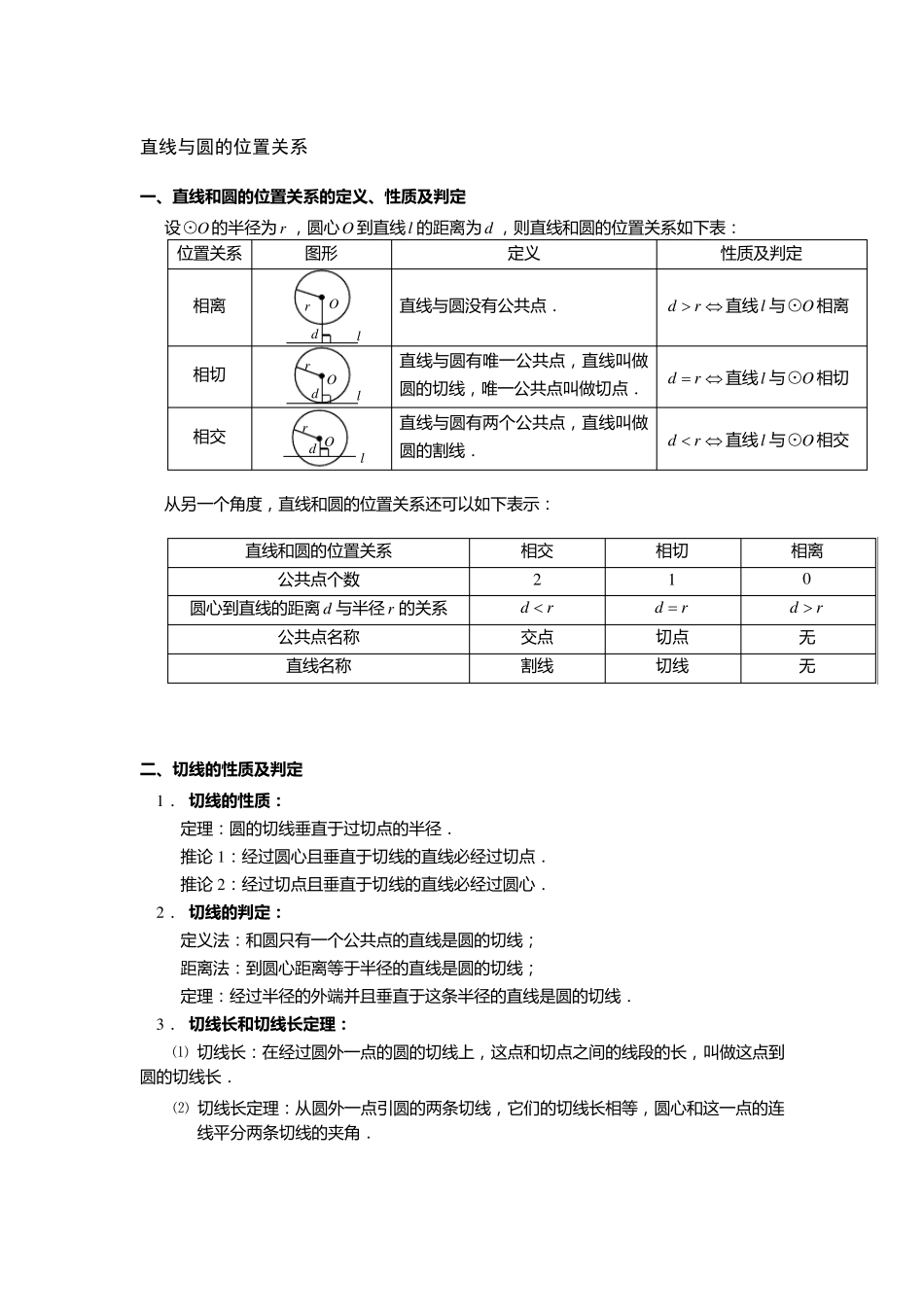
一 、圆的知识点总结 确定圆的条件 1 . 圆的确定 确 定 一个圆有两个基本条件:①圆心(定 点),确 定 圆的位置;②半径(定 长),确 定 圆的大小.只有当圆心和半径都确 定 时,圆才能确 定 . 2 . 过已知点作圆 ⑴经过点 A 的圆:以点 A 以外的任意一点O 为圆心,以OA 的长为半径,即可作出过点 A 的圆,这样的圆有无数个. ⑵经过两点 AB、的圆:以线段 AB 中垂线上任意一点O 作为圆心,以OA 的长为半径,即可作出过点 AB、的圆,这样的圆也有无数个. ⑶过三点的圆:若这三点 ABC、 、共线时,过三点的圆不存在;若 ABC、 、三点不共线时,圆心是线段 AB 与 BC 的 中垂线的交点,而这个交点O 是唯一存在的,这样的圆有唯一一个. ⑷过 n4n个点的圆:只可以作0 个或1 个,当只可作一个时,其圆心是其中不共线三点确 定 的圆的圆心. 3 . 定理:不在同一直线上的三点确 定 一个圆. 注意:⑴”不在同一直线上”这个条件不可忽视,换句话说,在同一直线上的三点不能作圆; ⑵”确 定 ”一词的含义是”有且只有”,即”唯一存在”. 4 . 三角形的外接圆 ⑴经过三角形三个顶点的圆叫做三角形的外接圆,外接圆的圆心是三角形三条边垂直平分线的交点,叫做三角形的外心,这个三角形叫做这个圆的内接三角形. ⑵三角形外心的性质: ①三角形的外心是指外接圆的圆心,它是三角形三边垂直平分线的交点,它到三角形各顶点的距离相等; ②三角形的外接圆有且只有一个,即对于给定 的三角形,其外心是唯一的,但一个圆的内接三角形却有无数个,这些三角形的外心重合. ⑶锐角三角形外接圆的圆心在它的内部;直角三角形外接圆的圆心在斜边中点处 (即直角三角形外接圆半径等于斜边的一半);钝角三角形外接圆的圆心在它的外部. (一) 圆的基本性质 1、圆的确定:不在同一直线上的三个点确定一个圆. 2、圆心角、弧、弦、弦心距之间的关系 定理:在同圆或等圆中,相等的圆心角所对的弧相等,所对的弦相等,所对的弦的弦心距相等。 推论:在同圆或等圆中,如果两个圆心角、两条劣弧(或优弧)、两条弦、两条弦的弦心距得到的四组量中有一组量相等,那么它们所对应的其余三组量也分别相等。 3、垂径定理:如果圆的一条直径垂直于一条弦,那么这条直径平分这条弦,并且平分这条弦所对的弧。 推论:①平分弦(非直径)的直径垂直于弦,并且平分弦所对的两条弧; ②平分弦所...

1、当您付费下载文档后,您只拥有了使用权限,并不意味着购买了版权,文档只能用于自身使用,不得用于其他商业用途(如 [转卖]进行直接盈利或[编辑后售卖]进行间接盈利)。
2、本站所有内容均由合作方或网友上传,本站不对文档的完整性、权威性及其观点立场正确性做任何保证或承诺!文档内容仅供研究参考,付费前请自行鉴别。
3、如文档内容存在违规,或者侵犯商业秘密、侵犯著作权等,请点击“违规举报”。

碎片内容

圆与多边形知识总结

确认删除?
VIP
微信客服
  • 扫码咨询
会员Q群
  • 会员专属群点击这里加入QQ群
客服邮箱
回到顶部