五平面向量35.平面向量的综合应用一、要点回顾平面向量的综合应用一方面是向量平行与垂直的位置关系的应用,另一方面是向量在其他知识点的...
§5.4平面向量的综合应用最新考纲考情考向分析1.会用向量方法解决某些简单的平面几何问题.2.会用向量方法解决简单的力学问题及其他一些实...
第3节平面向量的数量积及其应用最新考纲1.理解平面向量数量积的含义及其物理意义;2.了解平面向量的数量积与向量投影的关系;3.掌握数量积...
沛县中学高三一轮数学教案1054平面向量的数量积一、知识回顾1.向量的夹角:已知两个非零向量与b,作=,=b,则∠AOB=()叫做向量与b的夹角。...
§6.1平面向量的概念及线性运算最新考纲考情考向分析1.理解平面向量及几何意义,理解零向量、向量的模、单位向量、向量相等、平行向量、向...
问题1:在阳光下直立于地面的旗杆所在的直线与它的影子所在的直线位置关系如何?问题1:在阳光下直立于地面的旗杆所在的直线与它的影子所在...
DCOAB课题:9.7直线与平面所成的角和二面角(三)教学目的:1.两个平面垂直的定义、画法.2.两个平面垂直的判定定理.3.两个平面垂直...
沛县中学高三一轮数学教案1057平面向量的综合应用(2)一、说明本课时为g3.1051的补充,可机动处理.二、基本训练:1、在△ABC中,角A、B、C...
五平面向量34.平面向量的数量积一、考纲要求二、命题规律1.平面向量的数量积是向量的非线性运算,该考点涉及的知识点较多,如向量的模、两...
高考数学回归课本教案第八章平面向量一、基础知识定义1既有大小又有方向的量,称为向量。画图时用有向线段来表示,线段的长度表示向量的模...
专题6平面向量【课标要求】【典型例题】例1给出下列命题:①若向量ar与br同向,且|ar|>|br|,则ar>br.②若A,B,C,D是不共线的四点,则...
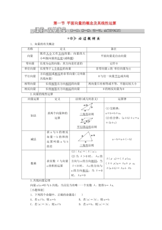
第一节平面向量的概念及其线性运算1.向量的有关概念名称定义备注向量既有大小又有方向的量;向量的大小叫做向量的长度(或称模)平面向量是...
第2讲平面向量基本定理及坐标表示一、知识梳理1.平面向量基本定理(1)定理:如果e1、e2是同一平面内的两个不共线向量,那么对于这一平面内...
第1节平面向量的概念及线性运算最新考纲1.了解向量的实际背景;2.理解平面向量的概念,理解两个向量相等的含义;3.理解向量的几何表示;4....
38平面向量的基本定理教材分析平面向量的基本定理是说明同一平面内任一向量都可以表示为两个不共线向量的线性组合,它是平面向量坐标表示的...
新人教版高中物理必修二同步学案第五章曲线运动第二节质点在平面内的运动【学习目标】知识与技能1、在具体问题中知道什么是合运动,什么是...
40平面向量的数量积教材分析两个向量的数量积是中学代数以往内容中从未遇到过的一种新的乘法,它区别于数的乘法.这篇案例从学生熟知的功的...
向量预习1.若菱形ABCD的边长为2,则|AB-CB+CD|=________.2.若a,b都是单位向量,则|a-b|的取值范围是________.3.如图所示,D是△ABC...
第3讲平面向量的数量积及应用[考纲解读]1.理解平面向量数量积的含义及其物理意义,了解平面向量的数量积与向量投影的关系.(重点)2.掌握数...
第2讲两条直线的位置关系[考纲解读]1.能用方程组的方法求出两条直线的交点坐标,根据两条直线的斜率能判断两条直线的平行或垂直.(重点)2....


