精品文档---下载后可任意编辑昆明理工大学 2024 飞行技术专业招生简章 我为大家提供昆明理工大学 2024 飞行技术专业招生简章,本专业...
Chapter I Introduction to English Essay Writing1. Introduction to Essay Development Description,Narration,Exposition...
北京理工大学继续教育暨现代远程教育学院______年___六个月毕业设计(论文)指导教师指导登记表指导教师: 学 习 中 心学生姓名年 级...
西安理工大学硕士硕士入学考试专业课参照书科目代码考 试 科 目参 考 书出 版 社作 者240德语《新编大学德语》(1-3)外语教学与研...
西安理工大学工商管理硕士(MBA)教育特色与优势西安理工大学经济与管理学院创立于 1958 年,其前身为北京机械学院工程经济系,是我国高...
案例 1正在某大学会计学专业读书的小刘运用假期来到某企业实习,在企业会计的指导下,小刘的业务长进很快,对学校所学的专业课知识有了深...
在线作业自动判卷题目类型分值 对旳答案 你旳答案批改调查对象与调查单位具有一定旳对应关系。假如调查对象是所有商业企业,则调查单位是...
硕士硕士复试武汉理工大学管理学院复试级企业管理旳学子旳复试回忆版:管理学院复试回忆版形式:笔试+面试笔试部分:6 个模块危机灾害管理...
第 14 章 半 导 体 器 件教学内容:PN 结的单向导电性;二极管的伏安特性及重要参数;晶体管的基本构造、电流分派与放大原理,晶体...
华南理工大学自然辩证法一、辨析题(4 题,每题 10 分)1、机械唯物主义认为运动是由于力的作用(1)重要观点:(书本答案)自然界是由...
第 14 章 半 导 体 器 件教学内容:PN 结的单向导电性;二极管的伏安特性及重要参数;晶体管的基本构造、电流分派与放大原理,晶体...
武汉理工大学硕士入学考试试题课程代码 884 课程名称 会计学原理 (共 6 页,共 6 大题,答题时不必抄题,标明题目序号)一.单项...
精品文档---下载后可任意编辑第 9 章 真 空 中 的 静 电 场 ( 习 题 选 解 )9- 补 充 三 个 电 量 为的 点 电 荷...
精品文档---下载后可任意编辑 数据结构试题库及答案第一章 概论一、选择题1、讨论数据结构就是讨论( D )。A. 数据的逻辑结构 B. ...
精品文档---下载后可任意编辑人工智能 试卷 A一.填空题(15 分)1. 人工智能系统是一个知识处理系统,而______,______,...
精品文档---下载后可任意编辑实验报告学院(系)名称:计算机与通信工程学院姓名学号专业计算机科学与技术(中加)班级实验项目实验一:数据...
精品文档---下载后可任意编辑实验报告学院(系)名称:计算机与通信工程学院姓名nasta学号nasta专业计算机科学与技术班级2024 级 2 班实...
天津理工大学计算机科学与工程学院实验报告2024 至 2024 学年 第 2 学期课程名称J2EE 程序设计学号学生姓名年级2024 级专业计算机...
精品文档---下载后可任意编辑目录前言..................................................................................................
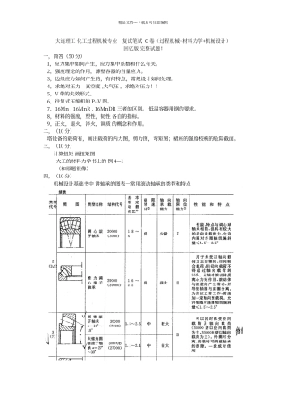
精品文档---下载后可任意编辑大连理工 化工过程机械专业 复试笔试 C 卷(过程机械+材料力学+机械设计) 回忆版 完整试题!一,简答(...

