下载后可任意编辑 考研专业课培训专家网址: 上海理工大学硕士讨论生入学考试区域经济学试题及答案详解考试科目: 区域经济学一、 名词解...
下载后可任意编辑 考研专业课培训专家网址: 上海理工大学讨论生入学考试管理学试题及答案详解考试科目: 管理学一、 简答题( 60分) 1...
纺 织 材 料 学 试 题 题 库天然纤维部分天然转曲沿棉纤维纵向的正反螺旋形扭曲,是在棉纤维生长发育过程中纤维素按螺旋方向淀积而...
姓名:许佳鸿性别:男出生: 1989 年 5 月 28 日学校:浙江理工大学院系:经管系走在春天的人生——我的职业生涯规划设计书- 1 - ...
纺 织 材 料 学 试 题 题 库天然纤维部分天然转曲沿棉纤维纵向的正反螺旋形扭曲,是在棉纤维生长发育过程中纤维素按螺旋方向淀积而...
纺 织 材 料 学 试 题 题 库天然纤维部分天然转曲沿棉纤维纵向的正反螺旋形扭曲,是在棉纤维生长发育过程中纤维素按螺旋方向淀积而...
下载后可任意编辑昆明理工大学第五届大学生创业计划竞赛创业计划书写作指南 附件 4: **理工大学第五届大学生创业计划竞赛 创业计划书...
河南理工大学电路考试卷————————————————————————————————作者:———————————————————...
河南理工大学机械原理插床课设一、设计题目简介插床是常用的机械加工设备,用于齿轮、花键和槽形零件等的加工。图示为某插床机构运动方案示...
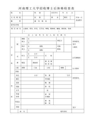
河 南 理 工 大 学 招 收 博 士 后 体 格 检 查 表姓名性别出生年月年月日半身一寸免冠照片文 化 程 度民族职业婚否籍贯...
1 / 6 1.计算机控制系统由哪几部分组成?各有何作用?主机 微型计算机的主机是整个系统的核心部分。它根据输入通道送来的被控对象状态...
河南理工大学2013 级思想政治理论课暑期社会实践报告大学生就业观念和就业能力提升的调查作者:院系: 计算机科学与技术学院班级: 计算...
1 / 6 河南理工大学年工程硕士研究生招生简章根据国务院学位委员会《国务院学位办关于年招收在职人员攻读硕士专业学位工作的通知》(学...
河南理工大学土木工程学院土木工程学院“十二五”发展规划河南理工大学土木工程学院二○一一年九月1河南理工大学土木工程学院“十二五”发...
1 / 13 河南理工大学力学实验室升级项目政府采购合同书备案编号:政采采购编号:豫财询价采购供方:河南中标科技有限公司签约时间:年月...
沈阳理工大学通信系统课程设计报告I 摘要线性码( Linear Code)是按照一组线性方程构成的,它的信息位和监督位是由一些线性代数方程联...
《药物分析》课程教学大纲课程代码: 080552010 课程英文名称:Pharmaceutical analysis 课程总学时: 32 讲课: 26 实验: 6 上...
《模式识别与神经元网》课程教学大纲课程代码: 030342001 课程英文名称:Pattern Recognition Artificial Neural Network 课程总学...
2015 年塑料模具课程设计题目第-1-题名称材料尺 寸 参 数 值A B C D E F G H I J 塑料壳盖PS 60 80 25 4 3 45 20 ...
一. 选择题1. 我国在 ___A___ 年研制成功了第一台电子数字计算机,第一台晶体管数字计算机于______ 年完成。 A.1946 1958 B.195...

