- 1 - 成都市主要商品及服务价格变动对 居民消费价格指数及低收入居民生活的 影响程度分析 居民消费价格指数CPI(consumer price in...
做 好 成 本 调 查 工 作 为 经 济 建 设 服 务 我 市 价 格 成 本 调 查 和 监 审 工 作 在 上 级 领 导...
价 格(一)房地产价格构成及影响原因2、房屋及土地使用买卖需缴税费明细表项目买方卖方备注交易手续费房价×1%房价×1%契税房价×1.5%3%...
房地产估价师《制度与政策》:第七章一节考试试卷一、单项选择题(共 26 题,每题的备选项中,只有 1 个事最符合题意) 1、近期内拟建...
精品文档---下载后可任意编辑供热价格听证会材料各位领导、各位代表以及各界朋友和媒体记者:大家好!首先,我代表吉林市热力,对各位代表...
精品文档---下载后可任意编辑价格策略与管理〔定价目标;定价策略〕本钱定价策略本钱定价策略市场定价策略市场定价策略价格是一种策略,也...
怎样进行价格控制与终端控制 【本讲重点】 如何控制市场零售价格 直营模式下企业对终端的控制 娃哈哈的销售网络管理 如何控制市场零售...
6559512.doc 日用品是一个残酷角逐的市场。为什么? 日用品的生产过程科技含量低,生产厂家林立,产品同质化严重,各厂家销售通路互相重叠...
通用型,GP一体机功率(KW)额定电流(A)9200-G0R75T40.752.79200-G1R5 T41.549200-G2R2 T42.259200-P3R7 T448.59200-G3R7 T4/P5R5 T44/5...
得 力 文 具 办 公 用 品 清 单 及 价格 货号 货 名 及 规 格 单位 单价 外包装 中包装 5301 A4 单强力夹加插袋文...
影子价格理论及确定方法
影 响 铜 价格的因素 ( 一 ) 供 求 关 系 ( 一 ) 供 求 关 系 ( 二 ) 经 济 形 势 ( 三 ) 生 产 成...
精品文档---下载后可任意编辑2024 最新厦门韦博英语外贸白话资料: 价格 Price 相关外贸英语2024 最新厦门韦博英语外贸白话资料:价格...
房地产经纪人:都市规划编制 1本卷共分为 2 大题 60 小题,作答时间为 180 分钟,总分 120 分,80 分及格。一、单项选择题(在每个...
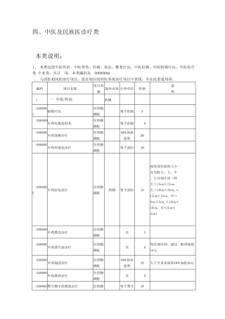
深圳市公立医院医疗服务价格结构性调整方案(征求意见稿)为加快建立“维护公益性、调动积极性、保障可持续”的公立医院运行新机制,推进分...
备注数学0通用01计算机01012 计算器简易型台38.0012 456教师用02一般1测量10长度10007 软尺1500mm个2.00122410008卷尺20m个8.0012 96J0...
第 1 页 共 4 页精品文档---下载后可任意编辑2024 年价格鉴证师考试?价格鉴证案例分析?测试题 2024 年价格鉴证师考试?价格鉴证案例...
关于核定 XX 商品和服务价格的请示 关于核定旅游船客票价格的请示 物价局: 文化旅游开发股份有限公司(以下简称公司)成立于 2010年...
城镇小学基本需求(18个班以下)乡村小学基本需求(12个班以下)城镇小学选配需求(18个班以下)乡村小学选配需求(12个班以下)数量 数量...
小型大理石切 割 机 切 大理石机 名称:河北润联机械有限公司 一、产品说明 河北润联机械生产与设计的切石机广泛应 用于建筑、装饰...

