一、填空题:1、电子电路中常用的半导体器件有二极管、稳压管、双极型三极管和场效应等。制造这些器材的主要材料是半导体,例如硅和锗等。...
《模拟电 子期末练习题》填空题 :1、PN 结正偏时(导通) ,反偏时(截止) ,所以 PN 结具有(单向)导电性。2、漂移电流是(反向...
模拟电子技术复习试题 +答案2 《模拟电 子期末练习题》填空题:1、PN 结正偏时(导通),反偏时(截止),所以 PN 结具有(单向)导...
第二章2.1UU AB45.0。2.2(a)2D 导通,1D 截止。(b)2D 导通,1D 截止。(c)1D 导通,2D 截止( d)2D 导通,1D 截止。2.4(a...
电子技术基础题库一、填空题1.模拟信号的特点是在___和___上是连续的。2.在 N型半导体中_____是多子。在P 型半导体中___...
电子技术基础题库一、填空题1.模拟信号的特点是在___和___上是连续的。2.在 N型半导体中_____是多子。在P 型半导体中___...
模拟电子技术基础试题汇总一. 选择题 1.当温度升高时,二极管反向饱和电流将 ( A )。 A 增大 B 减小 C 不变 D 等于零2. 某...
1 《模拟电子技术基础》课程设计指导书一.课程设计的目的 : 1.通过实际课题的设计提高学生综合运用所学知识能力。2.学习电子工程师理...
模拟电子技术基础试卷及参考答案试卷二 (本科 )及其参考答案试卷二一、选择题(这是四选一选择题,选择一个正确的答案填在括号内)(共 ...
模拟电子技术基础试题汇总一. 选择题 1.当温度升高时,二极管反向饱和电流将 ( A )。 A 增大 B 减小 C 不变 D 等于零2. 某...
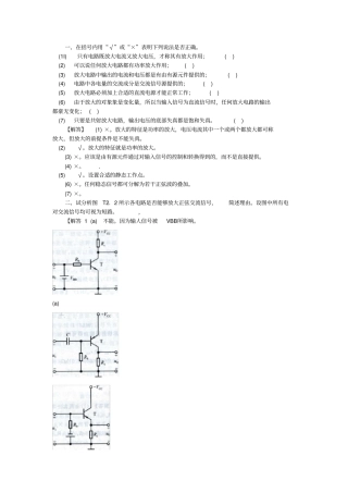
一、在括号内用“√”或“×”表明下列说法是否正确。 (1I)只有电路既放大电流又放大电压,才称其有放大作用;( ) (2)可以说任何放大电...
一、填空(共 20 空,每空 1 分,共 20 分,所有答案均填写在答题纸上)1、晶体管三极管被称为双极型晶体管是因为。2、晶体三极管的...
1 《模拟电子技术基础》模拟试题二学号姓名 . 一、判断下列说法是否正确,用“×”或“√”表示判断结果。(10分)(1)只要满足相位平...
模拟电子技术复习资料总结第一章半导体二极管一.半导体的基础知识1.半导体 ---导电能力介于导体和绝缘体之间的物质(如硅 Si、锗 Ge) 。...
+习题 1-1欲使二极管具有良好的单向导电性,管子的正向电阻和反向电阻分别为大一些好,还是小一些好?答:二极管的正向电阻越小越好,反向...
v1.0 可编辑可修改1 模拟电子技术基础复习提纲第一章 绪论)信号 、模拟信号 、放大电路、三大指标。(放大倍数、输入电阻、输出电阻...
第 1 章 常用半导体器件自测题一、判断下列说法是否正确,用“×”和“√”表示判断结果填入空内。(1) 在 N 型半导体中如果掺入足够...
N7习题 1-1欲使二极管具有良好的单向导电性,管子的正向电阻和反向电阻分别为大一些好,还是小一些好?答:二极管的正向电阻越小越好,反...
1 模拟电子技术复习资料总结第一章半导体二极管一.半导体的基础知识1.半导体 ---导电能力介于导体和绝缘体之间的物质(如硅 Si、锗 Ge)...
填空题1.在常温下,硅二极管的门槛电压约为0.5V,导通后在较大电流下的正向压降约为0.7V;锗二极管的门槛电压约为_0.1_V,导通后在较大电...

