1DDDDDDDDDDDDDDDDDxOyDDDDDDDDDDDDDDDDDDDDDDDDDDDDDDBDDDDDmDDDDDDDDDDDDODDDDDDvDDDDDDDDDDDDDDDDDDDDDDvDDD+qDDqDDDDDDDDDDDDxDD6=30DD...
带电粒子在电磁场中的运动分析摘要:粒子轨道理论适用于稀薄等离子体,对于稠密等离子体也可以提供某些描述,但由于没有考虑集体效应,局限...
将()A.向上偏转C.向纸外偏转B.向下偏转D.向纸里偏转电流值()A.与粒子电荷量成正比B.与粒子速率成正比D.与磁感应强度成正比带电粒子在磁...
更多精品文档后的运动过程中,圆环运动的速度图象可能是()K1:A.flB.(C.41D.示,一个带正电荷的物块 m 由静止开始从斜面上 A 点下滑,...
BC两次带电粒子在磁场中经历的时间之比为 3:4 两次带电粒子在磁场中运动的路程长度之比为 3:4 两次带电粒子在磁场中所受的洛伦兹力大...
高二物理带电粒子在匀强电场中的运动练习题一、选择题L 对公式秆=『J 的适用条件,下列说法中正确的是[JA. 只适用于匀强电场中,v0=O ...
带电粒子在匀强磁场中运动问题分类带电粒子在无界区域运动例题 1、如图所示,在垂直 xoy 坐标平面方向上有足够大的匀强磁场区域,其磁感...
精练十二 带电粒子在磁场中的运动【考点提示】⑴磁感应强度、磁感线、地磁场⑵安培力、洛仑兹力、左手定则⑶带电粒子的圆周运动⑷质谱仪、...
精练十三 带电粒子在复合场中的运动【考点提示】⑴电场和磁场的性质⑵力学知识在电场和磁场中的应用【命题预测】带电粒子在电场与磁场或重...
第 30 课时 带电粒子在复合场中运动规律 [基础知识]一、复合场 1. 复合场一般包括重力场、电场和磁场,本专题所说的复合场指的是磁场...
一、带电粒子在有界磁场中运动的分析方法 1.圆心的确定 因为洛伦兹力 F 指向圆心,根据 F⊥v,画出粒子运动轨迹中任意两点(一般是射...
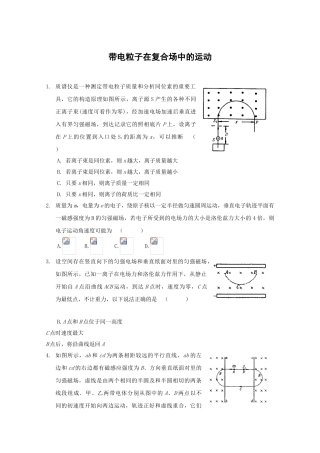
带电粒子在复合场中的运动1. 质谱仪是一种测定带电粒子质量和分析同位素的重要工具,它的构造原理如图所示,离子源 S 产生的各种不同正...
晋 中 学 院本科毕业论文(设计)题 目 势阱中粒子运动的能级和波函数 院 系 物理与电子工程学院 专 业 物理学 一维势垒——一维...
课程影视后期(AE)班级计 2017(1)课型新课课题粒子特效落花缤纷授课日期2018 年 12 月 14 日第二节教学目标知识目标:1、掌握背景...
AE 特效教程——灯光和粒子制作的光带
带电粒子在电场中的运动专题练习知识点:.带电粒子经电场加速:处理方法,可用动能定理、牛顿运动定律或用功能关系。qU=mvt2/2-mv02/2vt=,...
重核中的 α 粒子预形成机制与壳效应中文摘要关于质子数等于 84 - 92 的同位素链中的偶偶核,以及中子数等于126,128,152,162,176...
难点之九:带电粒子在磁场中旳运动一、难点突破方略(一)明确带电粒子在磁场中旳受力特点1. 产生洛伦兹力旳条件:① 电荷对磁场有相对运...
放射性粒子植入流程一. 适应症:无法手术或不愿、不宜手术的原发肿瘤;肿瘤手术不净,术中植入;不宜手术的转移性肿瘤;转移瘤或原发肿瘤引...
XX 医院 碘—125 放射性粒子的消毒使用流程为法律规范我院碘—125 放射性粒子的消毒使用过程,根据北京市卫生监督部门在检查中发现的我...

