XX 物 资 贸 易 总 公 司《物 贸 大 厦》 工 程人工挖孔桩施工专项方案XX 建设管理股份有限公司2025 年 3 月 4 日编制单...
附件 3有待进一步讨论论证的保健功能备注:调整建议可作为附件一同上传。序号原功能名称调整建议(保留或取消)理 由如建议保留,对功能名...
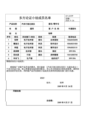
多方论证小组成员名单LD-JL039日期:2025.9.26产品名称汽车行驶记录仪图号/零件号 车 型通用 客 户 名 称中通客车 组 长张晔 序号...
园林规划设计论证的内容园林绿化应考虑绿化的功能 不论是厂区绿化、校园环境、公园绿化,还是街道绿化,其主要功能均不同。 提高园林绿化...
目 录(一)、编制依据........................................................1(二)、工程概况 一、总体概况 二、建筑、结构设计...
河南省长垣县石头庄水厂取水工程水资源论证报告书黄河水利委员会黄河水利科学讨论院二〇一一年二月课题名称:河南省长垣县石头庄水厂取水工...
供冷系统的选择风机盘管机组的空调系统已经广泛用于旅馆、公寓、医院和办公楼等高层建筑物中,同时也用于小型多室住宅建筑的集中空调的场合...
贵阳市开阳县县城供水扩建工程施工组织设计贵州建工集团第七建筑工程有限责任公司 贵阳市开阳县县城供水扩建工程施工组织设计程序签 名职...
xx 加油站安全论证报告内容中国石油内蒙古阿拉善销售分公司西环路加油站安全条件论证报告二零一四年三月二十五日第一章 安全论证的目的、...
PIF102 项目开发论证综述表 PIF102A 第 1 页 共 4 页一 宗地概况 土地点全称 项目宗地概况位置区域位置所在区四至范畴东南西北...
ISO9000:2000 标准理解培训教材(供参考)4.2.2 质量手册1. WHY:质量手册是根据质量方针和目标的要求规定的管理层和各部门根据标准要求需...
**住宅小区项目设计论证文件建设单位:天津**有限公司招标代理:天津市**工程咨询有限公司二○一○年三月**住宅小区项目设计论证文件招标编...
关于灵石县第一职业高级中学新增老年人服务与管理专业得论证报告人口老龄化就是2 1 世纪全球共同面对得一大难题。目前我国从事老年护理...
郑州工程学院化学工业职业学院电子商务专业(三年制专科)论 证 报 告为了充分发挥我院得办学优势,进一步优化专业结构,更好地为河南省乃...
环境设计人才培育方案专家论证报告(写写帮推举)第一篇:环境设计人才培育方案专家论证报告(写写帮推举)人才培育方案专家论证报告论证时...
论证分析题——厘清论证思路辨明论证方法“论证分析题”是最能体现议论文文体特征的题目之一,考查的是对文章论证思路和论证方法的分析。就...
法律论证咨询服务合同 甲方(委托方):_________ 法定代表人:_________ 住址:_________ 邮编:_________ 联系电话:_________ 乙...
工程设计:乙级证书标号: A261000415南 郑 县 碑 坝 河 老 龙 嘴 水 电 站 工程水 资 源 论 证 报 告陕 西 汉 ...
水利工程建设规模论证与选取水利工程建设规模论证与选取 本文简介:摘要:本文以宁波市江北区江北大河(农村段)整治工程作为工程实例,通...
四川托普集团技术文档 卷 号: 卷内编号:[项目名称]技术方案论证报告项 目 承 担 部 门 :撰 写 人 ( 签 名 ) :完成日...

