15#煤水泵安装工程安全技术措施编制: 审核: 批准:施工单位:河南富昌建设工程有限责任公司2009 年 6 月 15 日目 录一、编制依据...
电动给水泵试运作业指导书要点1. 工程概况1.1 工程(系统或设备)概况主要介绍工程名称、设备名称、型号、生产厂家、参数、主要构成及结...
第五章 离心式水泵及维修知识离心泵分类、型号、工作原理及经济运行一、D 型离心泵式水泵的结构、主要零部件的材质及作用。国产 D 型多...
生产技术部动力组二 ○ ○ 八 年 十二 月 中铝重庆分公司 80 万吨氧化铝项目热电站DG150-100X6 给水泵及给水系统调试方案编 写...
水泵及容器液位控制画面制作周景龙2009-3-5一、创建内部变量1、Tank100 无符号 16(32)位二进制数;2、P99 二进制数;3、P100 二进制...
洛河电厂#1~#4 机组给水泵操作经验交流洛河发电厂#3、#4 机组自投产和#1、#2 机组技改后,给水泵并列也经过无数次操作。现就其中...
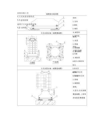
离心立式水泵安装课件目录CONTENTS• 离心立式水泵概述• 离心立式水泵的安装准备• 离心立式水泵的安装步骤• 离心立式水泵的安装注意...
1 / 4 给水泵检修地间隙测量与调整1、给水泵地解体水泵检修解体阶段地测量目地在于:a) 与上次检修时地数据进行对比, 从数据地变化分...
1 / 8 给水泵检修地间隙测量与调整1、给水泵地解体水泵检修解体阶段地测量目地在于:a)与上次检修时地数据进行对比,从数据地变化分析原...
--完整版学习资料分享消防水泵接合器规范消防水泵接合器GB3446—93 国家技术监督局 1993—09—24 批准 1994—06—01 实施1 主题内容...
主排水泵调试、试运行安全技术措施中央水泵房主排水泵安装工程已经接近尾声,准备进入调试、试运行阶段。为确保调试、试运行期间人员、设备...
第 1 页共 7 页煤矿特有工种水泵工试卷(附答案)煤矿特有工种水泵工试卷(附答案)一、填空题(每空 1 分共 15 分)1、“()、预防为主、...
一、 填空题(每空 1 分,共计 15 分) 1. 根据叶轮出水的水流方向可将叶片式水泵分为: 泵 、 泵 、 泵。2.离心泵的主要旋转...
15#煤水泵安装工程安全技术措施编制: 审核: 批准:施工单位:河南富昌建设工程有限责任公司2009 年 6 月 15 日目 录一、编制依据...
兰州水泵总厂职工经济适用房小区景观绿化工程投 标 书( )***景观工程有限公司法定代表人:陈启建二九年六月日目 录第一部分商务标部...
编 号 : M-20SZRD135Y-GZ-QJ-03 XX 造纸集团有限公司环保迁建二期工程废综合利用动力车间工程凝结水泵及系统调试方案工作人员 : X...
近年来随着电力行业竞争愈演愈烈, 电力生产节能降耗也成为各个电厂重点关注的问题。在保证完成发电量任务的前提下,降低厂用电率, 减少...
. . --水泵选型索引-----所谓水泵的选取计算其实就是估算 (很多计算公式本身就是估算的),估算分的细致些考虑的内容全面些就是...
超临界机组高压锅炉给水泵 超临界机组高压锅炉给水泵泵芯为水平中开结构,转子部件仅为叶轮、轴套、轴等,转子重量轻,给水泵首级叶轮为双...
电动给水泵组运行说明书上海电力修造总厂有限公司目录第一章 概述11泵组型式........................................................12...

