创伤急救的四大基本步骤——“止血、包扎、固定、搬运创伤急救的四大基本步骤——“止血、包扎、固定、搬运创伤止血编者的话:创伤出血是我...
创伤急救知识一、 “三先三后”的原则1.对出血伤员,先止血、后搬运。2.对骨折的伤员,先固定、后搬运。3.对窒息或心跳呼吸骤停的伤员,必...
创伤包扎技术教案江苏省红红十字会2016 年 11 月 2 日创伤包扎技术教案讲授准备课目:创伤包扎技术目的:通过本课的学习,使大家了解...
三、多选题 1.烧伤的急救原则是(ABC)。 A.消除致病原因B.使创面不受污染C.防止进一步损伤D.大量使用抗生素E.及时使用破伤风 2....
创伤与战伤练习题、A11、组织修复分为以下哪几个阶段A、纤维蛋白充填、细胞增生、组织塑性B、新生肉芽组织、细胞增生、结痂、脱痂C、结痂、...
1.下列哪项是完整和最适宜的初级评估内容( )DA.气道及颈椎、呼吸功能、循环功能、有无家属陪同B.气道及颈椎、呼吸功能、循环功能、体温...
下载后可任意编辑旅游创伤处理方案旅游是人们体验新奇事物、放松身心的一种方式,但有时旅游行程也会让人产生不良的心理反应,这种心理反应...
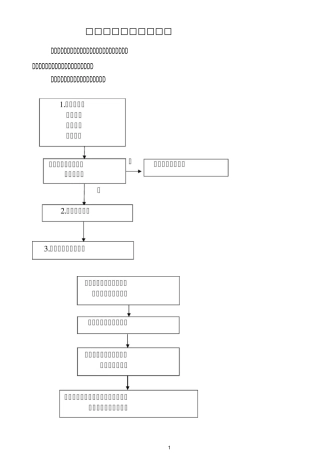
*欧阳光明*创编 2021.03.07德二院医字〔2018〕43 号欧阳光明(2021.03.07)关于印发《×××人民医院创伤中心建设实施方案》的通知各科室...
2017 年浙江省口腔执业医师:创伤性溃疡如何治疗考试试卷一、单项选择题(共 25 题,每题 2 分,每题的备选项中,只有 1 个事最符合...
2017 年天津中西医师针灸学:创伤性气胸 2014-08-07 考试试题一、单项选择题(共 25 题,每题 2 分,每题的备选项中,只有 1 个事...
2017 年上半年西藏口腔医师:非创伤性修复治疗考试试题一、单项选择题(共 27 题,每题的备选项中,只有 1 个事最符合题意)1、对口腔...
2016 年下半年甘肃省口腔执业医师:创伤性溃疡如何治疗模拟试题一、单项选择题(共 27 题,每题的备选项中,只有 1 个事最符合题意)1...
2015 年湖南省口腔助理医师:创伤性口炎形成模拟试题一、单项选择题(共 27 题,每题的备选项中,只有 1 个事最符合题意)1、牙周膜中...
2015 年下半年浙江省口腔执业医师:创伤性溃疡如何治疗模拟试题一、单项选择题(共 27 题,每题的备选项中,只有 1 个事最符合题意)1...
下载后可任意编辑煤矿事故时怎样为创伤矿工止血?煤矿事故时包扎的材料有橡皮膏、绷带、三角巾等。当煤矿事故现场没有上述包扎材料时,可用...
1□□□□□□□□□□DDDDDDDDDDDDDDDDDDDDDDDDDDDDDDDDDDDDDDDDDDDDDDDDDDDDDDDDDDDD2TIODDDDDDDDDDDD1.DDDDDDDDDDDDDDDDDDDDDDDDDDDD2.D...
骨科创伤急救员理论考试题库一、判断错对错对错错错对错对对对错对对错对对对对对对对对对对对对对对对错对对对对对对对对错错错对对对错对...
外科感染和创伤专题试卷一, 选择题(每题 1 分,共 20 分)【A 型题】1.下述哪项属特异性感染()A. 金黄色葡萄球菌感染B. 变形杆菌...
踝关节运动创伤及康复踝关节韧带急性损伤踝关节韧带急性损伤是非常多见的运动损伤,在关节韧带损伤中发病率最高。其中又以外侧副韧带损伤最...
下载后可任意编辑四肢关节创伤的 CT 分析四肢关节创伤的 CT 分析 陈恳 四肢关节创伤后,一些较为关键、隐秘的位置需进行详细观察,如...

