1 目录 目录 ......................................................................... 1 第一章 小二街企业文化 ................
劳动合同书甲方(用人单位)名称:经营地址:乙方(员工)姓名:居民身份证号码: 户籍所在地: 现住址: 鉴于: 1、甲方已经如实告知...
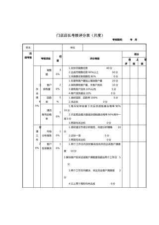
门店店长考核评分表(月度)考核期间: 年 月姓名岗位业绩考核考核项目权重评分等级得分自评上级复核工作业绩65%销售额30%1.完毕月销售任...
类别总分BSC权重运营质检160 5.5/10内控合规100 3.5/10设备维保40 1/10合计300 1基础管理检查类别检查小类检查位置流水号检查项目运营...
1 门店人事工作百问百答 结合目前各门店人事工作开展的情况,为更好,更规范的开展推进门店人事工作,特制定本问答手册,本手册内容将持...
下载后可任意编辑房屋租赁合同甲 方(出租方):姓名___,性别__,出生于__年_月_日,住址__县(市)__镇(乡)__街道(村...
下载后可任意编辑门店工作职责及防损协议为了法律规范店内员工工作、提高店内销售量和防止商品损耗,使工作能持续开展,特制度本协议。 一...
下载后可任意编辑供货方(甲方):地址:法定代表: 电话:受货方(乙方):地址:法定代表:电话: 传真:本着资源共享,互惠互利,共同进...
下载后可任意编辑门店经营协议(草案)甲方:乔府食品有限公司 乙方: 为进一步增强门店的竞争力,提高门店的经营业绩,本着互利双赢的原...
下载后可任意编辑店铺转让协议书转让方(甲方): 接受方(乙方): 房东(丙方): 甲、乙、丙三方经友好协商,就店铺转让事宜达成以下...
店面房出租合同甲方 : (出租方)乙方 : (承租方)甲乙双方根据互利、互惠、平等、自愿、协商一致的原则,根据《合同法》的有关规定...
下载后可任意编辑门店租赁协议出租方(甲方):承租方(乙方):甲、乙双方就乙方租赁甲方古玩城二楼茶楼一事经友好协商,达成如下协议:一...
下载后可任意编辑 门店供货协议甲方: 乙方:(门店编码及门店名)根据《中华人民共和国合同法》、《中华人民共和国食品安全法》及其他法...
下载后可任意编辑门店店长管理协议书甲方:乙方:甲、乙双方本着平等自愿、协商一致、合法公平、诚实信用的原则,签订管理协议,并承诺共同...
下载后可任意编辑门 店 培 训 管 理 规 定 V2.0目 录1.目的.....................................................................
下载后可任意编辑连锁门店激励新模式——股权激励我国连锁企业也迎来了新常态下的机遇与挑战。连锁企业在经历了经济高速进展期之后,新环境...
下载后可任意编辑连锁门店加盟店合同合同编号 NO._ 甲方:苏州连锁##有限公司 地址:中国江苏常 电话: 传真: 乙方: 地址: 电话...
下载后可任意编辑电商体验店合作协议书甲、乙双方为共同开发市场,本着互利共赢、资源共享的原则,在平等自愿的基础上,依据国务院办公厅印...
下载后可任意编辑超市门店目标管理与绩效考核制度第一章、门店目标计划控制一、门店目标管理制度1、目的:门店依据集团公司、地区公司的目...
第 1 页 共 11 页 门 店 营 销 活 动 方 案 策 划 门 店 营 销 活 动 方 案 策 划 书 (8 篇 ) ( 经 典 ...

