SPSS 分 析 调 查 问 卷 数 据 的 方 法 SPSS 分 析 调 查 问 卷 数 据 的 方 法 当 我 们 的 调 查 问 卷...
《数据分析及其应用软件》习题 姓名__ 学号_ _ _成绩 习题1:出钢时所用盛钢水的钢包,因钢水对耐火材料的侵蚀,容积不断增大我...
当我们的调查问卷在把调查数据拿回来后,我们该做的工作就是用相关的统计软件进行处理,在此,我们以SPSS 为处理软件,来简要说明一下问卷的处...
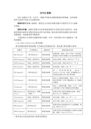
SPSS 函数 SPSS 函数有十类一百多个,根据不同版本函数的数量有所增减。这些函数用符号或者字母表示出函数类型。 函数的表示方法:函数...
如何用SPSS做组合预测法 浏览次数:865 次悬赏分:10 | 解决时间:2011-1-4 15:02 | 提问者:飞翔的长颈鹿_ 目前我用一元线性、多...
1 SPSS 信度分析 一、分半信度 例 1:李老师对班上 9 位同学的随堂测验,Y 表示答对,N 表示答错,测验结果如表 1 所示,请计算...
SPSS 使用说明书(转载)-----SPSS 软件对量表进行处理分析 修改浏览权限 | 删除 本节将介绍利用SPSS 软件对量表进行处理分析。 在获...
SPSS 使用说明书(转载)-----SPSS 软件对量表进行处理分析 修改浏览权限 | 删除 本节将介绍利用SPSS 软件对量表进行处理分析。 在获...
《城市规划系统工程学》实习报告 实验编号及名称:城市系统工程学SPSS 人口预测 班级:规划一班 学号:2008301530005 姓名: 黄瑛 作...
实用标准文档 文案大全 实验目的:原始数据中每一所高校具有20个相关性很高的变量,利用主成分分析法用较少的变量去解释原来资料中的大部...
S P S S 中逐步回归分析的应用 SPSS(Statistical Package for the Social Science)社会科学应用软件包是世界上著名的统计分析软...
SPSS_Clementine完整教程
SPSS 专 业 技 术 词 汇 、 短 语 的 中 英 文 对 照 索 引 SPSS 迄 今 还 没 有 完 全 汉 化 的 版 本 。...
定义变量 Tpye 变量类型 默认类型为数值型(Numeric) Width 变量长度 默认长度为 8 Decimal 小数位数 默认小数位数为 2 Label...
相关分析及假设检验 SPSS 1.概念 变量之间相关,但是又不能由一个或几个变量值去完全和唯一确定另一个变量值的这种关系称为相关关系。相...
SPSS 中怎样进行 fis her 精确概率法统计 最短距离法是把两个类之间的距离定义为一个类中的所有案例与另一类中的所有案例之间的距离最...
SPSS 中异常值检验的几种方法介绍 方法具体如下所示: 离群值(箱图/探索).值与框的上下边界的距离在1.5 倍框的长度到3 倍框的长度...
SPSS中主成分分析的基本操作1
SPSS 专业技术词汇、短语的中英文对照索引 % of cases 各类别所占百分比 1-tailed 单尾的 2 Independent Samples 两个独立样本...
第 1 页 共 1 4 页 一、单项选择题(共112 小题) 1、SPSS 的安装类型有( )D.以上都是 2、数据编辑窗口的主要功能有() D....

