电脑桌面
添加小米粒文库到电脑桌面
安装后可以在桌面快捷访问

SPSS函数指南VIP免费

SPSS函数指南_第1页
1/10
SPSS函数指南_第2页
2/10
SPSS函数指南_第3页
3/10
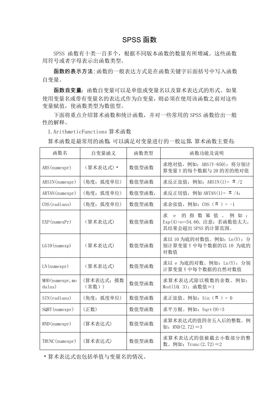
SPSS 函数 SPSS 函数有十类一百多个,根据不同版本函数的数量有所增减。这些函数用符号或者字母表示出函数类型。 函数的表示方法:函数的一般表达方式是在函数关键字后面括号中写入函数自变量。 函数自变量:函数自变量可以是单值或变量名以及算术表达式的形式。如果使用变量名或带有变量名的表达式作为自变量,则必须在使用该函数之前对这些变量赋值,使函数类型为数值型。 下面将重点介绍算术函数和统计函数,并对一些常用的SPSS 函数给出一般性的解释。 1.ArithmeticFunctions 算术函数 算术函数是最常用的函数,可以满足对变量进行的一般运算,算术函数主要有: 函数名 自变量涵义 函数类型 函数功能及说明 ABS(numexpr) (算术表达式)﹡ 数值型函数 求绝对值,例如:ABS(Y-850):将分别计算变量Y 的每个数据与 20 的差的绝对值 ARSIN(numexpr) (角度;弧度单位) 数值型函数 求反正弦值,例如:ARSIN(1)=  /2 ARTAN(numexpr) (角度;弧度单位) 数值型函数, 求反正切值,例如 ARTAN(1)=  /4: COS(radians) (角度;弧度单位) 数值型函数 求余弦值,例如:COS( )= -1 EXP(numexPr) (算术表达式) 数值型函数 求e的指 数幂 值 。 例 如 :Exp(4)=e4=54.60。注意:若函数值太大,其结果会超出 SPSS 的计算范围。 LGl0(numexp) (算术表达式) 数值型函数 求以 10 为底的对数值。例如:Ln(Y):分别计算变量Y 中每个数据的以 10 为底的对数值 LN(numexpr) (算术表达式) 数值型函数 求以 e 为底的对数。例如:Ln(Y):分别计算变量Y 中每个数据的自然对数值 MOD(numexpr,modulus) (算术表达式;摸数(常数)) 数值型函数 求算术表达式除以模数的余数。例如:Mod(10.3):函数值=1 SIN(radians) (角度;弧度单位) 数值型函数 求正弦值。例如:Sin( )= 0 SQRT(numexpr) (正数) 数值型函数 求平方根。例如:Sqrt(9)=3 RND(numexpr) (算术表达式) 数值型函数 求算术表达式的值四舍五入后的整数。例如:RND(2.72)=3 TRUNC(numexpr) (算术表达式) 数值型函数 求算术表达式的值被截去小数部分的整数。例如:Trunc(2.72)=2 ﹡算术表达式也包括单值与变量名的情况。 2.StatisticalFunctions 统计函数 统计函数也是统计分析中常用的函数之一,主要反映变量的数据特征,时间序列的滞后期变量等,具体函数有: 函数名 自变量涵义 函数类型 函...

1、当您付费下载文档后,您只拥有了使用权限,并不意味着购买了版权,文档只能用于自身使用,不得用于其他商业用途(如 [转卖]进行直接盈利或[编辑后售卖]进行间接盈利)。
2、本站所有内容均由合作方或网友上传,本站不对文档的完整性、权威性及其观点立场正确性做任何保证或承诺!文档内容仅供研究参考,付费前请自行鉴别。
3、如文档内容存在违规,或者侵犯商业秘密、侵犯著作权等,请点击“违规举报”。

碎片内容

SPSS函数指南

小辰+ 关注
实名认证
内容提供者

出售各种文档和资料

相关文档

确认删除?
VIP
微信客服
  • 扫码咨询
会员Q群
  • 会员专属群点击这里加入QQ群
客服邮箱
回到顶部