引言 Introduction 人文地理学,作为科学王国中一支较小的学科,尽管常常不被人们关注和重视,然而它却是一支最具活力的学科,它的研究主...
下载后可任意编辑移动技术辅助语言学习对高职专业英语的启示移动技术辅助语言学习对高职专业英语的启示 随着信息技术的飞速进展,智能移动...
下载后可任意编辑浅谈旅游专业英语的应试方法浅谈旅游专业英语的应试方法 摘要:全国高等自学考试是对自学者进行以学历考试为主的国家考试...
人力资源管理师(二级)专业英语词汇表 1、 Acceptability 可接受性 2 Achievement tests 成就测试 3 Action plan 行动计划 4...
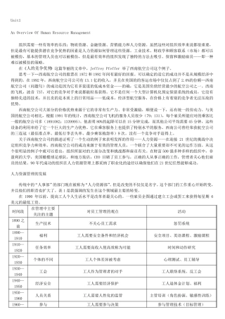
Unit1 An Overview Of Human Resource Management 组织需要一些有效率的东西:物质资源、金融资源、营销能力和人力资源。虽然这些对...
Unit 4 1 Job Analysis and Design Tex t HR 管理的一个主要焦点是组织中的个人所执行的工作。以前的时期中强调 HR 活动的重要...
- 1 - 英语单词 high-speed rail/railway 高速铁路 high-speed train 高速列车 public transport 公共交通/运输 wheeled tra...
accessibility可达性accidentrate事故率approach进口arterial主干线Automatedtollcollection自动收费average annual daily traffic,AAD...
Unit3 Introdu ction Transport telematics, also known as intelligent transport systems (ITS), are concerned with the...
1 交通咨询部分 central toll management company 中央收费管理公司 existing toll system 现有收费系统 management company ...
Chapter 1 Oil and Gas Fields第 1 章 油气田1.1 An Introduction to Oil and Gas Production 1.1 石油和天然气生产的介...
《汽车行业英语》课程标准(适用对象:汽车营销和汽车检测与维修技术专业学生)一、课程基本信息课程名称汽车专业英语开课系部机械系课程编...
车轮系统Wheeling System 轮毂 Wheel Hub 轮胎 Tire 轮胎汽门嘴Tire Valve 轮圈 Wheel Disk 轮圈盖 Wheel Cover 车轮系统Wh...
- 1 - 1、车辆vehicle 2、底盘 chassis 3、货车truck 4、微型货车mini truck 5、轻型货车light truck 6、中型货车medium truck...
Accommodation 适应性Aerodynamics 空气动力学Air Conditioner 空调Air Drag 风阻Air Suspension 空气悬挂Analysis 分析Anti Cor...
下载后可任意编辑幼教专业英语教学改革初探幼教专业英语教学改革初探 摘 要:随着幼儿英语教育与双语幼儿园的兴起,高职院校如何培育出合...
下载后可任意编辑小学教育专业英语教学讨论 一、高职小学教育专业英语教学现状 1.人才培育定位分析。鉴于小学教育英语的职业性和教学对象...
城市轨道交通专业英语课程标准1 课程定位和课程设计1.1 课程性质与作用该课程以培养学生城市轨道交通实用英语服务能力为方向,在课程定位...
Phrases: quid pro quo 补偿物,交换物,相等物,代用品 additional allocation 增拨 additional budget allocation 追加预算 ...
1 主题词表English Chinese 01. 大气atmospheric science 大气科学meteorology 气象学theoretical meteorology 理论气象学mesomet...

