XX 办事处软件销售计提方法一、XX 办事处岗位定级和任务1.客户部实行岗位定级制,其岗位工资与岗位定级挂钩。具体为:2.XX 办人员任务...
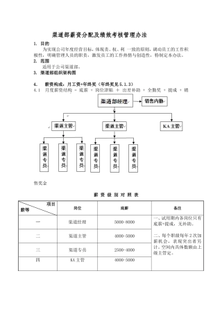
渠道部薪资分配及绩效考核管理办法1. 目的为实现公司年度经营目标,体现责、权、利 一致的原则,调动员工的工作积极性,明确管理人员的职...
销售顾问销售提成政策为提高销售额, 公司特制定以下绩效、 台阶式工资提成办法。 销 售顾问基本工资为1000 元,有驾驶证的补助100 ...
云顶维修绩效制度执行日期:20xx 年 3 月店长审核: 总监审核: 总经理审批:1云顶维修绩效管理制度为提升公司整体经营管理水平,准确...
1企业员工销售提成管理办法 为推动公司营销工作,提升公司市场竞争力,提高员工待遇,激发员工工作热情,实现公司与员工的利益双赢特制定...
员工晋升及薪酬体系一、薪酬原则及级别划分(一)原则 为了创建优质的团队,实现我们共同的目标,以“业绩导向、平等共进”的原则制定公司...
XXXX目 录一、 总则二、 营销中心职能说明三、 商务部只能说明四、 市场部职能说明五、 营销流程管理制度六、 销售费用管理制度七、...
车膜事业部工资及绩效提成方案【工资定级】1、星级车膜事业部销售员:一星级底薪 1200 元,二星级底薪 1400 元,三星底薪 1600 元,...
混凝土公司行销部个人销售绩效考核办法及工资、奖金的分配方案(试行版)(本案自_________年____月____日起执行)1)目的:在国家对房地产...
华赢创业营销部员工底薪及提成方案一、 试用期员工工资构成:底薪 + 提 成 试用时间: 2 个月最低销售指标:第一个月为0,第二个月...
杭州某金融培训公司销售人员业绩提成与绩效考核办法1、目的:为传达对员工的工作期望,规范金融教育中心各项工作的衡量标准,使金融教育中...
目录序号1. ------------------------------------------------------封 面2. ------------------------------------------------------...
美发店员工提成制度一﹑店长(经理)月薪及提成制度月薪: 月基本工资 元;任务: 每月基本营业任务暂定为 万元;完成基本任务,按 100%...
薪资提成方案一、店长薪资由底薪、岗位工资、销售提成构成。承担销售任务:占总任务的 25% ,未完成负激励 200 元。1. 底薪=基本工资*...
零售店销售提成方案设计12.2.2 零售店销售主管提成方案下面是某零售店制定的销售主管提成方案,供读者参考。零售店销售主管提成方案一、...
业务员提成方案 一、 目的 建立和合理而公正的薪资制度,以利于调动员工的工作积极性。 二、 薪资构成 员工的薪资由底薪、提成及年终...
酒店销售部绩效提成方案 为打造专业、高效的销售团队,充分调动销售部全体员工的工作积极性,激励员工努力为酒店创造更大的效益,提高酒店...
XXX 酒店销售提成制度一、提成范围 会议、协议客户、团队。二、底薪销售经理:1400 元/月+100 元话费/月三、岗位职责1、定期走访政府机...
酒店全员营销方案(试行)为了提高酒店经济效益,激发全体员工的营销意识与竞争意识,本着激励与约束、效益与利益相结合的原则,特制定此营...
酒店全员销售提成办法为了进一步提高酒店经营收入,提倡和鼓励酒店全体人员参与销售推广,加大全体人员的销售积极性,现制定全员销售提成方...

