浙江省 10 月教师资格认定培训考试教育学(中学)试题及答案课程代码:31一、单项选择题(本大题共 20 小题,每题 1 分,共 20 分) ...
申请认定教师资格的人员需提交如下基本材料 (1)由本人填写的《教师资格认定申请表》一式二份;(表附下) (2)身份证原件和复印件各一...
版权所有 翻版必究四川省教师资格认定考试历年真题四川 成都 B1 月绝密★启用前 严禁复印 四川省 4 月教师资格认定考试教育心理学...
更多企业学院: 《中小企业管理全能版》183 套讲座+89700 份资料《总经理、高层管理》49 套讲座+16388 份资料《中层管理学院》46 ...
浙江省 10 月教师资格认定培训考试教育学(幼稚园)试题课程代码:11一、单项选择题(本大题共 25 小题,每题 1 分,共 25 分)在...
浙育英职〔〕119号浙江育英职业技术学院双师素质教师资格认定与培养工作暂行规定各分院、系、部、处、室、馆、所、中心:根据教育部《有关...
浙江省 10 月教师资格认定培训考试教育学(中学)试题及答案课程代码:31一、单项选择题(本大题共 20 小题,每题 1 分,共 20 分) ...
浙江省 4 月中学教师资格认定培训考试一、单项选择题(在每题的四个备选答案中,选出一种对的答案,并将对的答案的序号填在题干的括号内。...
老师资格认定申请表(补)姓 名工 作 单 位户 籍 所 在 地申请资格种类补 表 日 期中华人民共和国教育部监制填 表 说 明一、“...
附表 3:老师资格认定申请表(补)姓 名工 作 单 位户 籍 所 在 地申请资格种类补 表 日 期 2024 年 10 月 28 日 中华人...
老师资格认定申请表姓 名 马青松 工 作 单 位重庆彭水诸佛中心校户籍所在地 重庆彭水申请资格种类 初中英语填 表 日 期 2011 ...
老师资格认定申请表姓 名工作单位户籍所在地申请资格种类填表日期中华人民共和国教育部监制填 表 说 明一、“本人简历"栏目从本人小学...
报废汽车回收企业资格认定初审流程图企业提出申请受理 市行政服务中心商务局窗口受理,审查企业申请报告;工商行政管理部门核发的《企业名...
网络版全国教师资格认定管理信息系统任教学科对照表1、初级中学教师资格任教学科F01 思想品德F02 思想政治F03 语文F04 数学F05 外语F0...
手术医师资格分级授权管理制度为确保手术技术操作安全和质量,加强各级医师手术管理,根据《医疗机构管理条例》和《医疗技术临床应用管理办...
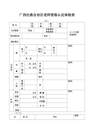
广西壮族自治区老师资格认定体检表编号:姓 名性别年龄婚否民族 小二寸正面 免冠相片文化程度职业申请老师资格类别单位或住址电话既往病...
工程咨询单位资格认定办法第一章 总则 第一条 为严格市场准入,保障工程咨询质量,根据《中华人民共和国行政许可法》和《国务院对确需保...
高等学校教师资格认定材料报送规定各高校人事处: 为规范、统一本省高校教师资格认定申报材料规定,提高教师资格认定工作质量和效率,旳现...
临沧市春季教师资格认定公告为做好临沧市春季中小学教师资格认定工作,根据《教师资格条例》、《云南省教师资格认定实行细则》、《教育部有...
医师处方资格、药师调剂资格认定制度一、执业医师处方资格、药师调剂资格审批制度(一)医师资格考试成绩合格,取得执业医师资格或者执业助...

