第一章 工程概况1.1 车站简介xx 小区站位于 xx 市 xx 区,傅家坡 xx 路与文安路交汇处,车站位于梅园路东侧文安路下;车站形式为...
摘 要:XX 地铁车站深基坑位于砂卵石地层中,周围各类建筑物和生命线工程密集,对施工变形控制要求严格。通过基坑围护桩测斜数据分析围护...
地铁深基坑预应力钢支撑施工技术及其内力影响因素分析摘 要:本文模拟了地铁五号线 xxx 站深基坑开挖过程,并与实测桩水平位移和钢支撑...
深基坑土方开挖及钢支撑架设技术 一、工程概况及地质描述 (一)工程概述xx 站位于 xx 大道与 xx 交叉路口南侧,沿 xx 大道南北布...
xx 市轨道交通 1 号线工程承包单位: xx 集团有限公司 合同号: JS1-TJ-2025-006 监理单位: xx 工程咨询有限责任公司 编 号:...
目录1、 编制依据....................................................................................................................
目 录一 、 临 时 支 撑 柱 布 置 状 况 及 地 下 室 顶 板 结 构 加 固情 况 .....................................
超大基坑复合支撑体系技术攻关 小 组 名 称:xx 二公司超大基坑支护 QC 小组小 组 类 型: 攻 关 型发 布 人: xx注 册 ...
国家体育场钢结构支撑卸载分析邱德隆 李久林 杨俊峰 高树栋 范重 魏义进提 要:本文依据国家体育场主体钢结构安装方法—分段吊装高空...
商住楼地下室高支模支撑系统施工及安全管理探析商住楼地下室高支模支撑系统施工及安全管理探析 摘要:随着我国城市建设的高速进展,新型建...
目 录1 编制依据................................................12 工程概况................................................23 ...
技 术 交 底 记 录 工程名称荣盛时代国际(一期)项目施工单位宝腾建设集团有限公司交底部位后浇带工序名称后浇带支撑体系交底提要:...
合拢段临时加劲型钢支撑约束施工技术方案合拢段临时加劲型钢支撑约束施工技术方案 摘 要:悬臂浇筑连续刚构桥,合拢段混凝土受 T 构温...
双肢格构柱钢支撑在大跨度洞室中的应用双肢格构柱钢支撑在大跨度洞室中的应用 摘要:根据现场工程实际需要,对水利隧洞工程中的大跨度洞室...
目 录1、编制依据....................................................................................................................
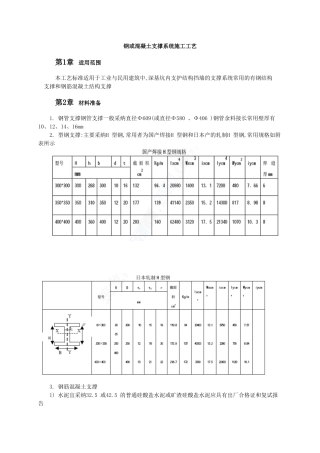
1、支撑材料的要求1.1 钢管:每根钢管的最大质量不应大于 25kg,应采纳 Φ48×3.5 钢管,如用旧钢管,钢管表面应平直光滑,不应有裂缝...
北京某商务中心防屈曲耗能支撑设计一、建筑与结构本工程座落于北京建国门外国贸中心对面,是一栋现代化写字楼,建筑面积 63521M2,地下三...
大厦基坑支撑梁切割工程施工方案20255 年 3 月 21 日目 录第一章总说明.............................................................
目 录一、工程概况 .................................................................................................................
xxxxxxxx 凿桩、支撑梁砼工程总承包人:(甲方)xxxxxxxxxxxxxxxxxxxxx分 包 人:(乙方)xxxxxxxxxxxx(身份证号码: )根据《中华人...

