第二节光的衍射三维教学目标1、知识与技能(1)认识光的衍射现象,使学生对光的波动性有进一步的了解;(2)了解光产生明显衍射的条件,及...
实验:验证力的平行四边形定则[学习目标]验证互成角度的两个共点力合成时的平行四边形定则.一、实验原理和方法结点受三个共点力作用处于平...
超重和失重教学目标:一、知识目标:1:了解超重和失重现象2:运用牛顿第二定律研究超重和失重的原因。二、能力目标:培养学生运用牛顿第二...
第5章波与粒子光电效应现象的分析1.光电效应的特点(1)产生条件:入射光频率或等于大于被照射金属的极限频率(2)入射光频率→决定每个光子能...
习题课5天体运动[学习目标]1.掌握解决天体运动问题的模型及思路.2.会分析人造卫星的变轨问题.处理天体问题的基本思路及规律1.天体问题的两...
第五章《相交线与平行线》单元检测题题号三总分2122232425262728分数一、单选题(共10题;共30分)1.如图,直线AB、CD、EF相交于点O,则Z1+Z2+Z3的度数为()
牛顿运动定律的案例分析-教学参考思路分析本节内容是在学习完牛顿第二定律的基础上,练习使用牛顿运动定律解决动力学问题.主要研究利用牛...
第2节万有引力定律的应用从容说课一、教材分析这节课通过对一些天体运动的实例分析,使学生了解:通常物体之间的万有引力很小,常常觉察不...
牛顿第二定律教学目标:一、知识目标1.理解加速度与力和质量的关系;2.理解牛顿第二定律的内容,知道定律的确切含义;3.知道得到牛顿第...
章末复习课[体系构建][核心速填]一、基本概念1.三个宇宙速度:第一宇宙速度大小为7.9km/s,也叫环绕速度;第二宇宙速度大小为11.2km/s,也...
5.4飞出地球去教研中心教学指导一、课标要求1.知道三个宇宙速度的含义,会推导第一宇宙速度.2.理解卫星的运行速度与轨道半径的关系.3.通过...
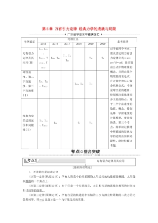
第5章万有引力定律经典力学的成就与局限考纲展示考纲汇总备考指导201520162017201820192020万有引力定律及其应用(Ⅱ)T1、T1(1)T9(1)、T17(1...
网络构建与核心素养(第5、6章)科学态度与责任——保护环境、节约能源1.能源对环境的影响(1)常规能源对环境的影响石油和煤燃烧产生的二氧化...
大显身手传感器1.洗衣机水位控制系统全自动洗衣机的水位控制装置使用了压力传感器。当水位达到设定的高度时自动关闭进水电磁阀门,接通洗...
牛顿第二定律-备课资料一、评价标准学生能否通过探究实验分析得到加速度与力和质量之间的关系,能否利用牛顿第二定律解释生活中的相关现象...
章末复习课[体系构建][核心速填]1.力的合成与分解(1)遵守定则:平行四边形定则或三角形定则.(2)两个共点力的合力范围:|F1-F2|≤F≤F1+...
第5章初识电磁场与电磁波课标要求1.能列举磁现象在生产生活中的应用。了解我国古代在磁现象方面的研究成果及其对人类文明的影响。关注...
本章高考必考点专题讲座一、传感器工作原理、常见敏感元件及应用1.传感器的工作原理传感器感受的通常是非电学量,如力、热、磁、光、声等...
第5章第4节能量之源—光与光合作用教案教学目标:知识目标:简述叶绿体中色素的种类和作用,描述叶绿体的结构和功能;说明光合作用以及对它...
牛顿第一定律教学目标:一、知识目标1、理解牛顿第一定律和惯性的概念。2、知道牛顿第一定律的建立过程。3、正确理解力和物体运动的关系。...

