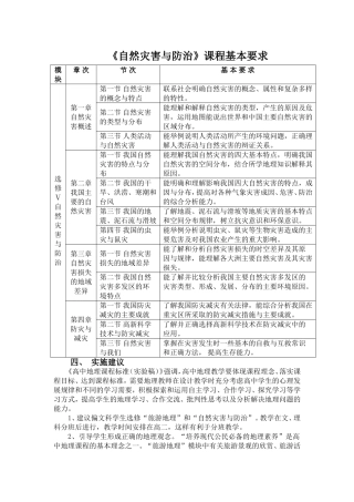
《自然灾害与防治》课程基本要求模块章 次节 次基 本 要 求选修Ⅴ自然灾害与防治第一章自然灾害概述第一节 自然灾害的概念与特点联系...
建设厅防御自然灾害讲话 同志们: 今年以来,我国气候异常,自然灾害多发,较常年明显偏重。特别是入汛以来,台风“珍珠”、“碧丽斯”、...
高二地理选修 5第一章自然灾害与人类活动第一节 自然灾害及其影响 教学目标 1 .初步了解自然灾害的含义及其形成条件,通过案例理解...
下载后可任意编辑工程部自然灾害专项应急预案与工程部节能降耗管理方案汇编工程部自然灾害专项应急预案3、自然灾害等级1)Ⅰ级:因地震、雷...
下载后可任意编辑工程部自然灾害专项应急预案与工程部设施设备故障应急预案汇编工程部自然灾害专项应急预案3、自然灾害等级1)Ⅰ级:因地震...
1 / 18 2007-2014年自然灾害历年各地高考试题及答案(2014 新课标 I 卷)43 ,(10 分)自然灾害与防治图所示区域地处青藏高原东部...
1 自然灾害历年各地高考试题及答案(2014 新课标 I 卷 )43 ,(10 分)自然灾害与防治图所示区域地处青藏高原东部边缘的断裂带,20...
自然灾害防范措施自然灾害”是人类依赖的自然界中所发生的异常现象,自然灾害对人类所造成的危害是触目惊心的。他们之中既有地震、雷电、台...
我们的游学三江平原湿地 西北地区亚马孙热带雨林 黄土高原 我校要组织“绿水青山话生态”为主题的游学活动,你打算去哪个地方?研究哪些...
1地理 · 选修 5自然灾害与防治21. 主要自然灾害的类型与分布● 列举自然灾害的主要类型。● 结合实例,简述自然灾害的主要特点。●...
富源县老厂镇小凹子煤矿五大自然灾害综合防治2010 年 4 月 20 日目录1、指导思想2、组织机构3、防治目标4、综合防治目的5、 煤矿五大...
•2008.5.12汶川大地震……。 自然灾害正以它巨大的破坏性和震撼性,让人类不得不深思自然灾害与人类活动的关系。 1.1 自然灾害及其特点...
安全教育教案——可怕的自然灾害学习目标:1.初步了解常见自然灾害的特点及其危害,认识大自然有不可抗拒的一面。2.学会用调查访问等方法...
查找资料“中国近三年来的重大自然灾害”发生时间自然灾害损失课前准备材料一 当地时间( 11 月) 28 日,巴厘岛阿贡火山发生了自 21...
下载后可任意编辑国际减轻自然灾害日由来历与国际劳动节学习双十佳精神倡议汇编国际减轻自然灾害日由来历“国际减轻自然灾害十年”国际行动...
下载后可任意编辑变电站防雷电自然灾害预案与变配电所火灾的预防和处理预案汇编变电站防雷电自然灾害预案为切实加强防雷电自然灾害工作,建...
小学预防自然灾害应急预案邓灵 制作 2015.11 为提高我校自然灾害应急反应能力和救灾工作整体水平,建立和完善灾害救助应急体系,最大限...
1《自然灾害与防治》答题思路一、气象、水文灾害1、洪涝灾害(1)我国典型地区:东部季风区(东北、黄河、淮河流域、长江中下游地区、珠江...
受风、火、水、震自然灾害企业所得税优惠审批一、业务概述企业遇有风、火、水、震严重自然灾害,经主管税务机关批准,可减征或者免征所得税...
自然灾害救助应急预案为建立健全应对突发重大自然灾害紧急救助体系和运行机制,规范紧急救助行为,提高紧急救助能力,迅速、有序、高效地实...

