化学基本概念分子:是保持物质性质的一种微粒原子:是化学变化中的最小微粒离子:是带电荷的原子或原子团。带正电荷的离子叫阳离子如Na+、[...
试题习题、尽在百度百度文库:精选试题1、平面图形的认识与计算一、线和角(1)线段:直线上两点间的部分叫做线段.线段有两个端点.可以测量...
第四章审计抽样考情分析本章2012年-2014年总计考核了29.25分,年均接近10分,属于高频率、高分值、高难度的三高章。审计抽样包括属性抽样、...
建筑施工项目安全生产双控机制学习材料河北华祥建筑工程有限公司2020年5月20日、基本概念1、现提出的“双重预防机制”即为原来的“两个体系...
圆的基本概念和性质一、选择题1.如图,已知⊙O的半径为13,弦AB长为24,则点O到AB的距离是()A.6B.5C.4D.32.⊙O过点B,C,圆心O在等...
目录一、品牌管理之基本概念....................错误!未定义书签。二、個案研討-杜邦在中國..................错误!未定义书签。三、品...
学科网(ZXXK.COM)-学海泛舟系列资料上学科网,下精品资料!解析几何初步基本概念总结1、引入如何求曲线的方程:在曲线上任取一点P,设P点的坐...
高一数学教案必修①第2章函数概念与基本初等函数I(第13课时)2.3.1对数的基本概念【教学目标】1.理解指数式和对数式之间的关系;2.理解对数...
氧化还原反应中的基本概念和规律1.下列操作过程中,利用物质的氧化性的是()。A.明矾净化水B.纯碱除去油污C.臭氧用于餐具消毒D.食醋清...
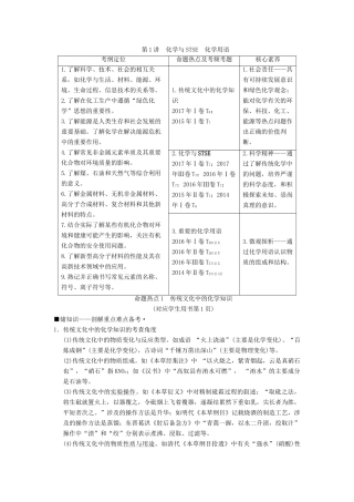
第1讲传统文化与STSE最新考纲考向分析1.化学与传统文化的试题以与化学学科相关的代表中国古代文明、科技发展的材料为背景,考查与中学化学...
第5讲氧化还原反应最新考纲考向分析1.了解氧化还原反应的本质是电子的转移。2.了解常见的氧化还原反应。3.掌握常见氧化还原反应的配平和...
第1讲化学与STSE化学用语考纲定位命题热点及考频考题核心素养1.了解科学、技术、社会的相互关系,如化学与生活、材料、能源、环境、生命过...
第3讲化学用语及常用计量最新考纲考向分析1.化学用语(1)熟记并正确书写常见元素的名称、符号、离子符号。(2)熟悉常见元素的化合价。能根据...
第4讲离子反应最新考纲考向分析1.了解离子反应的概念、离子反应发生的条件。2.能正确书写离子方程式并能进行有关计算。3.了解常见离子的...
第2讲阿伏加德罗常数考纲定位命题热点及考频考题核心素养1.了解物质的量的单位——摩尔(mol)、摩尔质量、气体摩尔体积、物质的量浓度、阿伏...
第4讲氧化还原反应考纲定位命题热点及考频考题核心素养1.了解氧化还原反应的本质是电子的转移。2.了解常见的氧化还原反应。3.掌握常见氧化...
第二十教时教材:对数的基本概念目的:要求学生理解对数的概念,能够进行对数式与指数式的互化,并由此求一些特殊的对数式的值。进程:一、...
高一物理必修1基本概念【学习目标】1、理解并掌握质点、位移、速度、加速度等基本概念2、清楚相似物理量之间的区别与联系【自主学习】1、机...
《卷烟商品营销员》之卷烟商品市场及营销基本概念发表时间:2003-8-7第一篇基础知识第一章市场营销基础知识第一节卷烟商品市场及市场营销基...
第1页共10页编号:时间:2021年x月x日书山有路勤为径,学海无涯苦作舟页码:第1页共10页非煤矿山地下开采的基本概念矿石和废石的概念(1)...

