水泥稳定碎石底基层试验段施工方案1、编制依据(1)《公路路面基层施工技术法律规范》(JTJ 034-2000)(2)《公路工程质量检验评定标准》...
附件 5水泥稳定碎石底基层、基层施工方案 1 工程范围K0+000-K49+957。732 望东长江公路大桥北岸连接线高速公路,路线全长 49.958公里...
5%水泥稳定碎石配合比设计说明一、设计依据 1、JTG E42-2025 《公路工程集料试验规程》 2、JTG E51—2025 《公路工程无机结合料稳定...
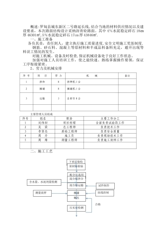
概述:罗甸县城东新区二号路延长线,结合当地的材料供应情况以及建设要求,本次路面结构设计采纳沥青砼路面。其中 4%水泥稳定碎石 18㎝厚...
JB010707无机结合料配合比设计试验检测报告试验室名称:江西有色测试中心有限公司 报告编号:JXNAC-BG—BG2025-WPB—002委托单位江西顶峰...
振动碎石桩在软土地基处理中的应用陈进明西南林学院交通机械与土木工程学院 昆明 650224摘要:本文结合工程实例,阐述了振动碎石桩的加固...
水泥粉煤灰碎石桩(CFG)施工技术交底1、目的明确CFG桩施工作业的工艺流程、操作要点和相应的工艺标准,指导、法律规范CFG桩作业施工。2、...
新建 XX 至 XX 铁路(GGTJ-12 标段)XX 东站碎石垫层填筑工艺性试验方案 2025.11.11 XX 铁路十二标工程管理部1、编制依据(1)、...
钻孔灌注桩穿越碎石粘土层的工程实践 钻孔灌注桩穿越碎石粘土层的工程实践 1 前言 钻孔灌注桩技术,因其对各种土层的适当性强、无挤...
水 泥 稳 定 碎 石 基 层 两 层 连 铺施 工 工 法XX 建 设 集 团 有 限 公 司二 ΟΟ 九 年 七 月目 录1 ....
公路养护工程施工招标文件(碎石)招标编号: 工程名称: 招标项目: 招 标 人: (盖章)法定代表人:________________ (盖章)日...
公路养护工程施工招标文件(碎石)招标编号: 工程名称: 招标项目: 招 标 人: (盖章)法定代表人:__________________ (盖章)...
谈水泥稳定碎石基层的施工质量控制谈水泥稳定碎石基层的施工质量控制 摘要:随着水泥稳定碎石在市政道路路面基层(底基层)的广泛应用,在...
西柏坡发电厂三期工程主厂房、烟囱振冲碎石桩工程施工组织设计审 定:审 核:编 写:投标单位:××××××××××××有限公司委托代...
xx 公路 xx 段路面工程试验段总结报告Xx 合同段 承包单位:xx 公司 监理单位:xx 公司 2025 年 9 月 级配碎石试验路段施工总结...
**建设机械工程有限公司** 段粉路面用碎石 项目施工协议 甲方:**机械工程有限公司共姜 B 标 项目部乙方: 作业层施工队 甲方已取...
碎石运输合同样本 甲方: 乙方: 甲方因延茅公路丹徒段 b 标二灰碎石基层施工需要,经与乙方协商同意,决定将二灰碎石运输任务交由乙方...
目 录一、工程概况.....................................- 3 -1.1 工程概况..........................................................
碎石注浆桩在深厚层软基处理中的应用碎石注浆桩在深厚层软基处理中的应用 摘要:随着社会的不断进展,建筑业的进展也有了很大的起色,尤其...
第 17 章 碎石土地基的岩土工程评价17.1 碎石土的基本特征及岩土工程问题1.碎石土的分类粒径大于2mm的颗粒质量超过总质量50%的土定名...

