二连浩特至广州国家高速公路湖南省澧县(东岳庙)至常德公路灌溪互通立交桥满堂支架现浇箱梁专项施工方案编制:刘 爱 平 审核:洪 新 ...
A2施工组织设计(方案)报审表致: 广西大通建设监理咨询管理有限公司 我方已根据施工合同有关规定完成了本工程 K0+583.535 中桥现浇 ...
云南省勐腊至勐满口岸高速公路 1 合同勐腊段现浇钢筋混凝土连续箱梁专项施工方案编 制 :_______审 批 :_______ 批...
目录第一章 工程概况-----------------------------------------------------2一、 工程概况------------------------------------------...
目录第一章 编制依据.......................................................................................................1第二章...
满堂脚手架搭设安全技术交底满堂脚手架所使用材料和搭设方法同一般脚手架。⒈ 立杆:纵横向立杆间距≯2m,步距≯1.8m 地面应整平夯实,立...
国家高速公路公路网青岛~兰州公路 山西境长治~临汾段高速公路满堂支架法现浇箱梁专项施工方案 编 制: 审 核: 审 批: 中铁二十...
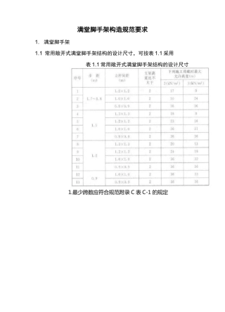
满堂脚手架构造规范要求1.满堂脚手架1.1 常用敞开式满堂脚手架结构的设计尺寸,可按表 1.1 采用表 1.1 常用敞开式满堂脚手架结构的设...
第一章:编制范围跨合武特大桥跨川龙大道连续梁满堂支架法施工。主要包括地基处理、碗口式脚手架的搭设、过车门洞的布置及搭设、过人门洞的...
第 1 页河南晋煤天庆 5 亿方工业燃气优化技改工程 -LNG 环水 【 高支撑满堂 脚手架施工方案】 一、编制依据: 《建筑施工安全检...
A2施工组织设计(方案)报审表致: 广西大通建设监理咨询管理有限公司 我方已根据施工合同有关规定完成了本工程 K0+583.535 中桥现浇 ...
目录一、编制依据.....................................................................................................................
XXX脚手架施工方案目录一、工程概况∙∙∙∙∙∙∙∙∙∙∙∙∙∙∙∙∙∙∙∙∙∙∙∙∙∙∙∙∙∙∙∙∙∙∙∙∙∙∙∙∙∙∙∙∙∙∙∙...
混凝土连续箱梁满堂支架现浇施工工艺标准FHEC-QH-45-20071适用范围高速公路互通立交桥或城市高架桥多采用连续箱梁,该种桥梁一般都位于旱地...
、概述工程概况某大桥现浇箱梁左幅为双箱双室结构,右幅为三箱三室结构,每跨现浇段长,宽度至不等,翼板悬臂长,箱梁顶板设置成双向横坡,...
国寿福禄满堂养老年金保险计划书国寿农村小额人身保险“农家福”系列产品实施细则一、投保范围凡出生二十八日以上、六十五周岁以下,身体健...
满堂支撑架构造计算书扣件式满堂支撑架安全计算书一、计算根据1、《建筑施工扣件式钢管脚手架安全技术规范》JGJ130-2、《混凝土构造设计规...
室内满堂脚手架施工方案编制单位:(盖章)编制人:审核人:编制日期:年8月5日一、编制根据1、本计算根据中国建筑出版社《建筑施工脚手架...
满堂脚手架搭设规范要求方案1、施工工艺流程基础准备→安放垫板→安放底座→竖立管并同时安扫地杆→搭设水平杆→搭设剪刀撑→铺脚手板→搭...
国寿福禄满堂养老年金保险计划书中国人寿保险计划书国寿英才少儿保险计划书所有的父母都希望孩子接受良好的高等教育,成家立业,过上幸福舒...

