云南丽江机场高速公路土建工程第1 合同段路基施工技术方案K5+920 桥左幅 3-04 号桩基施工技术方案本技术方案由以下五项组成:一、组织...
技 术 交 底 记 录项目部名称:填表日期: 20xx 年 9 月 25 日部分/ 分项工程名称钻孔灌注桩安全、环保、文明施工技术交底交底...
1 泰景花园(二三期)A栋旋挖桩基础工程施工方案工程名称: 泰景花园(二三期) A栋旋挖桩基础工程施工方案工程地点:广州市黄埔区施工...
监理内部技术交底书桩基施工技术交底书1. 护筒内径根据成孔方法确定。采用机械回转法成孔时,护筒内径比钻头直径大150~200mm。用冲击法成...
桩基施工工作技术总结1.工程概述地质概况: 印度古德洛尔项目厂址区地貌成因类型为冲积平原,地势整体西高东低。勘测地面高程1.41-2.06m ...
上海上咨建设工程咨询有限公司桩基施工安全监理实施细则1 大客研保理化、无损检测厂房桩基施工安全监理实施细则项目名称大型客机研制保障...
CLL1-2008 城镇桥梁工程施工与质量验收规范10.3.1钻孔施工准备工作应符合下列规定:1 钻孔场地在旱地上,应清除杂物,平整场地;遇软土应...
目录一、编制目的 ................................................. 1二、工程慨况 .................................................
仅供参考 [整理 ] 第 1 页 共 8 页安全管理文书桩基施工安全生产文明施工措施日期: __________________单位: ________________...
1 / 31 桩基施工作业安全教育培训主要内容:1、国家的安全法律法规建设情况及人员安全权利义务2、路桥施工生产特点及近年安全生产形势3...
桩基施工安全技术交底工程名称: xx 山东环路改线工程建设—移交(BT)项目施工单位xx 路桥有限责任公司建设单位xx 市公路管理局分项工...
桩基施工安全生产全攻略一、强化施工安全管理(1)工程施工单位(项目经理部)负责人必须全面负责工程施工的安全生产工作, 明确自己为安...
桥梁桩基安全施工专项方案一、编制依据1、大桥建设工程两阶段施工图设计。2、国家及交通部现行设计规范、施工规范及公路工程质量检验评定标...
v1.0 可编辑可修改0 第 0 页 共 8 页桩基施工危险源辨识与风险评价表序号作业(业务)活动/ 状态发生部位危险源 / 危害因素危险...
桩 基工程施工生产危险源告知桩基施工人员:现将本工程存在的危险源予以告之,并要求每一位作业人员认真学习,严格遵守规章制度切实采取安...
- 1 - / 18 目录一、编制依据 ...................................................................................................
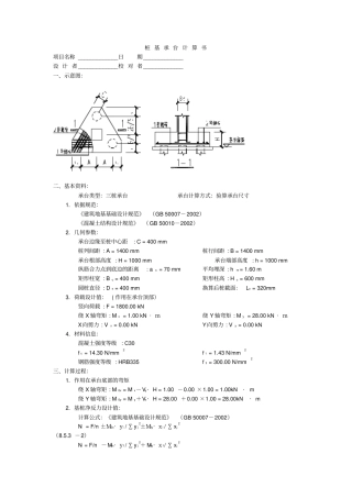
桩 基 承 台 计 算 书项目名称 _____________日期_____________ 设 计 者_____________校 对 者_____________ 一、示意图:二...
技术交底记录编号:工程名称XXX交底日期2012 年 2 月 8 日施工单位XXX 分项工程名称交底提要交底内容:本工程桩基共40 根,直径均为...
技术交底记录(表式 C2-2-1)编号2016/12/12 JSLX-001 工程名称XX 一标项目施工单位江苏 XX 建设工程有限公司交底内容:1. 作业时间...
试验桩自平衡法、声波透射法检测方案1 1 概述1.1 工程概况为了保证施工的顺利进行和结构的安全可靠,根据国家规范和设计有关文件,对该...

