2015中考作文复习1.话题一:低碳生活现在全世界都在倡导“低碳生活”(low-carbonlife),即:降低二氧化碳的排放,采取低能量、低消耗、低...
20142014届语言表达之届语言表达之仿句仿句(08全国卷Ⅱ)请仿照下面的示例写三个句子,要求三个句子构成排比,语意逐步加强。(6分)一朵...
20152015中考英语冲刺讲座中考英语冲刺讲座河南中考英语试题的命题依据和走势走势:重视基础、强调能力淡化语法、强调语境突出语篇、注重语...
板块一散文阅读专题12感知文章大意,理清行文线索[2014·巴中]阅读下文,回答问题。桑葚熟了①多年前,朋友赠了我一瓶自酿的美酒,醇香扑鼻...
2015选择题分类训练一、物质的变化1.下列变化中属于化学变化的是()A.钢铁生锈B.冰雪融化C.利用干冰制造舞台云雾D.分离液态空气制氧气2.下...
2015年春七年级体育教学计划老河口市第七中学张雄光本学期是七年级下学期,在认真钻研体育与健康课本和结合本校实际的基础上,制定出切实可...
高中英语阅读理解解题策略之高中英语阅读理解解题策略之•要求考生读懂书、报、杂志、网络中关于一般性话题的短文以及公告、说明、广告等,...
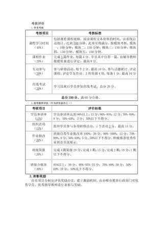
考核评价1.学员考核考核项目考核标准课程学习时间(40%)包括观看课程视频、阅读课程文本资料的时间,由系统自动统计,达到700分钟,此项可...
2015高考英语作文万能句子Recently,theproblemof…hasarousedpeople'sconcern.最近,……问题已引起人们的关注.TheInternethasbeenplayingan...
磁器街小学2015英语教研组工作组计划闫丽萍一、指导思想认真贯彻高校课堂的精神,切实有效的落实"减负增效"。通过开展各种丰富多彩的英语活...
2015,学会转弯2015,你是否还要勇往直前?河流为什么不走直路?最根本的原因就是,走弯路是自然界的一种常态,而走直路是一种非常态。佛学...
2015学年嘉禾中学初一下学期《实数》期未复习班级、姓名、学号、成绩、家长签名:一、平方根与算术平方根1、若一个正数的平方等于,则叫做...
中考中代数式问题,包括代数式的化简和求值,因式分解等都是必考题,主要体现为基本计算方法的考查,作为压轴题就较少,少量的压轴题主要表...
难忘的小诗陶行知(1891~1946年),安徽歙(shè)县人。中国人民教育家,民主革命家。原名文浚,后改名知行,又改名行知。1914年毕业于金...
2015美术教学论文(新)延展美术教学空间提高学生审美修养苏霍姆林斯基说:“美是一种心灵的体操——他使我们精神正直,心地纯洁,情感和信念...
市公积金中心发〔2015〕18号白银市住房公积金管理中心关于调整住房公积金提取贷款若干政策规定的通知各科、室、部:经市住房公积金管理委员...
物理实验室工作计划2015年春田宏乐物理实验室工作计划2015年春田宏乐一、实验目的物理实验是学生进行科学探究的重要方式,实验室则是学生学...
1白银市职称改革工作领导小组办公室白银市教育局市职改组办〔2015〕3号签发人:张兆永展守礼关于解决教育系统教师职称工作有关事宜的通知各...
5.2一次函数2015安徽中考数学第一轮总复习课程标准要求1.结合具体情境体会一次函数的意义,能根据已知条件确定一次函数的表达式。2.会...
松柏中心学校安全日教育活动议程一、介绍参加本次活动的领导二、请食品药品监督管理稽查局局长刘加胜进行食品安全方面的讲座三、请交警中队...

