浙江省新产品计划项目申请表申报编号: 一、产品主要情况产品名称及型号产品主要技术性能指标与老产品相比有何技术改进(结构、材质、技术...
江苏 xxxx 制造有限公司管理标准Q/HH-0606新产品开发管理程序版 本 号:V1 。 0 密 级: JM 编 制:审 核:标 准 化:审 定...
查看完整版本: [-- 样车试制流程 --] 汽车设计网 -> Prototype Vehicles(样车试制) -> 样车试制流程 [打印本页] 登录 -> 注册...
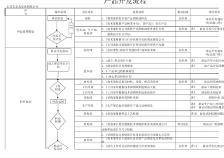
序号 产品开发流程技术部、生产部、质检部样品开发通知(电话或口传)样品开发通知(电话或口传)样品前期策划样件策划技术部 7、1技术部项...
换位导线系列 产品试制计划任务书 一、任务来源 使用纸包线及组合导线作为变压器的绕组有一百余年的历史,由于其生产过程简单,技术含量...
甲 方: 乙 方: 签订时间: 年 月 日签订地点:产品型号FC2000FC2000 风电机组在线状态监测系统试制协议 在线状态监测系统技术协...
精品文档---下载后可任意编辑高强度预应力钢绞线用盘条的试制与开发的开题报告1. 讨论背景和意义高强度预应力钢绞线是一种广泛应用于建筑...
精品文档---下载后可任意编辑两电平低压变频器讨论和试制的开题报告题目:两电平低压变频器讨论和试制一、讨论背景变频技术是现代工业控制...
i.gasgoo.com 变速器壳体新品试制工艺方案 随着汽车市场的竞争日益激烈,产品的更新换代不断加快,导入新产品已成为汽车企业满足市场需求的...
精品文档---下载后可任意编辑K4169 整体涡轮机匣铸件试制及返回料应用讨论的开题报告一、讨论背景与意义K4169 合金是一种高温合金,在航...
精品文档---下载后可任意编辑CL 公司掘进机试制项目进度管理案例讨论的开题报告一、讨论背景和意义CL 公司是一家重点国有企业,主要从事...
精品文档---下载后可任意编辑A 公司节能型 2000KVA 变压器试制项目进度计划与控制讨论的开题报告一、讨论背景和目的近年来,随着国家对...
上海大众试制零件供应商手册
DDDDDDDDDDDDDDDDDDDDD试制工作总结报告DDDDDDDDDD/ODDDD/DDDDDDDDDDDDSC200/200DDDDDDDDDDDDDDDDDDDDDDXXD12DDDDDDDDDDDDDDDDDDDDDDDDDDDD...
页脚.xxxx 制造管理标准Q/HH-0606新产品开发管理程序版本号:V1.0密级:JM编制:审核:标准化:审定:批准:发布日期:年月日实施日期:年...
下载后可任意编辑上 海 机 电 设 备 招 标 公 司招 标 文 件上海创业者公共实训基地信息技术实验试制平台总体规划设计与总体集...
《MG1100/2760-GWD型电牵引采煤机》项目鉴定文件之十 MG1100/2760-GWD型电牵引采煤机 试 制 工 艺 总 结 CLME-SZ MG1100/2760-WD...
下载后可任意编辑科研试制方案背景作为一种新型的材料,XYZ 材料因其独特的物理化学性质被广泛关注。但目前还没有对其进行系统和全面的讨...
下载后可任意编辑汽车试制宣传方案背景近年来,随着社会的进展和人民生活水平的提高,人们对汽车的需求和要求也越来越高。各大汽车制造公司...
下载后可任意编辑样机试制合作协议书范本甲方: 乙方: 签订地点: 签订时间: 合同编号: 下载后可任意编辑样机试制合作协议书范本 ...

