总装车间环氧地坪施工方案合肥 ABB 变压器有限公司2010 年 2 月 27 日目 录一、长沙金帝涂装工程有限公司简介…………………………...
EVERGRANDE REAL ESTATE GROUP目 录第一部分 工程部管理制度及原则第一章 恒大地产集团有关工程签证、委托、结算进度款审批管理措施1...
长丰县双墩镇 28 个行政村(社区)环卫一体化服务项目投标文件投标人: 合肥绿叶园林工程有限责任公司(盖章) 2024 年 6 月 13 ...
人防工程竣工验收表格目录一、人防工程技术档案;二、人防工程竣工验收立案表;(人防验收表 1)三、建筑工程施工许可证;(复印件)四、规划、公...
珠心算教学大纲 第一单元 三位数以内直加减珠心算1、认识算盘A、认识算盘各部分名称框就是快乐得算盘家,横梁竖档分家家一二三四住楼下,五...
摘 要 该建筑为大型商场,位于药王大街北面,建筑高度为 51.80 米,总建筑面积约4.5 万平方米。本建筑物所有给水排水均按高层建筑给排...
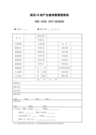
南京 XX 地产全套销售管理表格周围(新增)竞争个案调查表● 调查人: ● 调查日期: 年 月 日案 名投资兴建售 楼 处 企划销售...
荣罡物业管理制度表格目 录住宅小区物业管理常用表格范本1.业主档案表范本2.业主装修申请表范本3.临时动火作业申请表范本4.装修施工人...
目 录文件名称 页码目录……………………………………………………………… 001管理处简介………………………………………………………...
交接班记录表单位: 班: 年 月日期交接班时间交班人接班人交接情况交接物品、工具等供水系统周检保养记录系统安装地点设备编号记录人单...
目 录管 理 工 作 流 程 图1 . 文 件 控 制 流 程 图2 . 记 录 控 制 流 程 图3 . 人 员 和 培 训 管 ...
物业管理全套工作流程图一 物业服务中心流程图(20 个)中心流程住户入住控制流程图业主装修控制流程图用户报修(保修)控制流程...
第一大道突发非常规事假应急处置预案 应急预案目录一. 消防应急处理预案二。 抢劫、盗窃、凶杀、绑架等刑事案件应急处理预案三. 对地震...
(八)动火作业审批制度1、目的:建立动火证办理和使用,动火中应贯彻措施程序2、范围:合用于企业动火管理3、责任者:安所有、保卫科、动...
房屋及公共设施移交清单工程名称所在位置开发单位结构类型建设单位建筑面积物管单位接收时间移交内容数量现状备注中央广场商业街建筑面积:...
变压器巡检操作规程一、目的为了保证供电系统的正常运行。二、适用范围适用于大厦专用变压器.三、职责严格根据变压器安全操作规程进行操作....
一 业主服务中心流程图共计:20 个中心流程住户入住控制流程图业主装修控制流程图用户报修(保修)控制流程图用户投诉控制流程...
公司全套岗位职责总经理职责一、制定公司各项计划,确立公司长期、短期的工作目标。二、制定公司行政架构,并维护其高效运作。三、制定公司...
员工手册杭州*****管理有限公司目 录序总则第一章 雇佣条件………………………………………………………………………1一、受聘手续二、...
课程:版式设计系 院:美术系老师姓名:授课班级:09 级 5 班时间:2024.11—2024。12《版式设计Ⅰ》课程教学大纲一、课程编码及课程名...


