浅谈建筑工程施工中的安全和成本及质量控制浅谈建筑工程施工中的安全和成本及质量控制 摘要:随着建筑科技的不断进步,群众居住条件的不断...
浅谈在工程项目部中的责任成本管理工作浅谈在工程项目部中的责任成本管理工作 【摘要】 盈利是企业得以延续进展的基础和前提,工程项目部...
分校(站、点): 学生姓名: 学 号: 指导老师: 完稿日期: 工程成本分析法之浅论 目录写作提纲…………………………………………...
浅议项目成本风险的管理随着国内建筑市场与国际接轨,国际承包市场竞争的日益激烈和工程项目利润的日益降低,以及国家调整基本建设投资结构...
目录引言 1对工程成本管理认识上的误区 2缺乏可操作的工程成本控制依据 2缺乏完善的权责利相结合的奖励机制 2一、搞好成本预测、确定成...
浅议:施工项目责任成本的管理与控制二○○七年三月二十七日浅议施工项目责任成本管理与控制一、前言施工企业项目管理的核心是控制进度、质...
浅淡建设单位(甲方)对工程项目成本的控制浅淡建设单位(甲方)对工程项目成本的控制 摘要:本文主要对影响工程项目成本的因素以及建设单位(...
浅析水利工程施工成本组成与控制对策浅析水利工程施工成本组成与控制对策 【摘要】本文在阐述水利工程施工成本的组成及控制的基础上,分析...
建筑成本分析 一、“建筑成本信息服务”背景介绍 建筑成本信息服务(Building Cost Information Service,BCIS)是在英国皇家特许测量...
:设计阶段 28 个成本优化点 成本控制在设计阶段(包括选材用料)占有 70%~80%的份量,因此在设计阶段应选择客户认可价值与支付代价最...
成本管理资料汇编【标杆解析】一、集团成本管理办法★1、目的① 提高目标成本及预算的严肃性② 加强项目成本过程可控、透明③ 明确成本...
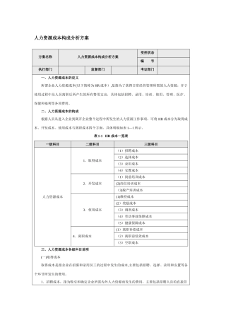
201x 年人力资源管理成本预算报告人力资源管理成本预算是企业在一个生产经营周期(一般为一年)内,人力资源全部管理活动预期的成本支出的...
极限装修成本产品解决方案项目背景随着上海公司进入金山、临港等板块,如何在有限售价的基础上追求更高的利润成为一个新的课题,本课题拟固...
杭 州 万 新 大 厦 工 程杭 州 万 新 大 厦 工 程2025.6 至 2025.9成成本本分分析析中 建 三 局 杭 州 万 新 大 ...
材料采购成本的管理与控制 一、采购计划甲供材料的需用计划由乙方(施工方)的项目技术人员编制,其主要依据是施工图的图示量、施工进度和...
材机成本精细化管理制度 施工场地名称: 项目名称: 第一章 成本精细化管理制度1.成本精细化管理的目的 成本精细化管理的目的在于进一...
无效成本管理工作指引1. 目的与作用1.1. 培育、提高全员成本意识;1.2. 分析项目成本,找出成本构成的有效和无效部分,形成合理目标成本...
施工现场成本管理制度 1、实行成本考核制 1.1 由项目经理首先与上级领导签订责任书,明确自己在工程施工过程中遇到不同情况时所应承担的...
施工企业工程质量与成本分析 建筑产品的制造是一个综合性很强的生产过程,它集中了各部门的科学技术成果,其产品质量则是一个国家经济、技...
文殊院项目一期成本测算(B4-1,B4-2,B6,C6)一、测算原则:1. 根据在 2025 年 9 月 2 日在中房的“文殊院项目一期成本测算会议”的...

