山东理工大学教案2024~2024 学年 第 1学期山 东 理 工 大 学教案编写说明教案是任课老师的教学实施方案。任课老师应遵循专业教学...
业务子流程成本中心维护流程作者:日期:06/01/2024版本:4。0A: 修改历史Enter information about changes made to this section...
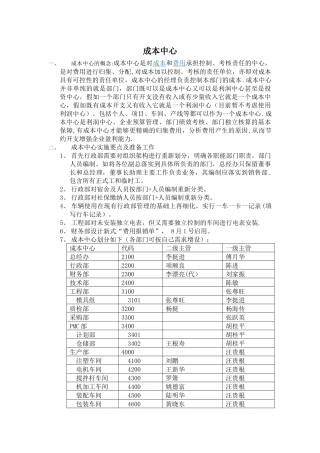
成本中心一、成本中心的概念:成本中心是对成本和费用承担控制、考核责任的中心,是对费用进行归集、分配,对成本加以控制、考核的责任单位,...
1【单选题】当单价单独变动时,安全边际() A 不会随之变动 B 不一定随之变动 C 将随之发生同方向变动 D 将随之发生反方向变动解...
成本中心管理制度一、 建立“成本中心”的目的:就是为了降低成本,节约各项费用支出,提高经济效益。二、“成本中心”是公司内部控制制度...
成本与质量管理创新,挑战管理的极限今日,在市场经济的大环境下,同行业企业之间的竞争直接表现为所生产的产品的竞争,而产品在市场上的竞...
成本与管理会计第一章总论1. 管理会计与财务会计的区别与联系区别:项目财务会计管理会计1。工作主体(范围)整个企业整体或局部2.工作侧重...
某建筑公司 2024 年年末盘点共有库存钢材价值 20 万元;施工设备价值 610 万元;非专利技术价值 50 万元;短期持有的某公司股票 1...
建设中成本工程系统的开发作者:期刊:Procedia Engineering 153 (2024 ) 131 – 135摘要:塑造专业的施工管理方法论的基础可以看做...
建筑施工企业收入、成本、费用与竣工核算第一节施工企业收入的主要来源1。 建造合同总收入2。 合同分立、合同合并及追加合同3。 建造合...
中建五总〔2024〕32 号关于印发《中建五局总承包公司项目成本管理办法(试行)》的通知各项目部:《中建五局总承包公司项目成本管理办法(...
目 录建筑工程成本构成比例 1房地产成本构成 ERROR: REFERENCE SOURCE NOT FOUND 建筑工程成本构成比例参考1、建安产值——指完成...
建筑工程成本构成比例(仅供参考)1、建安产值 建安产值-—指完成全部工作量的总额(含取费、税金等)。2、取费 取费—(即建筑工程费用的...
建筑企业成本管理制度企业成本管理制度与方法的主要内容是“1、增强成本观念,贯彻全员成本管理:企业的一切成本管理活动应以成本效益理念...
物流成本案例 2008-04-2316:40 案例 1、布鲁克林酿酒厂的物流成本管理一、基本情况:布鲁克林酿酒厂在美国分销布鲁克林拉格和布郎淡色啤...
30T110/500-20/-1000500/10=50-20-20*50=-1000-20/-10006/*/-20/-100020*600/0/200-20/-100020*400/0/-200-20/-100020*500/0-20/-100010*12...
采矿直接成本由哪几部分构成各部分如何计算一、原材料及辅助材料:采矿工作原料为矿体,采矿成本中不计其价值,选矿成本中原料为原矿石。辅...
_________________公司年度质量成本计划费用单位:元 表格编号:二级科目三级科目目标值总成本其中预防成本质量培训费质量管理活动费质量...
工程项目责任成本预算编制办法为了加强工程项目的成本管理,完善内部承包体系,挖潜增效,使集团公司的成本管理工作更加法律规范化、制度化...
工程项目责任成本管理办法第一章 总则第一条为提高施工项目(以下简称项目)的经济效益,法律规范项目责任成本管理行为,适应竞争日趋激烈的...

