四川省资阳市2005-2006学年度高三语文第三次质量检测卷本试卷分为第Ⅰ卷(选择题)和第Ⅱ卷(非选择题)两部分。第Ⅰ卷1至5页,第Ⅱ卷6至12页。...
江苏省启东市滨海实验学校共同体2015届九年级数学上学期第二次质量检测试题一、选择题(每题3分,共30分)1、已知点),1(1y,),2(2y,),3(...
山东省潍坊市2006年高三语文教学质量检测卷2006.11山东临朐第二中学王水涛选择题(共30分)一、(18分,每小题3分)1.下列词语中加点字的...
山东省枣庄市台儿庄区2013届九年级化学第一次质量检测试题(无答案)新人教版一、选择题(每小题2分,共48分,每小题只有一个正确答案)1、...
山东省文登市实验中学2012届九年级历史12月质量检测试题(无答案)一、单项选择题(每小题1分,共30分)答案图在答题卡上1.苏联高度集中的政...
长春市第一0四中学2011——2012年上学期第一次月考九年级数学试卷一、填空题(每题3分,共24分)1.使式子有意义的条件是.2.计算:.3.一个...
山东省青岛市2007届高三数学理科质量检测卷2006.12共150分,考试时间120分钟.一、选择题:本大题共12小题,每题5分,共60分.在每小题给出的...
安徽省六安市皖西教学联盟高三教学质量检测理科数学(扫描版)
2016-2017学年第一学期教学质量检测一九年级历史参考答案1、B2、D3、C4、A5、C6、A7、B8、B9、C10、D11、D12、D13、B14、B15、B16、A17、C1...
河北省石家庄市正定县2018届九年级数学上学期期中质量检测试题答案一选择题(每题2分,共32分)1-5.CBDDA6-10BBCCB11-16BADAAC二填空题(每...
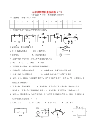
九年级物理质量检测卷(二)(本卷满分为80分,考试时间为60分钟)一.选择题。(每题2分,共30分)1234567891011121314151.下列四个电路中与...
营山县2012-2013学年度上期期末教学质量检测九年级数学试卷(满分100分,90分钟完卷)题号一二三总分总分人得分一、填空题(每小题3分,共30分...
福建省福州文博中学2012届九年级数学质量检测模拟试题(无答案)人教新课标版友情提示:所有答案都必须填涂在答题卡上,答在本试卷上无效....
江苏省泰州市苏陈中学2014届九年级上学期质量检测(10月)数学试题(无答案)(考试时间:120分钟满分:150分)注意事项:1、本试卷共分两部...
安徽省淮南市洞山中学2013届九年级历史第一次教学质量检测试卷题号一二三四总分得分一、单项选择(本大题共12小题,每小题2分,共24分,请...
江苏省赣榆县汇文双语学校2013届九年级数学第二次质量检测试题(无答案)苏科版一、选择题(每小题3分,共30分)1.连云港市2010年平均房价...
浙江省衢州华外2011-2012学年第一学期第三次质量检测初三思想品德试卷一、选择题(本题共16小题,每题2分,共32分。每题中只有一个正确答案...
DCBA九年级第一次质量检测数学试题选择题(每题3分,计24分)1、已知等腰三角形的一个底角等于50°,则这个三角形的顶角等于()A、80°B、...
试卷类型:A山东省泰安市2008年11月高三教学质量检测数学试题(理科)一、选择题:本大题共12个小题。每小题5分,共60分.在每小题给出的四...
安庆市教育招生考试院12015年安庆市高中学业质量检测高一英语参考答案听力(每题1.5分,满分30分):1-20ABCBACBBCCABCBCBCACB阅读理解(每...

