1/6年安徽省残疾人象棋锦标赛竞赛规程一、主办单位:安徽省残疾人联合会、安徽省体育局承办单位:安徽省残疾人体育协会安徽省残疾人体育训...
1/142012年全国农业技能大赛竞赛规程(高职组)高职组项目一植物组织培养竞赛规程一、比赛范围与参赛对象全国涉农高等职业(技术)学院农学...
齿轮减速机维护检修规程1范围1.1本规程规定了齿轮减速机的检修周期、检修内容、检修方法、质量标准、试车与验收、维护及常见故障处理等内容...
干挂石材施工技术规程(内部技术标准)01/T009-2003晋铝建设公司技术部2003年12月15日干挂石材施工技术规程目录1、总则......................
1关于发布北京市标准《干拌砂浆应用技术规程(试行)》的通知京建科(2003)361号各区、县建委,各局、总公司,各有关单位:根据北京市建设...
预焊接工艺规程(pWPS)DLGC-01评定项目:管状对接试件规格:①219x6mm母材材质:20#焊接方法:焊条电弧焊焊接位置:水平固定焊条型号:E43...
毕业设计(论文)任务书题目:专业论文写作团队秋秋号98708184姓名:专业:机械设计制造及其自动化学号:0808140127主要内容:基本要求:主...
贵州省夹岩水利枢纽及黔西北供水工程水源工程工程质量检测试验监理工作规程1总则1.1本工作规程依据工程承建合同及其《技术条款》(以下简称...
1工业企业煤气安全规程(GB6222-1986)焦作市汇力机械制造有限公司2工业企业煤气安全规程(节录)(GB6222--86)为了保障职工的安全与健康,防止...
工业企业厂内运输安全规程为了防止发生运输事故,保障职工安全,提高运输效率,特制定本规程。本规程适用于工业企业厂内铁路、道路及其装卸...
1/32岗位分析及岗位说明书编写作业规程1.目的为了强化岗位分析的基础作用,充分发挥岗位说明书对人力资源管理系统内各专业板块的基础指导作...
山东省护士执业注册管理规程为进一步规范护士执业注册管理工作,根据国务院《护士条例》(国务院令第517号)、原卫生部《护士执业注册管理...
附录A推荐性辅助表格F.0.1专职资料管理人员任命书工程名称:编号:致:(建设单位)(施工单位)兹任命(山东省初级从业人员认定证书编号:...
锡林浩特市第五小学“校长杯”校园足球联赛竞赛规程一、指导思想坚持贯彻我市教育局关于体育活动各类文件精神,以增强学生体质,培养学生积...
矿山安全生产纪律一、进入矿山作业区必须戴好安全帽,正确使用劳动保护用品。严禁酒后上班。二、进入矿山工作必须精神饱满,禁止带病上岗和...
总则一、设备检修是发电厂一项重要工作,是提高设备健康水平,保证安全,满发经济运行的重要措施,根据电力工业特点,掌握设备规律,坚持以...
对乙酰氨基酚片(模拟品)工艺规程文件编码1102·006-00Copy№制定原因及目的:组织和指导生产活动,使其系统化、规范化、标准化、科学合理...
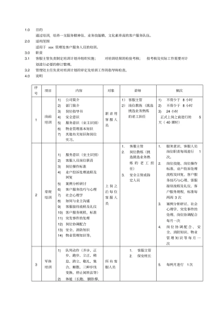
1.02.03.03.13.24.0目的通过培训,培养一支服务精神佳、业务技能精、文化素养高的客户服务队伍。适用范围适用于xxx管理处客户服务人员的培...
附件一体化课程开发技术规程试行)1.一体化课程概念与开发原则11.1一体化课程概念11.2一体化课程开发原则12.一体化课程内容结构与方案编...
制药有限公司口服液生产工艺规程颁发单位:GMP办公室工艺规程批准程序文件名称口服液生产工艺规程规程起草单位起草人签名起草日期规程审核...

